证券交易所的会员、席位和交易单元

第二节 证券交易所的会员、席位和交易单元

命题点一 会员制度

上海、深圳证券交易所都采用会员制。

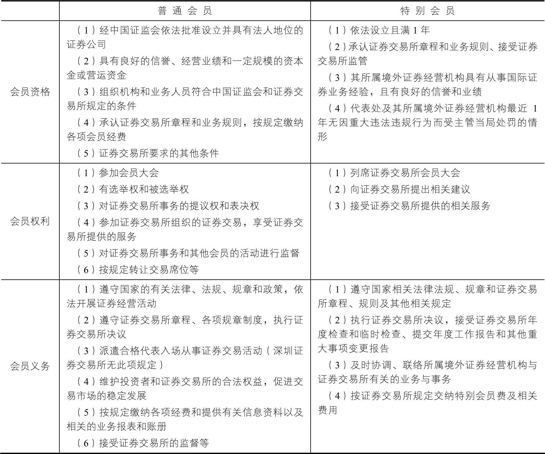
(一)证券交易所会员的资格、权利和义务(掌握)

978-7-111-49119-4-Chapter01-11.jpg

(二)会员资格的申请与审批

证券公司应报送一系列材料,申请文件齐备的,证券交易所予以受理,并自受理之日起20个工作日内作出是否同意接纳为会员的决定。证券交易所同意接纳的,向该证券公司颁发会员资格证书,并予以公告。

(三)日常管理(熟悉)

证券交易所会员应当设会员代表1名,组织、协调会员与证券交易所的各项业务往来。会员代表由会员高级管理人员担任。会员应当设会员业务联络人1~4名,根据授权代位履行会员代表职责(10项)。

证券交易所会员应当向证券交易所履行下列定期报告义务:每月前7个工作日内报送上月统计报表及风险控制指标监管报表;每年4月30日前报送上年度经审计财务报表和证券交易所要求的年度报告材料;每年4月30日前报送上年度会员交易系统运行情况报告,证券交易所规定的其他定期报告义务。

(四)监督检查和纪律处分(熟悉)

1.监督检查

证券交易所在会员监管过程中,对存在或者可能存在问题的会员,可以根据需要采取下列措施:

(1)口头警示。

(2)书面警示。

(3)要求整改。

(4)约见谈话。

(5)专项调查。

(6)暂停受理或者办理相关业务。

(7)提请中国证监会处理。

2.纪律处分

(1)在会员范围内通报批评。

(2)在中国证监会指定媒体上公开谴责。

(3)暂停或者限制交易。

(4)取消交易权限。

(5)取消会员资格。

会员受到上述第(3)、(4)、(5)项纪律处分的,应当自收到处分通知之日起5个工作日内在其营业场所予以公告。

证券交易所会员董事、监事、高级管理人员对会员违规行为负有责任的,证券交易所责令改正,并视情节轻重处以上述(1)、(2)纪律处分措施。

证券交易所决定接纳或者开除会员应当在决定后的5个工作日内向中国证监会备案,决定接纳或者开除正式会员以外的其他会员应当在履行有关手续5个工作日之前报中国证监会备案。

命题点二 交易席位和交易单元

(一)交易席位和交易单元的含义(熟悉)

(1)交易席位是证券公司在证券交易所交易大厅内进行交易的固定位置,其实质还包括了交易资格的含义。

(2)交易单元是指证券交易所会员取得席位后向证券交易所申请设立的、参与证券交易所证券交易与接受证券交易所监管及服务的基本业务单位。

(二)交易席位的种类

(1)根据席位的报盘方式不同,可分为有形席位和无形席位。有形席位采用场内报盘方式,无形席位采用场外报盘方式。

(2)根据席位经营的证券品种不同,可分为普通席位和专用席位。

普通席位(又称A股席位)主要是指可从事A种股票、债券、基金等证券买卖的席位。

专用席位主要是指只能从事B股股票买卖的B股席位,以及其他具有专门用途的席位,例如,只能从事债券买卖的债券专用席位,经证券交易所批准基金管理公司向证券公司租用的A股席位。

(3)根据席位使用的业务种类不同,可分为代理席位和自营席位。代理席位是证券公司专门接受投资者委托,为投资者代理证券买卖的席位。自营席位是证券公司专用于自营证券业务的席位。

(三)交易席位的管理(熟悉)

1.交易席位的取得和享有的权利

根据我国证券交易所现行制度的规定,证券交易所会员应当至少取得并持有一个席位。证券交易所会员可以向证券交易所提出申请购买席位,也可以在证券交易所会员之间转让席位。

证券交易所会员取得席位后,享有下列权利(以深交所为例):

(1)进入证券交易所参与证券交易。

(2)每个席位自动享有一个交易单元的使用权。

(3)每个席位自动享有一个标准流速的使用权。

(4)每个席位每年自动享有交易类和非交易类申报各2万笔流量的使用权。

(5)证券交易所章程、业务规则规定享有的其他权利。

2.交易席位的转让

证券交易所会员不得共有席位,席位也不得退回证券交易所。

未经证券交易所同意,会员不得将席位出租、质押,或将席位所属权益以其他任何方式转给他人。

席位只能在会员间转让;会员转让席位的,应当将席位所属权益一并转让;会员转让席位,应当签订转让协议,并向证券交易所提出申请。证券交易所自受理之日起5个工作日内对申请进行审核,并作出是否同意的决定。

对存在欠费或不履行证券交易所规定义务的会员,证券交易所可不受理其席位转让申请。

(四)交易单元(熟悉)

交易单元是交易权限的技术载体,会员参与交易及会员权限的管理通过交易单元来实现。下面以深交所为例进行介绍。

深圳证券交易所会员取得席位后,可根据业务需要向交易所申请设立1个或1个以上的交易单元。

深圳证券交易所根据会员的申请和业务许可范围,为其设立的交易单元设定了交易或其他业务权限:

(1)一类或多类证券品种或特定证券品种的交易。

(2)大宗交易。

(3)协议转让。

(4)交易型开放式指数基金(ETF)、上市开放式基金(LOF)及非上市开放式基金等的申购与赎回。

(5)融资融券交易。

(6)特定证券的主交易商报价。

(7)其他交易或业务权限。

深圳证券交易所根据会员的申请,为交易单元提供使用交易所交易系统资源和获取交易系统服务的功能:

(1)申报买卖指令及其他业务指令。

(2)获取实时及盘后交易回报。

(3)获取证券交易即时行情、证券指数、证券交易公开信息等交易信息及相关新闻公告。

(4)配置相应的通信通道等通信资源,接入和访问交易所交易系统。

(5)获取交易所交易系统提供的其他服务权限。

会员设立的交易单元通过网关与深圳证券交易所交易系统连接。会员可通过多个网关进行一个交易单元的交易申报,也可通过一个网关进行多个交易单元的交易申报,但不得通过其他会员的网关进行交易申报。

2011年3月,上交所和深交所都发出通知:上市商业银行参与证券交易所债券市场,应当通过向证券交易所会员租用的专业交易单元进行交易。

历年真题直击

1.【多选题】境外证券经营机构驻华代表处申请成为证券交易所特别会员的条件包括( )。

A.依法设立且满1年

B.承认证券交易所章程和业务规则,接受证券交易所监管

C.其所属境外证券经营机构具有从事国际证券业务经验,且有良好的信誉和业绩

D.代表处及其所属境外证券经营机构最近2年无因重大违法违规行为而受主管当局处罚的情形

【答案】ABC

【解析】代表处及其所属境外证券经营机构最近1年无因重大违法违规行为而受主管当局处罚的情形,D的说法有误。

2.【多选题】证券交易所在会员监管过程中,对存在或者可能存在问题的会员,可以根据需要采取的措施有( )。

A.口头警示 B.专项调查

C.约见谈话 D.暂停受理或者办理相关业务

【答案】ABCD

【解析】证券交易所在会员监管过程中,对存在或者可能存在问题的会员,可以根据需要采取下列措施:①口头警示;②书面警示;③要求整改;④约见谈话;⑤专项调查;⑥暂停受理或者办理相关业务;⑦提请中国证监会处理。

3.【单选题】会员可以申请交易席位转让,证券交易所自受理之日起( )个工作日内对申请进行审核,并作出是否同意的决定。

A.2 B.3 C.5 D.10

【答案】C

【解析】会员可以申请交易席位转让,证券交易所自受理之日起5个工作日内对申请进行审核,并作出是否同意的决定。

4.【单选题】会员参与交易及会员权限的管理通过( )来实现。

A.会员席位 B.证券账户 C.交易单元 D.参与者交易单元

【答案】C

【解析】交易单元是交易权限的技术载体,会员参与交易及会员权限的管理通过交易单元来实现。

5.【单选题】证券交易所决定接纳或者开除正式会员以外的其他会员应当在履行有关手续( )个工作日之前报中国证券监督管理委员会备案。

A.5 B.7 C.10 D.15

【答案】A

【解析】根据我国《证券交易所管理办法》的规定,证券交易所决定接纳或者开除正式会员应当在决定后的5个工作日内向中国证监会备案,决定接纳或者开除正式会员以外的其他会员应当在履行有关手续5个工作日之前报中国证监会备案。

6.【多选题】证券公司要申请成为证券交易所的会员,需要报送证券交易所的材料包括( )。

A.申请书、设立的批准文件 B.经营证券业务许可证

C.企业法人营业执照、章程 D.主要业务规章制度

【答案】ABCD

【解析】证券公司申请成为证券交易所的会员,首先要将一系列相关材料报送证券交易所,如申请书、设立的批准文件、经营证券业务许可证、企业法人营业执照、章程及主要业务规章制度等。