投资活动的主要风险点及其控制措施

二、投资活动的主要风险点及其控制措施

(一)投资活动与企业战略不符带来的风险。

企业发展战略是企业投资活动、生产经营活动的指南和方向。企业投资活动应该以企业发展战略为导向,正确选择投资项目,合理确定投资规模,恰当权衡收益与风险。要突出主业,妥善选择并购目标,控制并购风险;要避免盲目投资,或者贪大贪快,乱铺摊子,以及投资无所不及、无所不能的现象。

(二)投资与筹资在资金数量、期限、成本与收益上不匹配的风险。

投资活动的资金需求,需要通过筹资予以满足。不同的筹资方式,可筹集资金的数量、偿还期限、筹资成本不一样,这就要求投资应量力而为,不可贪大求全,超过企业资金实力和筹资能力进行投资;投资的现金流量在数量和时间上要与筹资现金流量保持一致,以避免财务危机发生;投资收益要与筹资成本相匹配,保证筹资成本的足额补偿和投资盈利性。

(三)投资活动忽略资产结构与流动性的风险。

企业的投资活动会形成特定资产,并由此影响企业的资产结构与资产流动性。对企业而言,资产流动性和盈利性是一对矛盾体,这就要求企业投资中要恰当处理资产流动性和盈利性的关系,通过投资保持合理的资产结构,在保证企业资产适度流动性的前提下追求最大盈利性,这也就是投资风险与收益均衡问题。

(四)缺乏严密的授权审批制度和不相容职务分离制度的风险。

授权审批制度是保证投资活动合法性和有效性的重要手段,不相容职务分离制度则通过相互监督与牵制,保证投资活动在严格控制下进行,这是堵塞漏洞、防止舞弊的重要手段。没有严格的授权审批制度和不相容职务分离制度,企业投资就会呈现出随意、无序、无效的状况,导致投资失误和企业生产经营失败。因此,授权审批制度和不相容职务分离制度是投资内部控制、防范风险的重要手段。同时,与投资责任制度相适应,还应建立严密的责任追究制度,使责权利得到统一。

(五)缺乏严密的投资资产保管与会计记录的风险。

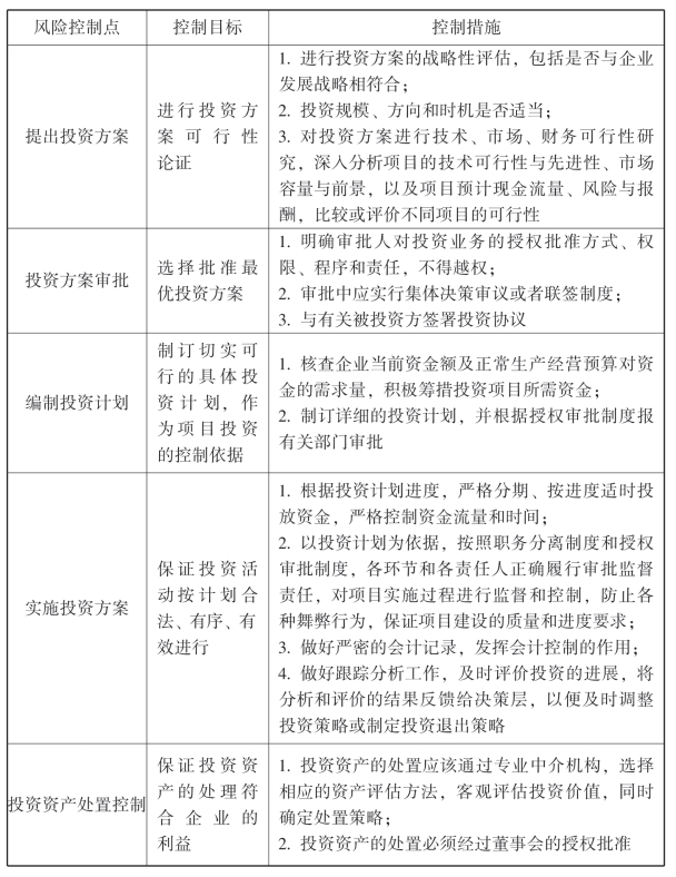
投资是直接使用资金的行为,也是形成企业资产的过程,容易发生各种舞弊行为。在严密的授权审批制度和不相容职务分离制度以外,是否有严密的投资资产保管制度和会计控制制度,也是避免投资风险、影响投资成败的重要因素。企业应建立严密的资产保管制度,明确保管责任,建立健全账簿体系,严格账簿记录,通过账簿记录对投资资产进行详细、动态反映和控制。投资业务的风险控制点、控制目标和对应的控制措施见表7-1。

表7-1 投资业务的关键风险控制点、控制目标和控制措施