科创板退市制度细节(摘自《上海证券交易所科创板股票上市规则》)

三、科创板退市制度细节(摘自《上海证券交易所科创板股票上市规则》)

有耐心的朋友可以认真看完,将来在选股方面会有所帮助。

1.退市一般规定

1.1 上市公司触及本规则规定的退市情形,导致其股票存在被终止上市风险的,本所(指上交所,下统一称“本所”)对该公司股票启动退市程序。

1.2 上市公司股票被实施退市风险警示的,在公司股票简称前冠以“*ST”字样,以区别于其他股票。

上市公司股票被实施退市风险警示期间,不进入风险警示板交易,不适用风险警示板交易的相关规定。

1.3 上市公司出现两项以上退市风险警示、终止上市情形的,按照先触及先适用的原则实施退市风险警示、终止上市。

上市公司存在两项以上退市风险警示情形的,须满足全部退市风险警示的撤销条件,方可申请撤销风险警示。但已满足撤销条件退市风险警示情形,不再适用其对应的终止上市程序。

1.4 上市公司申请撤销退市风险警示的,应当聘请保荐机构就公司是否符合撤销退市风险警示的条件进行核查并发表明确意见。

1.5 上市公司股票被终止上市的,不得申请重新上市。

2.重大违法强制退市

2.1 本规则所称重大违法强制退市,包括下列情形:

(一)上市公司存在欺诈发行、重大信息披露违法或者其他严重损害证券市场秩序的重大违法行为,且严重影响上市地位,其股票应当被终止上市的情形;

(二)上市公司存在涉及国家安全、公共安全、生态安全、生产安全和公众健康安全等领域的违法行为,情节恶劣,严重损害国家利益、社会公共利益,或者严重影响上市地位,其股票应当被终止上市的情形。

2.2 上市公司涉及第2.1条第一项规定的重大违法行为,存在下列情形之一的,其股票应当被终止上市:

(一)上市公司首次公开发行股票申请或者披露文件存在虚假记载、误导性陈述或重大遗漏,被中国证监会依据《证券法》第一百八十九条作出行政处罚决定,或者被人民法院依据《刑法》第一百六十条作出有罪生效判决;

(二)上市公司发行股份购买资产并构成重组上市,申请或者披露文件存在虚假记载、误导性陈述或者重大遗漏,被中国证监会依据《证券法》第一百八十九条作出行政处罚决定,或者被人民法院依据《刑法》第一百六十条作出有罪生效判决;

(三)上市公司披露的年度报告存在虚假记载、误导性陈述或者重大遗漏,根据中国证监会行政处罚决定认定的事实,导致其相关财务指标已实际触及本规则规定的退市标准;

(四)本所根据上市公司违法行为的事实、性质、情节及社会影响等因素认定的其他严重损害证券市场秩序的情形。

2.3 上市公司涉及第2.1条第二项规定的重大违法行为,存在下列情形之一的,其股票应当被终止上市:

(一)上市公司或其主要子公司被依法吊销营业执照、责令关闭或者被撤销;

(二)上市公司或其主要子公司被依法吊销主营业务生产经营许可证,或者存在丧失继续生产经营法律资格的其他情形;

(三)本所根据上市公司重大违法行为损害国家利益、社会公共利益的严重程度,结合公司承担法律责任类型、对公司生产经营和上市地位的影响程度等情形,认为公司股票应当终止上市的。

2.4 本所上市委员会依据相关行政机关行政处罚决定、人民法院生效裁判认定的事实,按照本规则规定的标准,就是否对上市公司股票实施重大违法强制退市进行审议,作出独立的专业判断并形成审核意见。

重大违法强制退市的认定程序、信息披露要求、停复牌和听证等事宜,按照《上海证券交易所上市公司重大违法强制退市实施办法》的规定执行。

2.5 本所根据上市委员会对公司股票是否实施重大违法强制退市的审核意见,在5个交易日内作出是否终止公司股票上市的决定。

2.6 本所在作出终止上市决定之日起2个交易日内,通知公司并发布相关公告,同时报中国证监会备案。

公司应当在收到本所关于终止其股票上市决定之日起的次一交易日,披露股票终止上市公告。

公司可以在收到终止上市决定之日起5个交易日内,按照本节“听证与复核”的规定申请复核。

2.7 上市公司因重大违法强制退市情形,其股票被终止上市后,作为上市公司重大违法强制退市认定依据的行政处罚决定、司法裁判被依法撤销、确认无效或被依法变更的,公司可以在知道相关行政机关决定或者人民法院生效司法裁判后的10个交易日内,向本所申请撤销对公司股票作出的终止上市决定。

2.8 本所自收到上市公司按照前条规定提出的撤销申请之日起的15个交易日内,召开上市委员会会议,根据相关行政机关决定或者人民法院生效司法裁判,审议是否撤销对公司股票作出的终止上市决定,并形成审核意见。

本所根据上市委员会的审核意见,作出是否撤销对公司股票作出的终止上市决定的决定。

2.9 本所撤销终止上市决定的,公司股票相应还原上市地位。公司股票同时具有其他退市风险警示或者终止上市情形的,本所对其股票实施相应退市风险警示或者终止上市。

本所在作出撤销决定之日起2个交易日内,通知公司并发布相关公告,同时报中国证监会备案。

2.10 公司可以在收到本所撤销决定之日起20个交易日内,向本所申请还原上市地位。公司股份已经转入全国中小企业股份转让系统或者本所认可的其他转让场所挂牌转让的,本所在公司办理完毕其股份的重新确认、登记、托管等相关手续后安排其股票上市交易。

公司应当在其股票还原上市地位前与本所重新签订上市协议,明确双方的权利、义务及其他有关事项。公司控股股东、实际控制人、董事、监事和高级管理人员等应当签署并提交相应声明与承诺。

公司股票还原上市地位首日不设涨跌幅,不进入风险警示板交易。

3.交易类强制退市

3.1 上市公司出现下列情形之一的,本所决定终止其股票上市:

(一)通过本所交易系统连续120个交易日实现的累计股票成交量低于200万股;

(二)连续20个交易日股票收盘价均低于股票面值;

(三)连续20个交易日股票市值均低于3亿元;

(四)连续20个交易日股东数量均低于400人;

(五)本所认定的其他情形。

前款规定的交易日,不包含公司股票停牌日和公司首次公开发行股票上市之日起的20个交易日。

证券市场出现重大异常波动等情形的,本所可以根据实际情况调整本条第一款规定的交易指标。

3.2 上市公司出现连续90个交易日(不包含公司股票停牌日)通过本所交易系统实现的累计股票成交量低于150万股的,应当在次一交易日发布公司股票可能被终止上市的风险提示公告,其后每个交易日披露一次,直至自上述起算时点起连续120个交易日(不包含公司股票停牌日)内通过本所交易系统实现的累计成交量达到200万股以上或者本所作出公司股票终止上市的决定之日止(以先达到的日期为准)。

3.3 上市公司连续10个交易日(不包含公司股票停牌日)出现下列情形之一的,应当在次一交易日发布公司股票可能被终止上市的风险提示公告,其后每个交易日披露一次,直至相应的情形消除或者本所作出公司股票终止上市的决定之日(以先达到的日期为准):

(一)每日股票收盘价均低于股票面值;

(二)每日股票市值均低于3亿元;

(三)每日股东数量均低于400人。

3.4 上市公司出现第3.1条情形之一的,其股票自情形出现的次一交易日起停牌。

本所自公司股票停牌之日起5个交易日内,向公司发出拟终止其股票上市的事先告知书,上市公司应当及时披露。

3.5 上市公司收到终止上市事先告知书后,可以根据本节“听证与复核”的规定提出听证、陈述和申辩。

本所上市委员会在前款规定的有关期限届满或者听证程序结束后15个交易日内,就是否终止其股票上市事宜进行审议,作出独立的专业判断并形成审核意见。

本所根据上市委员会的审核意见,作出是否终止股票上市的决定。

3.6 本所在作出终止股票上市的决定之日起2个交易日内,通知公司并发布相关公告,同时报中国证监会备案。

公司应当在收到本所关于终止其股票上市决定后,及时披露股票终止上市公告。

公司可以在收到终止上市决定之日起5个交易日内,按照本节“听证与复核”的规定申请复核。

4.财务类强制退市

4.1 上市公司出现下列情形之一,明显丧失持续经营能力,达到本规则规定标准的,本所将对其股票启动退市程序:

(一)主营业务大部分停滞或者规模极低;

(二)经营资产大幅减少导致无法维持日常经营;

(三)营业收入或者利润主要来源于不具备商业实质的关联交易;

(四)营业收入或者利润主要来源于与主营业务无关的贸易业务;

(五)其他明显丧失持续经营能力的情形。

4.2 上市公司出现下列情形之一的,本所对其股票实施退市风险警示:

(一)最近一个会计年度经审计的扣除非经常性损益之前或者之后的净利润(含被追溯重述)为负值,且最近一个会计年度经审计的营业收入(含被追溯重述)低于1亿元;

(二)最近一个会计年度经审计的净资产(含被追溯重述)为负值;

(三)本所认定的其他情形。

上市公司营业收入主要来源于与主营业务无关的贸易业务或者不具备商业实质的关联交易,公司明显丧失持续经营能力的,本所可以提交上市委员会认定在计算前款规定的营业收入指标时是否扣除前述收入,并通知上市公司。

市值及财务指标上市的公司[2](以下简称研发型上市公司)自上市之日起第4个完整会计年度起适用本条规定。

本所可以根据实际情况调整本条第一款规定的退市指标。

4.3 研发型上市公司主要业务、产品或者所依赖的基础技术研发失败或者被禁止使用,且公司无其他业务或者产品符合本规则“预计市值不低于40亿元,主要业务或产品需经国家有关部门批准,市场空间大,目前已取得阶段性成果。医药行业企业需至少有一项核心产品获准开展二期临床试验,其他符合科创板定位的企业需具备明显的技术优势并满足相应条件”要求的,本所将对其股票实施退市风险警示。

4.4 上市公司预计将出现第4.2条规定情形的,应当在相应的会计年度结束后一个月内,发布股票可能被实施退市风险警示的风险提示公告,并在披露年度报告前至少再发布两次风险提示公告。

4.5 上市公司出现第4.2条规定情形的,应当在董事会审议通过年度报告或者财务会计报告更正事项后及时向本所报告,披露年度报告或者财务会计报告更正公告,并向本所提交董事会的书面意见。公司股票自年度报告或者财务会计报告更正公告披露日起停牌。披露日为非交易日的,于次一交易日起停牌。

公司未及时披露的,本所可以在获悉相关情况后对公司股票实施停牌,并向市场公告。

本所在公司股票停牌之日起5个交易日内,根据实际情况,对公司股票实施退市风险警示。公司应当按照本所要求在其股票被实施退市风险警示前及时发布公告。

公司股票自公告披露后的次一交易日起复牌。公告披露日为非交易日的,于披露后的第二个交易日起复牌。自复牌之日起,本所对公司股票实施退市风险警示。

4.6 研发型上市公司主要产品、业务或者所依赖的基础技术宣告研发失败或者被禁止使用的,公司应当自相关事实发生之日起申请股票停牌,并发布股票可能被实施退市风险警示的风险提示公告。

公司应当在股票停牌之日起的10个交易日内,核查公司其他产品或者业务是否符合“预计市值不低于40亿元,主要业务或产品需经国家有关部门批准,市场空间大,目前已取得阶段性成果。医药行业企业需至少有一项核心产品获准开展二期临床试验,其他符合科创板定位的企业需具备明显的技术优势并满足相应条件”要求、公司是否出现第4.3条规定情形,并提交报告及披露。公司应当聘请保荐机构出具专项意见。除第4.7条规定情形外,公司股票于前述报告披露日起复牌。

4.7 研发型上市公司未在规定期限内提交报告,或者核查后认为未出现第4.3条规定情形的,本所可以提请上市委员会对公司是否出现第4.3条规定情形作出认定,并通知上市公司。

公司及保荐机构核查后认为或者本所认定公司出现第4.3条规定情形的,本所自收到公司提交的相关报告或者作出认定后5个交易日内,对公司股票实施退市风险警示。公司应当按照本所要求在其股票被实施退市风险警示前及时发布公告。

公司股票自公告披露后的次一交易日起复牌。公告披露日为非交易日的,于披露后的第二个交易日起复牌。自复牌之日起,本所对公司股票实施退市风险警示。

4.8 上市公司因4.2条规定的标准,其股票被实施退市风险警示的,应当在其股票被实施退市风险警示当年的会计年度结束后一个月内,发布股票可能被终止上市的风险提示公告,并在披露该年年度报告前至少再发布两次风险提示公告。

上市公司因4.3条规定的标准,其股票被实施退市风险警示的,在其股票被实施退市风险警示期间,上市公司应当每个月披露一次风险提示公告,提示其股票可能被终止上市的风险。

4.9上市公司最近一个会计年度审计结果表明第4.2条规定情形已经消除的,公司可以在年度报告披露后5个交易日内,向本所申请撤销对其股票实施的退市风险警示。

研发型上市公司自股票被实施退市风险警示之日起6个月内,公司市值及相关产品、业务等指标符合本规则“预计市值不低于40亿元,主要业务或产品需经国家有关部门批准,市场空间大,目前已取得阶段性成果。医药行业企业需至少有一项核心产品获准开展二期临床试验,其他符合科创板定位的企业需具备明显的技术优势并满足相应条件”要求的,应当在符合条件时及时披露,并说明是否向本所申请撤销退市风险警示。公司可以在披露之日起的5个交易日内,向本所申请撤销对其股票实施的退市风险警示。

4.10 上市公司向本所提交撤销对其股票实施退市风险警示的申请后,应当在次一交易日作出公告。

本所于收到上市公司申请之日后的15个交易日内,根据实际情况,作出是否撤销退市风险警示的决定。

4.11 本所决定撤销退市风险警示的,上市公司应当按照本所要求在撤销退市风险警示之前一个交易日作出公告。

公司股票在公告披露日停牌一天,公告披露日为非交易日的,于披露日次一交易日停牌一天。本所自复牌之日起撤销对公司股票实施的退市风险警示。

4.12 本所决定不予撤销退市风险警示的,上市公司应当在收到本所有关书面通知的次一交易日作出公告。公司未按规定公告的,本所可以交易所公告的形式予以公告。公司股票自公告之日起停牌。

上市公司虽满足第4.9条规定的退市风险警示的撤销条件,但具有其他退市风险警示情形的,按其他退市风险警示的程序执行,不予撤销退市风险警示。

4.13 上市公司未满足第4.9条第一款规定的撤销退市风险警示条件,应当自董事会审议通过年度报告或者财务会计报告更正事项后,及时披露年度报告或者更正公告,同时发布公司股票可能被终止上市的风险提示公告。本所自年度报告或者财务会计报告更正公告披露之日起,对公司股票实施停牌。披露日为非交易日的,自披露后的第一个交易日起停牌。

研发型上市公司在被实施退市风险警示后6个月内未满足第4.9条第二款规定的退市风险警示撤销条件的,应当在该期限届满日次一交易日发布公司股票可能被终止上市的风险提示公告。本所自公告披露之日起,对公司股票实施停牌。

上市公司虽满足第4.9条规定的退市风险警示撤销条件,但未在该条规定的相应期限内向本所申请撤销退市风险警示的,本所自相应期限届满的次一交易日起对公司股票实施停牌。

4.14 本所根据第4.12条和第4.13条对公司股票实施停牌的,自停牌之日起5个交易日内,向公司发出拟终止其股票上市的事先告知书,上市公司应当及时披露。

4.15 上市公司收到终止上市事先告知书后,可以根据本节“听证与复核”的规定提出听证、陈述和申辩。

本所上市委员会在前款规定的有关期限届满或者听证程序结束后15个交易日内,就是否终止公司股票上市事宜进行审议,作出独立的专业判断并形成审核意见。

本所根据上市委员会的审核意见,作出是否终止股票上市的决定。

4.16 本所在作出终止股票上市的决定之日起2个交易日内,通知公司并发布相关公告,同时报中国证监会备案。

公司应当在收到本所关于终止其股票上市决定后,及时披露股票终止上市公告。

公司可以在收到终止上市决定之日起5个交易日内,按照本节“听证与复核”的规定申请复核。

5.规范类强制退市

5.1 上市公司出现下列情形之一的,本所对其股票实施退市风险警示:

(一)因财务会计报告存在重大会计差错或者虚假记载,被中国证监会责令改正但公司未在规定期限内改正,此后公司在股票停牌2个月内仍未改正;

(二)未在法定期限内披露年度报告或者半年度报告,此后公司在股票停牌2个月内仍未披露;

(三)因信息披露或者规范运作等方面存在重大缺陷,被本所责令改正但公司未在规定期限内改正,此后公司在股票停牌2个月内仍未改正;

(四)因公司股本总额或股权分布发生变化,导致连续20个交易日不再具备上市条件,此后公司在股票停牌1个月内仍未解决;

(五)最近一个会计年度的财务会计报告被会计师事务所出具无法表示意见或者否定意见的审计报告;

(六)公司可能被依法强制解散;

(七)法院依法受理公司重整、和解和破产清算申请;

(八)本所认定的其他情形。

前款规定的第三项情形,由本所提请上市委员会审议,并根据上市委员会的审核意见作出认定。

5.2 上市公司出现第5.1条第一项至第三项规定的未在规定期限改正或者法定期限内披露相关定期报告情形的,公司股票自责令改正期限或者法定期限届满之日起停牌。

上市公司在股票停牌后2个月内完成改正或者披露相关定期报告的,应当及时公告,公司股票自公告披露当日起复牌。披露日为非交易日的,于次一交易日起复牌。

上市公司在股票停牌后2个月内仍未完成改正或者披露的,公司股票自停牌2个月届满的次一交易日起复牌。自复牌之日起,本所对公司股票实施退市风险警示。上市公司应当按照本所要求,在其股票被实施退市风险警示前及时发布公告。

5.3 上市公司出现第5.1条第四项规定的股本总额或者股权分布连续20个交易日不具备上市条件的,股票自前述情形出现的次一交易日起停牌。公司应当于停牌之日起1个月内披露解决方案并提示相关风险。

公司在股票停牌后1个月内披露解决股本总额或者股权分布问题的方案,或者公司未在股票停牌后1个月内披露解决方案的,公司股票自方案披露或者期限届满的次一交易日起复牌。自复牌之日起,本所对公司股票实施退市风险警示。上市公司应当按照本所要求,在其股票被实施退市风险警示前及时公告。

停牌期间股本总额或者股权分布重新具备上市条件的,公司应当及时披露并申请股票复牌。

5.4 上市公司出现第5.1条第五项至第八项规定情形之一的,公司股票自该情形出现的次一交易日起停牌。本所在停牌之日起5个交易日内,决定对公司股票实施退市风险警示。

上市公司应当按照本所要求在其股票被实施退市风险警示前及时发布公告。公司股票自公告披露日后的次一交易日起复牌。公告披露日为非交易日的,于披露后的第二个交易日起复牌。自复牌之日起,本所对公司股票实施退市风险警示。

5.5 除因第5.1条第五项情形被实施退市风险警示外,股票被实施退市风险警示期间,上市公司应当每5个交易日披露一次风险提示公告,提示其股票可能终止上市的风险。

上市公司因5.1条第五项规定的标准,其股票被实施退市风险警示的,应当在其股票被实施退市风险警示当年的会计年度结束后一个月内,发布股票可能被终止上市的风险提示公告,并在披露该年年度报告前至少再发布两次风险提示公告。

5.6 上市公司股票因第5.1条第七项情形被实施退市风险警示的,公司应当分阶段及时披露法院裁定批准公司重整计划、和解协议或者终止重整、和解程序等重整事项的进展,并充分提示相关风险。

上市公司破产重整的停复牌应当遵守本所相关规定。

5.7 上市公司股票因第5.1条第一项至第六项情形被实施退市风险警示后,符合下列对应条件的,可以向本所申请撤销对其股票实施的退市风险警示:

(一)因第5.1条第一项情形被实施退市风险警示之日起的2个月内,披露经改正的财务会计报告;

(二)因第5.1条第二项情形被实施退市风险警示之日起的2个月内,披露相关年度报告或者半年度报告;

(三)因第5.1条第三项情形被实施退市风险警示之日起2个月内,公司已按要求完成整改,具备健全的公司治理结构,运作规范,公司信息披露和内控制度无重大缺陷;

(四)因第5.1条第四项情形被实施退市风险警示之日起的6个月内,解决股本总额或股权分布问题,且其股本总额或股权分布重新具备上市条件;

(五)因第5.1条第五项情形被实施退市风险警示后,会计师事务所对其下一个会计年度的财务会计报告出具标准无保留审计意见;

(六)因第5.1条第六项情形被实施退市风险警示后,公司可能被依法强制解散的情形已消除。

前款规定的第三项情形,由本所提请上市委员会审议,并根据上市委员会审核意见作出是否撤销退市风险警示的决定。

5.8 上市公司股票因第5.1条第七项情形被实施退市风险警示后,符合下列条件之一的,公司可以向本所申请撤销对其股票实施的退市风险警示:

(一)重整计划执行完毕;

(二)和解协议执行完毕;

(三)法院受理破产申请后至破产宣告前,依据《中华人民共和国企业破产法》(以下简称《企业破产法》)作出驳回破产申请的裁定,且申请人在法定期限内未提起上诉;

(四)因公司已清偿全部到期债务、第三人为公司提供足额担保或者清偿全部到期债务,法院受理破产申请后至破产宣告前,依据《企业破产法》作出终结破产程序的裁定。

公司因前款第一项、第二项情形向本所申请撤销对其股票实施的退市风险警示,应当提交法院指定管理人出具的监督报告、律师事务所出具的对公司重整计划或和解协议执行情况的法律意见书,以及本所要求的其他说明文件。

5.9 上市公司符合第5.7条、第5.8条规定条件的,应当于相关情形出现后及时披露,并说明是否将向本所申请撤销退市风险警示。公司可以在披露之日起的5个交易日内,向本所提交撤销退市风险警示申请并披露。

本所于收到上市公司申请之日起的15个交易日内,根据实际情况,作出是否撤销退市风险警示的决定。

5.10 本所决定撤销退市风险警示的,上市公司应当按照本所要求在撤销退市风险警示之前一个交易日作出公告。公司股票在公告披露日停牌一天,公告披露日为非交易日的,于披露日次一交易日停牌一天。本所自复牌之日起撤销对公司股票的退市风险警示。

5.11 本所决定不予撤销退市风险警示的,上市公司应当在收到本所有关书面通知之日作出公告;公司未按规定公告的,本所可以交易所公告的形式予以公告。公司股票自公告之日起停牌。

上市公司虽满足第5.7条、第5.8条规定的退市风险警示撤销条件,但具有其他退市风险警示情形的,按其他退市风险警示的程序执行,不予撤销退市风险警示。

5.12 上市公司未满足第5.7条、第5.8条规定的撤销退市风险警示条件,或者未在第5.9条规定的期限内向本所申请撤销退市风险警示的,本所自相应期限届满的次一交易日起,对公司股票实施停牌。

上市公司股票因第5.1条第五项情形被实施退市风险警示,会计师事务所对其下一个会计年度的财务会计报告出具无法表示意见或者否定意见的审计意见的,本所自该审计意见披露之日起对公司股票实施停牌。披露日为非交易日的,自披露日次一交易日起停牌。

上市公司股票因第5.1条第六项、第七项情形被实施退市风险警示后,应当最迟于知道公司依法被吊销营业执照、被责令关闭或者被撤销等强制解散条件成就,或者收到法院宣告公司破产的裁定书的次一交易日披露,公司股票自披露之日起停牌。

5.13 本所根据第5.11条、第5.12条对公司股票实施停牌的,自停牌之日起5个交易日内,向公司发出拟终止其股票上市的事先告知书,公司应当及时披露。

5.14 上市公司收到终止上市事先告知书后,可以根据本章第六节的规定提出听证、陈述和申辩。

本所上市委员会在前款规定的有关期限届满或者听证程序结束后15个交易日内,就是否终止其股票上市事宜进行审议,作出独立的专业判断并形成审核意见。

本所根据上市委员会的审核意见,作出是否终止股票上市的决定。

5.15 本所在作出终止股票上市的决定之日后2个交易日内,通知公司并发布相关公告,同时报中国证监会备案。

公司应当在收到本所关于终止其股票上市的决定后,及时披露股票终止上市公告。

公司可以在收到终止上市决定之日起5个交易日内,按照本章第六节的规定申请复核。

6.听证与复核

6.1 上市公司收到本所发出的终止上市事先告知书后,可以在5个交易日内,以书面形式向本所提出听证要求,并载明具体事项及理由。

上市公司对终止上市有异议的,可以在前款规定期限内,向本所提交相关书面陈述和申辩,并提供相关文件。

上市公司未在本条规定期限内提出听证要求、书面陈述或者申辩的,视为放弃相应权利。

上市公司在本条规定期限内提出听证要求的,由本所上市委员会按照有关规定组织召开听证会。

6.2 上市委员会组织召开听证和审议期间,可以要求上市公司、保荐机构和证券服务机构提供补充材料,提供补充材料期间不计入听证及审议期限。

公司和相关机构提供补充材料的期限累计不得超过30个交易日。公司和相关机构未按本所要求在规定期限内提交补充材料的,本所上市委员会继续进行听证或者审议。

本所可以自行或委托相关机构就公司有关情况进行调查核实,并将核查结果提交上市委员会审议。调查核实期间不计入审议期限。

6.3 上市公司可以在收到终止上市决定之日起5个交易日内,以书面形式向本所申请复核。

公司应当在向本所提出复核申请之日的次一交易日披露有关内容。

6.4 上市公司根据前条规定向本所申请复核,应当提交下列文件:

(一)复核申请书;

(二)保荐机构就申请复核事项出具的意见书;

(三)律师事务所就申请复核事项出具的法律意见书;

(四)本所要求的其他文件。

6.5 本所在收到申请人提交的复核申请文件之日后的5个交易日内,作出是否受理的决定并通知申请人。

未能按照前条规定提交复核申请文件的,本所不受理其复核申请。

申请人应当在收到本所是否受理其复核申请的决定后,及时披露决定的有关内容并提示相关风险。

6.6 本所复核委员会根据《上海证券交易所复核实施办法》的规定进行复核。

复核委员会审议期间,可以要求上市公司、保荐机构和证券服务机构提供补充材料,提供补充材料期间不计入听证及审议期限。

公司和相关机构提供补充材料的期限累计不得超过30个交易日。公司和相关机构未按本所要求在规定期限内提交补充材料的,本所复核委员会继续进行听证或者审议。

本所可以自行或委托相关机构就公司有关情况进行调查核实,并将核查结果提交复核委员会审议。调查核实期间不计入审议期限。

6.7 本所依据复核委员会的审核意见,作出是否维持终止上市的决定。

申请人应当在收到本所的复核决定后,及时披露决定的有关内容。

7.退市整理期

7.1 上市公司股票被本所根据本章第二节至第五节的规定作出终止上市决定后,自公告终止上市决定之日起5个交易日后的次一交易日复牌,进入退市整理期交易。

7.2 退市整理股票的简称前冠以“退市”标识,不进入本所风险警示板交易,不适用本所风险警示板股票交易的相关规定。

7.3 退市整理期的交易期限为30个交易日。公司股票在退市整理期内全天停牌的,停牌期间不计入退市整理期,但停牌天数累计不得超过5个交易日。

累计停牌达到5个交易日后,本所不再接受公司的停牌申请;公司未在累计停牌期满前申请复牌的,本所于停牌期满后的次一交易日恢复公司股票交易。

7.4 上市公司股票进入退市整理期的,公司及相关信息披露义务人仍应当遵守法律法规、本规则及本所有关规定,履行信息披露及相关义务。

7.5 上市公司应当于退市整理期的第一天,发布公司股票已被本所作出终止上市决定的风险提示公告,说明公司股票进入退市整理期的起始日和终止日等事项。

上市公司应当在退市整理期前25个交易日内,每5个交易日发布一次股票将被终止上市的风险提示公告,在最后5个交易日内每日发布一次股票将被终止上市的风险提示公告。

7.6 退市整理期届满后5个交易日内,本所对公司股票予以摘牌,公司股票终止上市,并转入股份转让场所挂牌转让。

7.7 上市公司应当在本所作出终止其股票上市决定后,立即安排股票转入全国中小企业股份转让系统或者本所认可的其他转让场所挂牌转让的相关事宜,保证公司股票在摘牌之日起45个交易日内可以挂牌转让。

公司将其股票转入股份转让场所挂牌转让,应当聘请具有主办券商业务资格的证券公司(以下简称代办机构)并与其签订相关协议。公司未聘请或无代办机构接受其聘请的,本所在作出终止其股票上市的决定后,可以为其临时指定代办机构,通知公司和代办机构,并于2个交易日内就上述事项发布相关公告(公司不再具备法人资格的情形除外)。

7.8 上市公司股票退市整理期的其他事宜,参照适用《上海证券交易所退市整理期业务实施细则》的有关规定。

8.主动终止上市

8.1 上市公司出现下列情形之一的,可以向本所申请主动终止上市:

(一)上市公司股东大会决议主动撤回其股票在本所的交易,并决定不再在本所交易;

(二)上市公司股东大会决议主动撤回其股票在本所的交易,并转而申请在其他交易场所交易或转让;

(三)上市公司向所有股东发出回购全部股份或部分股份的要约,导致公司股本总额、股权分布等发生变化不再具备上市条件;

(四)上市公司股东向所有其他股东发出收购全部股份或部分股份的要约,导致公司股本总额、股权分布等发生变化不再具备上市条件;

(五)除上市公司股东外的其他收购人向所有股东发出收购全部股份或部分股份的要约,导致公司股本总额、股权分布等发生变化不再具备上市条件;

(六)上市公司因新设合并或者吸收合并,不再具有独立法人资格并被注销;

(七)上市公司股东大会决议公司解散;

(八)中国证监会和本所认可的其他主动终止上市情形。

8.2 前条第一项、第二项规定的股东大会决议事项,除须经出席会议的全体股东所持有效表决权的三分之二以上通过外,还须经出席会议的除下列股东以外的其他股东所持有效表决权的三分之二以上通过:

(一)上市公司的董事、监事、高级管理人员;

(二)单独或者合计持有上市公司5%以上股份的股东。

8.3 上市公司应当在第8.1条第一项、第二项规定的股东大会召开通知发布之前,充分披露主动终止上市方案、退市原因及退市后的发展战略,包括并购重组安排、经营发展计划、异议股东保护的专项说明等。

独立董事应当就上述事项是否有利于公司长远发展和全体股东利益充分征询中小股东意见,在此基础上发表独立意见,独立董事意见应当与股东大会召开通知一并公告。

上市公司应当聘请财务顾问和律师事务所为主动终止上市提供专业服务,发表专业意见并与股东大会召开通知一并公告。

股东大会对主动终止上市事项进行审议后,上市公司应当及时披露股东大会决议公告,说明议案的审议及通过情况。

8.4 上市公司因第8.1条第三项至第七项规定的回购、收购、公司合并以及自愿解散等情形引发主动终止上市的,应当遵守《公司法》《证券法》《上市公司收购管理办法》《重组办法》等有关规定及本所相关业务规则,严格履行决策、实施程序和信息披露义务,并及时向本所申请公司股票停牌或复牌。

上市公司以自愿解散形式申请主动终止上市的,除遵守法律法规等有关规定外,还应遵守第8.2条和第8.3条的规定。

8.5 上市公司因收购人履行要约收购义务,或收购人以终止公司上市地位为目的而发出全面要约的,要约收购期满至要约收购结果公告前,公司股票应当停牌。

根据收购结果,被收购上市公司股权分布不具备上市条件,上市公司应当按照下列情形分别处理:

(一)收购人以终止上市公司上市地位为目的的,按照第8.1条第四项或者第五项情形相应的退市程序执行,公司股票应当于要约结果公告日继续停牌,直至本所终止其股票上市;

(二)收购人不以终止上市公司上市地位为目的的,按照第5.1条第四项情形相应的程序执行。

8.6 上市公司根据第8.1条第一项、第二项规定的情形,申请主动终止上市的,应当向本所申请其股票自股东大会股权登记日的次一交易日起停牌,并于股东大会作出终止上市决议后的15个交易日内,向本所提交主动终止上市申请。

上市公司因第8.1条第三项至第七项规定的回购、收购、公司合并以及自愿解散等情形引发主动终止上市的,公司应当按照相关规定,及时向本所提交主动终止上市申请。

公司应当在提出申请后,及时发布相关公告。

8.7 上市公司向本所提出主动终止上市申请的,应当提交下列文件:

(一)主动终止上市申请书;

(二)董事会决议及独立董事意见(如适用);

(三)股东大会决议(如适用);

(四)主动终止上市的方案;

(五)主动终止上市后去向安排的说明;

(六)异议股东保护的专项说明;

(七)财务顾问出具的关于公司主动终止上市的专项意见;

(八)律师出具的关于公司主动终止上市的专项法律意见;

(九)本所要求的其他材料。

8.8 上市公司主动终止上市事项未获股东大会审议通过的,公司应当及时向本所申请其股票自股东大会决议公告之日起复牌。

8.9 本所在收到上市公司提交的主动终止上市申请文件之日后5个交易日内,作出是否受理的决定并通知公司。公司应当在收到决定后及时披露,并提示其股票是否存在可能终止上市的风险。

8.10 本所在受理上市公司主动终止上市申请之日后的15个交易日内,作出是否同意其股票终止上市的决定。在此期间,本所要求公司提供补充材料的,公司提供补充材料期间不计入上述作出有关决定的期限,但累计不得超过30个交易日。

因全面要约收购上市公司股份、实施以上市公司为对象的公司合并、上市公司全面回购股份,导致公司股票退出市场交易的,除另有规定外,本所在公司公告回购或者收购结果、完成合并交易之日起15个交易日内,作出是否终止其股票上市的决定。

8.11 本所上市委员会对上市公司股票主动终止上市事宜进行审议,重点从保护投资者特别是中小投资者权益的角度,在审查上市公司决策程序合规性的基础上,作出独立的专业判断并形成审核意见。

本所根据上市委员会的审核意见,作出是否终止股票上市的决定。

8.12 本所在作出终止股票上市的决定之日起2个交易日内通知公司并发布相关公告。

公司应当在收到本所关于终止其股票上市决定之日的次一交易日,披露股票终止上市公告。公司股票不进入退市整理期交易。

8.13 上市公司主动终止上市的,本所在公司公告股票终止上市决定之日起5个交易日内对其予以摘牌,公司股票终止上市。

8.14 上市公司主动终止上市的,公司及相关各方应当对公司股票退市后的转让或者交易、异议股东保护措施等作出妥善安排,保护投资者特别是中小投资者的合法权益。

8.15 主动终止上市公司可以选择在股份转让场所转让其股票,或者依法作出其他安排。

8.16 本所在作出同意或者不同意上市公司主动终止上市决定之日起15个交易日内,以及上市公司退出市场交易之日起15个交易日内,将上市公司主动终止上市的情况报告中国证监会。

从科创板定位来看:面向世界科技前沿、面向经济主战场、面向国家重大需求。科创板旨在补齐资本市场服务科技创新的短板,是资本市场的增量改革,将在盈利状况、股权结构等方面做出更为妥善的差异化安排,增强对创新企业的包容性和适应性。科创板是中国资本市场的试验田,与纳斯达克的差距更多地体现在时间积累的制度完善、市场的活力以及代表性企业等方面。

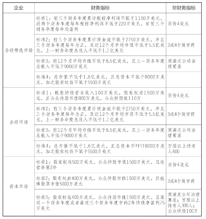
从制度来看:科创板虽然在交易制度、市场分层、上市标准、退市制度、投资者准入门槛等方面已有了重大改革,但相对纳斯达克还不够市场化和开放。例如,交易制度方面,纳斯达克采用多做市商交易制度,且电子交易在55个国家和地区设有26万余个计算机销售终端,纳斯达克上市标准见表2。科创板以竞价交易,20%涨跌幅,上市后前5天不设涨跌幅限制,盘后固定价格交易。

表2 纳斯达克三层次市场上市标准

笔者寄语

公司成绩优良的、有业绩支撑的成长股,必然伴随着较高的股价,市场向来是强者恒强。所以,投资者不要贪图低价、低成交量的绩差个股,以防终究难逃退市的命运。再者,例如对于一些研发型企业,试验失败之后,也将可能面临前功尽弃的局面,或将击溃整个公司,也有被退市的可能性。