资产负债表构成——资产
资产负债表按流动性顺序排列资产。另外可根据流动性,将资产分为流动性资产(current asset),或非流动性资产(non-current asset)。在分析资产负债表要素时我们应首先注意到资产要素分析,具体资产要素如表6-1所示。
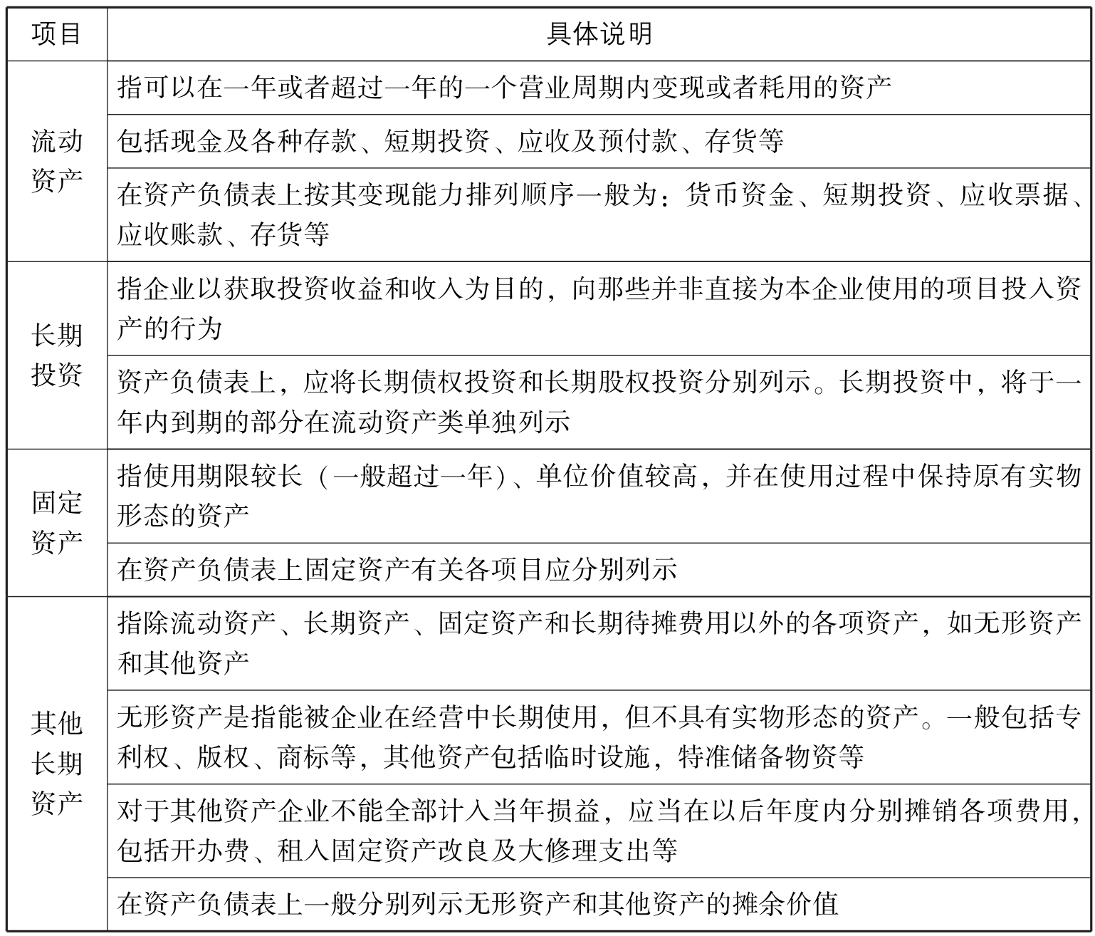
表6-1 资产负债表中资产项目的构成及说明

一般资产负债表分为左右两栏,其中左边的部分为资产类项目,资产类项目又被分为了流动资产、固定资产、中长期投资及无形资产等小类别,并分别有小计。这些反映了一个公司的资产分布形态,即公司的资产是以什么形态存在的,是以流动资产形式存在,还是以固定资产或无形资产形式存在。
资产以什么形式存在是很重要的,因其反映了资金的运用方向。例如,在流动资产中,这些流动资产分别是以什么形式存在的,是将钱全部放在银行里,还是有多少以存货的形式放在仓库里,有多少以应收账款的形式存在而还没有收回。将各类流动资产从总体到明细层层分解来看,确定这些资产的存在形式,同时可以将几年的同类资产的金额进行比较,看看有什么变化或趋势,结合企业的行业特点、产品特点和企业规模等进行分析,从中可以得到想要的信息。在这里需要重点强调的是,在流动资产中有几个项目受到的关注比较多,其一是应收账款项目,其二是存货项目,其三是待摊费用项目。
第一,应收账款项目。所谓应收账款,是指公司还没收到的,但如果不出意外不久会收到的现金。对这个项目的关注主要是出于现金流入风险的考虑,因此,对这个项目的关注,一是从金额的大小来看,金额越大,风险越大——当然,这要与销售收入相比较才可以说明问题,绝对数大不可真正说明问题,应收账款比销售收入增长快,是容易出问题的信号,因为借出去的现金谁也不能保证全部收回。把应收账款增长率和销售收入增长率比较,是判断公司回收应收账款能力的好办法。另外,应收账款金额的大小,同企业的性质也有关系,批发企业一般是以赊销的方式进行销售的,而零售企业主要是以现金收款方式进行销售的,因此,批发企业应收账款项目金额可能比零售企业的要大。二是看应收账款的时间长短,也就是该款项已经有多长时间没有收回了,拖的时间越长,客户不还的可能性就越大。三是关注是谁欠的钱,了解欠钱的公司还钱能力有多强,分析一下这个公司的销售能力、产品盈利能力及现金流量等。
第二,存货项目。所谓存货,就是放在仓库里的、用做生产的原材料、半成品或产成品,这个项目的多少,反映资金有多少被压在仓库中。我们常说的“减少资金的占用,加速资金的周转”,主要就是要减少这个项目的金额。存货项目金额越少,说明企业在这个环节积压的资金就越少,资金周转就可能越快。但这个金额的大小,也要看是什么样的企业,企业的生产方式或需求应对方式不一样,这个项目可能会体现不同的特点,比如按库存生产的企业,存货就可能比按订单生产的企业要多。
第三,待摊费用项目。所谓待摊费用,简而言之就是前期支付的本应该由以后好几期负担的钱。比如,今年1月就将今年12个月的房租钱全部交了,但1月不应该负担全年的房租费用,这个道理非常简单。实际支付了多少钱,不一定就确认为支付当期的费用,应该将它分摊到以后几期去,这个概念显然属于前文所述的权益发生制的概念范畴。关注待摊费用项目,主要是因为这个项目严重影响当期的利润,是产生利润额与现金净流量差异的主要原因。与待摊费用相似的还有几个项目,一是折旧,二是长期待摊费用,还有就是一些资产的减值准备,这些都是影响利润,但不产生现金流量的项目。折旧和待摊费用(包括长期和短期待摊费用),都是前期大量现金流出后,对本期及后期的影响,而一些资产的减值准备,比如长期投资减值准备,则是反映这些资产在市场上的价值变化,减值准备越大,说明这些资产在市场上贬值的可能性越大。