6.6.1 与中国旅游交往情况
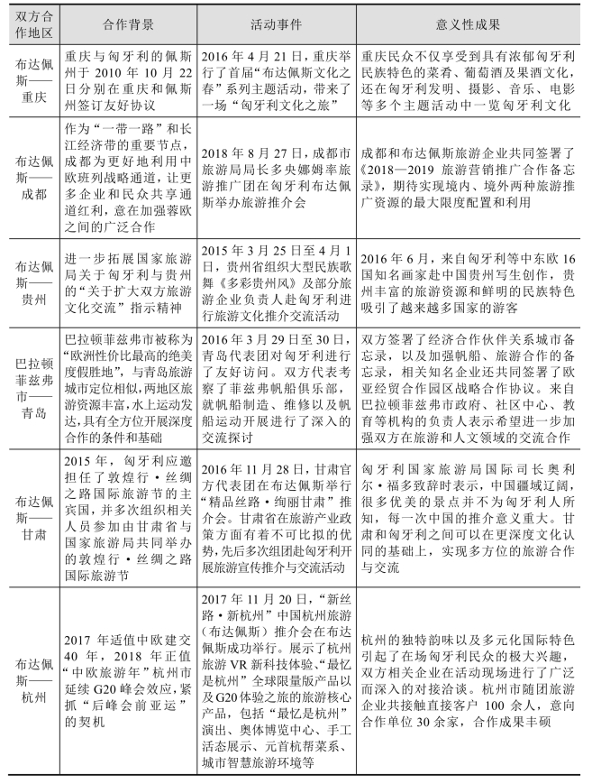
中匈两国在旅游领域的交流与合作持续发展。2002年12月,匈牙利成为中国公民出境旅游目的国。2003年全面开展相关业务。自2012年起,中国连续邀请中东欧国家旅游部门负责人率团出席中国国际旅游交易会,并协助中东欧国家举办了“中国—中东欧国家专场旅游产品推介会”。2014年5月,中国与中东欧12个国家的旅游部门负责人共同签署了《中国—中东欧国家旅游促进机构与企业联合会行动计划》。2015年3月,中国国家旅游局与中东欧16国旅游部门代表举行中国—中东欧国家旅游促进年启动仪式、中国—中东欧国家旅游合作网站开通仪式、千名中国游客赴匈牙利访问等活动(见表 6 - 6)。中国已与匈牙利缔结互免签证协定,中国公民持外交和公务护照在匈牙利进行短期旅行通常无须事先申请签证。
表6-6 中匈旅游推介活动
