导文网
搜索
首页>
图书频道>
经管>
金融会计
会计信息质量要求
2025年09月26日
版权
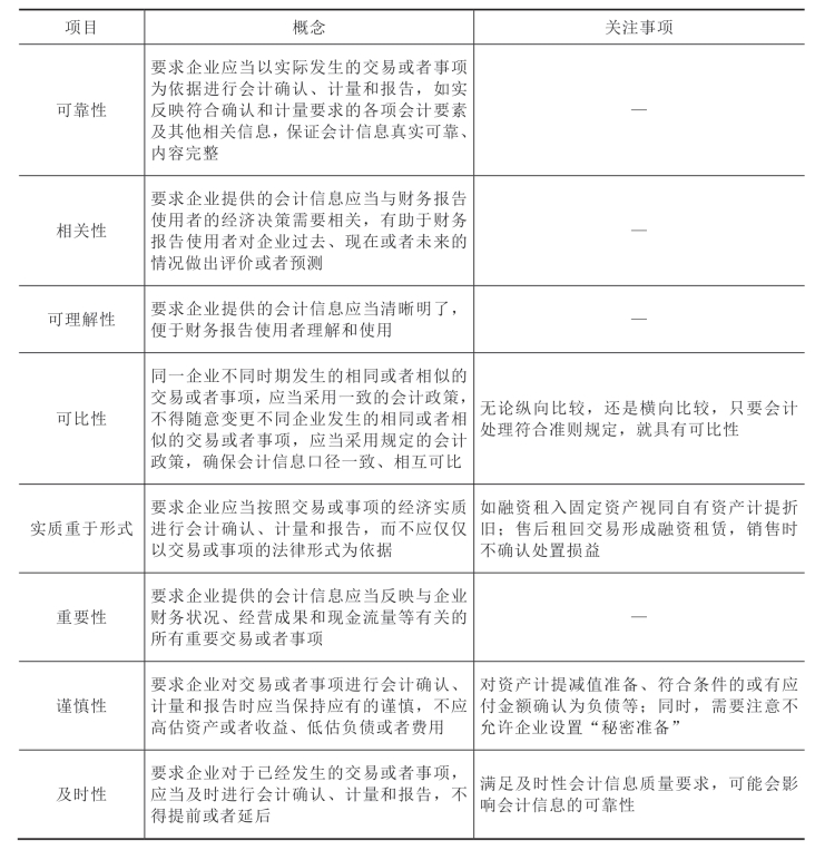
四、会计信息质量要求
会计信息质量要求体现了市场经济对会计核算信息的质的规定,是对会计核算的一般规律的概括和总结。我国《企业会计准则——基本准则》规定了8项会计信息质量要求,具体内容见表1−3。
表1−3 会计信息质量要求
上一章
下一章
目录