(一)评估内容

(一)评估内容

1.背景梳理

对上海市住院医师规培工作相关的政策体系进行梳理,关注住院医师规培制度建立后,相关政策的制约和支持关系。同时,对国内外住院医师规培的情况进行总结和比对。

2.投入评估

评估政府财政支持力度和各培训医院的投入和配置情况,包括学生工资补贴和社会福利等人力成本投入、医院设施设备、师资队伍以及配套保障措施等。

3.过程评估

(1)住院医师规培工作的具体开展情况,如组织领导管理制度、考核要求、培训内容、保障措施等。

(2)培训方软硬件建设的结果体现在为受训方提供的培训服务方面,包括课程/讲座、示教/查房、技术操作等的数量和质量。

4.产出评估

(1)招生与就业情况:分析2013~2016年住院医师招生和就业情况。研究内容包括生源数量和质量、报考专业分布情况、整体就业率、毕业去向、工作方向等。

(2)执业医师考试通过率情况。

5.成效评估

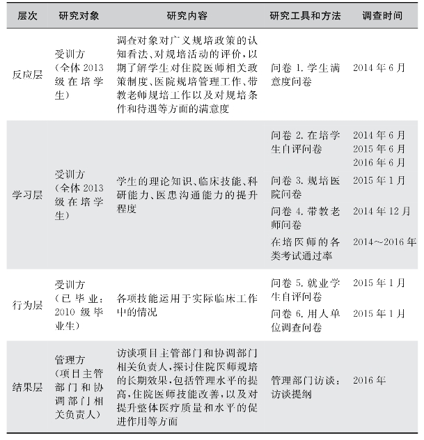
研究采用横断面调查与队列跟踪(2014~2016年)相结合的方法,根据柯克模型对住院医师规培项目的成效进行评估(表1)。

表1 柯克评估模型及实施方案

(1)反应层,评估住院医师对培训制度的认知和满意程度,对带教工作的满意程度,以及对医院条件和执行情况的满意程度等。

(2)学习层,评估住院医师的理论知识、临床技能、科研能力、医患沟通能力等的提升程度。

(3)行为层,评估住院医师将培训中习得或掌握的技能运用于实际工作中的情况。

(4)结果层,评估在更广泛的领域中,如管理水平的提高、住院医师技能改善,以及对提升整体医疗质量和水平的促进作用等方面。

6.上海经验总结与政策建议

根据以上研究结果,采用归纳和演绎的方法探索性研究临床医师培养机制,分析现存医师培训制度存在的问题和不足,研究医学院校教育、住院医师培训、全科医师培训以及专科医师培训等项目制度之间的关系和异同,探究不同培训制度之间的衔接问题。

根据系统回顾和纵向研究等结果,为进一步完善住院医师规培制度提供政策建议;利用成效评估检验评估方案的可行性与适宜性,为建立规范、标准的外部评估机制提供有益参考。