任务引入

任务引入

森林里要举行一场比赛,选出谁才是真正的本领最强的动物。老虎、狮子、大象、猴子、松鼠、蛇、小鸟……各种各样的动物纷纷报名参加。森林里最年长、最有智慧的大猩猩说:“来一场爬树比赛吧,谁爬得最快,谁就是深林里本领最强的动物。”

通过爬树比赛,真的能选出森林里本领最强的动物吗?

这则寓言故事告诉我们,任何评价的有效实施,都需要落实到具体的评价方法的选择和评价工具的研制上来。不同的评价方法,可能得到截然不同的评价结果,可见科学选择评价方法的重要性。研学旅行课程评价还处于起步阶段,评价方法还不成熟,评价工具也比较匮乏。对研学旅行评价方法的探索与实践,是推进研学旅行评价体系的建立,促进研学旅行课程评价的实施的关键环节和核心内容。

一、了解教育评价常用方法

划分教育评价的类型,可以更好地把握和运用评价的理论和方法,更好地为教育实践服务。根据不同的划分标准,可以把教育评价划分为不同的评价类型。

(一)根据评价运行的过程进行划分

可分为安置性评价、形成性评价、诊断性评价与总结性评价。

安置性评价。安置性评价是指在特定教育有教学活动开始之前,为了了解评价对象的基础、条件等背景资料,使教育方案更有效地实施而进行的预测性评价。

形成性评价。形成性评价是指在教育教学活动过程中对活动过程和效果进行的评价,其目的是为了了解目标达成的情况,以便及时调控教育教学活动,保证教育目标的实现。

诊断性评价。诊断性评价是指对学生长期存在的和周期性出现的学习困难进行诊断分析,探究其原因的评价活动。

总结性评价。总结性评价是指在课程(或单元)教学结束后用来确定教学目标完成程度的评价活动。主要用于给学生的表现打分,或证明学生对预期的学习目标的掌握情况。总结性评价中使用的方法是由教学目标决定的,通常包括教师编制的成就测验,对各种行为表现的评定(如实验、口头报告)以及对作品的评价(如作文、绘画、研究报告)。虽然总结性评价的主要目的是评分,或证明学生的成就,但它也为判断课程目标是否恰当、教学是否有效提供了信息依据。

(二)根据评价主体进行划分

可以分为自我评价与他人评价。

自我评价。自我评价亦称内部评价,是指评价对象(集体或个人)根据一定的标准,自己对自己的工作、学习、品德等方面的表现进行的评价。

他人评价。他人评价亦称外部评价,是指评价对象以外的组织或个人依据评价标准对评价对象进行的评价。

(三)根据评价的价值标准进行划分

可以分为相对评价、绝对评价和个体内差异评价。

相对评价。相对评价又称常模参照评价,是指在一个团体内,以自己所处地位与他人所处地位相比较的评价,其评价参照系设在所属团体之中。相对评价的目的在于明确个体在总体中的地位。

绝对评价。绝对评价又称目标参照评价,是指以评价对象实际达到的目标与既定目标相比较而作出评价结论的评价,它所关心的是评价对象是否达到了既定的教育目标及其达到的程度。

个体内差异评价。个体内差异评价是指把评价对象中的各个元素的过去和现在相比较,或者一个元素的若干个侧面相互比较的评价。个体内差异评价充分照顾个体间或个体内某些方面的差异,不会对评价对象产生压力。

(四)根据评价的方法进行划分

可以分为质性评价和量化评价。

质性评价。质性评价是指在特定背景下,通过现场观察甚至亲自参与,或者是与有关人员进行深入交谈,亦或是查阅有关书面材料等方式,对评价对象的属性在概念或程度上做质的规定,然后进行分析评定,以说明评价对象的性质和程度。

量化评价。量化评价是指对评价对象进行数量化的分析和计算,从而判断它的价值的评价。

二、熟悉研学旅行课程评价常用方法

(一)形成性评价

从评价运行的过程来看,研学旅行主要采用了形成性评价,即对研学旅行的过程和效果进行评价。在研学旅行的过程中,评价主体按照评价内容和标准,通过自己的观察、体验对评价对象进行评价,评价重点在于评价对象的运行过程和效果是否能到达预期的要求。

(二)自我评价与他人评价

从评价主体来看,研学旅行主要采用的是他人评价。在具备科学的评价标准和工具的情况下,他人评价是比较客观的。为了提高评价对象的参与度,凸显评价对象的主体地位,有时也会采用自我评价。自我评价与他人评价方法配合使用,能更全面地反映评价对象的真实状态。

(三)质性评价与量化评价

研学旅行不同的评价对象,采用的评价方法不同。在考核研学旅行基地(营地)、旅行社(旅游公司等第三方服务机构)是否符合规范时,可通过现场的观察、交流、查阅资料等方式进行评价,这是质性评价方法。通过问卷调查采集数据,依据数据统计、分析的结果对学生、研学旅行导师、研学旅行基地(营地)、旅行社(旅游公司等第三方服务机构)等进行评价,这是量化评价方法。

(四)绝对评价与相对评价

研学旅行中对学生的评价不具有甄别与选拔功能,不需要对学生进行排序和比较,所以对学生的评价属于绝对评价。研学旅行中对研学旅行导师、研学旅行基地(营地)、旅行社(旅游公司等第三方服务机构)评价时,要求评价对象达到一定的标准,同时也具有一定的甄别功能,所有对研学旅行导师、研学旅行基地(营地)、旅行社(旅游公司等第三方服务机构)的评价是绝对评价与相对评价兼具的。

三、研制研学旅行课程评价工具

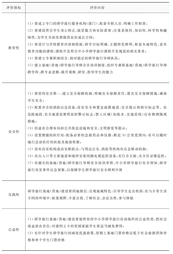
(一)教育行政主管部门对研学旅行基地(营地)的评价

研学旅行基地(营地)是学生开展研学旅行的实践教育和集中食宿的场所,教育行政主管部门要设置准入机制,挑选优质的研学旅行基地(营地)为学生提供研学服务。教育行政主管部门要有一套评价标准,对研学旅行基地(营地)实施动态管理,定期对研学旅行基地(营地)进行资格复核、认定。研学旅行基地(营地)评价标准见表5-3。

(二)教育行政主管部门对研学旅行导师的评价

研学旅行导师是在研学旅行过程中,具体制定或实施研学旅行课程方案,指导学生开展各类体验活动的专业人员。教育行政主管部门应对研学旅行导师设置准入门槛,并定期地对研学旅行导师开展专业培训。教学行政主管部门对研学旅行导师的评价可以从师德、师风和专业能力这两方面来考虑。研学旅行导师评价标准见表5-4。

表5-3 研学旅行基地(营地)评价标准

续表

表5-4 研学旅行导师评价标准

(三)研学旅行导师对学生的评价

研学旅行导师分为研学旅行基地(营地)的研学旅行导师、旅行社(旅游公司等第三方服务机构)的研学旅行导师。研学旅行基地(营地)的研学旅行导师主要对学生研学课程进行评价,旅行社(旅游公司等第三方服务机构)的研学旅行导师主要对学生的生活表现进行评价。

1 对学生课程学习情况的评价

学生研学时间集中,人数众多,考虑到评价实施的可操作性,可采用等级的方式对学生进行评价。每一门研学旅行课程都要对学生的学习情况进行评价,每一门研学旅行课程都应有等级评价标准。研学旅行导师可以根据学生课程学习评价内容(见表5-5),参考等级评价标准(见表5-6),研制每门研学旅行课程具体的等级评价标准,并在研学的过程中,准确地告知学生。

表5-5 学生课程学习评价内容

研学旅行导师对学生的评价可以不用具体到分数,但为了充分发挥评价的导向和激励功能,体现评价的公平、公正原则,要对学生表现的好坏进行区分,可以采用等级来呈现评价结果。在开展等级评价前,要根据表5-5中的评价内容,对评价指标和要点进行等级水平标准的划分。

表5-6 等级评价标准

续表

在具体的研学课程评价实施的过程中,研学旅行导师不可能对所有的评价内容进行评价。研学旅行导师明确评价目标,可以结合具体的课程内容,重点从一个方面或几个方面对学生进行评价。

《小火箭制作》课程方案

一、课程内容

了解我国火箭的发展历史和火箭发明家的故事。参观研学旅行基地中的长征七号火箭1︰1比例的模型,了解火箭的结构。动手制作小火箭模型,理解火箭的构造。培养学生热爱祖国、学习革命先烈的优秀品质和可贵精神。

二、课程目标

1.知识与技能目标

(1)了解人类在航天技术领域取得的伟大成就。

(2)了解火箭的基本原理。

2.过程与方法目标

(1)经历实验探究过程,理解火箭发射的原理。

(2)动手制作1枚小火箭模型。

3.情感态度与价值观目标

(1)了解我国的航天史,激发爱国热情。

(2)乐于与他人合作交流。

三、课程时长

90分钟。

四、适合学段

小学高段。

五、实施地点

航空教室

六、接待规模

一次可容纳150人。

七、配备师资

每班配备一名研学旅行导师和三名助教(视人数而定)。

八、活动道具

彩纸、塑料膜、塑料管、泡沫板、软胶帽、塑料瓶、透明胶带、火箭图案、记号笔,剪刀等。

九、活动流程(见表5-7)

表5-7 活动流程

十、安全保障

为学生提供学生专用的安全剪刀,并指导学生正确使用剪刀。

对学生学习情况的评价是课程实施的重要环节,是促进研学旅行导师不断改进教育教学水平、提升学生研学旅行效果的有力抓手。研学旅行导师应熟悉研学旅行对学生学习情况的评价的内容要点,并结合具体的课程内容,提炼出具体的评价要点。研学旅行导师可以依据学生的身心发展特点,结合自己的课程实施经验,拟定具体课程的等级评价标准。如表5-8所示是某研学旅行基地(营地)的“小火箭制作”课程的评价标准。

表5-8“小火箭制作”课程的评价标准

2 对学生生活表现的评价

对学生生活表现的评价不是对学生某一门具体的研学课程的评价,而是对学生研学旅行整个过程中的时间观念、秩序意识、语言文明、礼仪规范等内容进行评价。为了方便整体的课程规划和实施,学生在研学旅行整个过程的生活,也可以视为一门课程,即生活课程。学生的生活课程也应有等级评价标准。

学生生活课程的等级评价标准应考虑学生的年龄特点,不同年龄段的学生,生活自理能力不同,生活课程的学习目标不同,评价标准也不一样。如表5-9所示是针对初中学生制定的生活课程的等级评价量表。

表5-9 初中学生生活课程的等级评价量表

续表

(四)学生对研学旅行导师的评价

研学旅行导师对学生的学习表现进行评价,可以促进学生更高效、投入地参与研学旅行活动。学生对研学旅行导师的课程实施情况进行评价,有助于研学旅行导师不断地提升自己的专业能力。

1 学生对研学旅行基地(营地)的导师的评价

学生参与研学课程后,可以通过以下几个方面对研学旅行基地(营地)的导师进行评价。

·研学旅行导师语言是否规范、着装是否得体,是否起到为人师表的表率作用。

·研学旅行导师是否合理、有效地组织课程的实施。

·研学旅行导师是否公平、公正地评价学生。

·在课程实施的过程中,研学旅行导师是否尊重学生。

·在课程实施的过程中,研学旅行导师是否及时地关注学习有困难的学生。

·研学旅行导师是否有效地与学生进行沟通、交流。

2 学生对旅行社(旅游公司等第三方服务机构)的导师的评价

学生参加研学旅行后,可以通过以下几个方面对旅行社(旅游公司等第三方服务机构)的导师进行评价。

·研学旅行导师语言是否规范、着装是否得体,是否起到为人师表的表率作用。

·研学旅行导师是否合理、有效地组织学生参与研学旅行活动。

·研学旅行导师是否有效地与学生、其他老师进行沟通。

·研学旅行导师是否及时、有效地协调好与研学旅行基地(营地)的对接工作。

·研学旅行导师是否智慧、有效地处理研学旅行过程中突发的意外情况。

·研学旅行导师是否关注、关爱行动不便的学生。

·研学旅行导师是否公平、公正地对学生生活课程的完成情况进行评价。

(五)学生对研学旅行基地(营地)的评价

教育行政主管部门除了定期地对研学旅行基地(营地)进行验收、考核评价外,也可以通过采集学生对研学旅行基地(营地)的测评数据,来了解研学旅行基地(营地)的实际运营情况。学生对研学旅行基地(营地)的测评数据,可作为教育行政主管部门评价研学旅行基地(营地)的重要依据。可通过以下内容了解学生对研学旅行基地(营地)的评价:

·研学旅行基地(营地)是否按照预先的计划实施每一门研学课程。

·研学旅行基地(营地)开设的课程是否丰富、有趣、实践性强。

·研学旅行基地(营地)派遣的研学旅行导师是否胜任课程的实施。

·研学旅行基地(营地)提供的研学环境是否让人感觉到安全、便捷。

·研学旅行基地(营地)提供的住宿环境是否干净、整洁。

·研学旅行基地(营地)提供的餐饮是否卫生、可口、分量足。

(六)学校对旅行社(旅游公司等第三方服务机构)的评价

旅行社(旅游公司等第三方服务机构)与学校签订研学旅行合同,提供研学旅行教育、交通、住宿、餐饮等服务。对旅行社(旅游公司等第三方服务机构)的评价主要从研学旅行的协调组织和研学旅行生活保障两方面来考虑,具体通过对学校的随行教师开展问卷调查来了解旅行社(旅游公司等第三方服务机构)的服务质量。