4.1.9 分解
2025年10月13日
4.1.9 分解
分解命令用于将复合对象分解为其组件对象。在需要单独修改复合对象的部件时,可分解复合对象。可以分解的对象包括多段线、多线、标注、块、面域、多面网格、多边形网格、三维网格以及三维实体等。任何分解对象的颜色、线型和线宽都可能会改变。其他结果将根据分解的复合对象类型的不同而有所不同。
执行分解命令的常用方式有以下几种。
●功能区:“默认”→“修改”→“分解”
。
●命令:输入EXPLODE。
●AutoCAD经典工作空间,菜单栏:“修改”→“分解”。
在功能区“默认”选项卡中的“修改”面板区,单击分解命令按钮,系统提示“选择对象”,单击选择分解对象,按下〈Enter〉键或空格键,便完成对对象的分解,如图4-60所示。

图4-60 分解
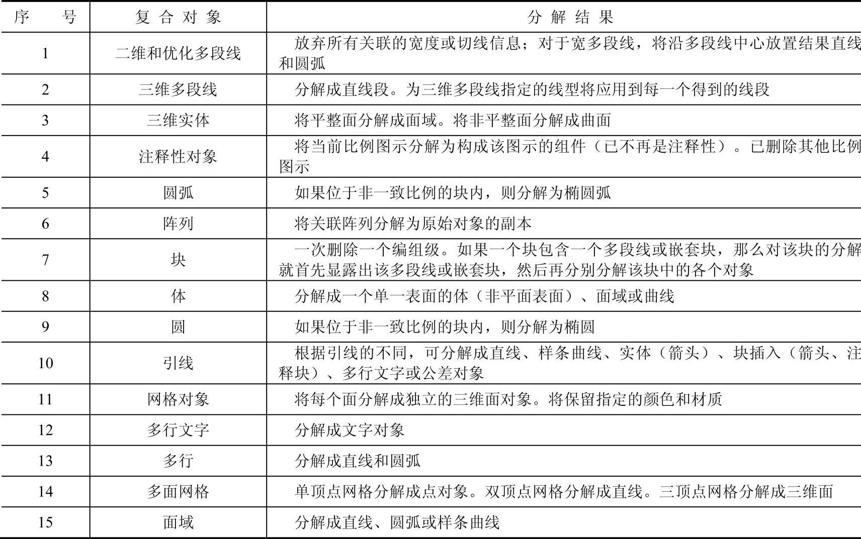
前面提到分解结果将根据分解的复合对象类型的不同而有所不同,其具体结果如表4-所示。
表4-1 分解结果
