3.2.2 C-AEP指标
2025年10月13日
3.2.2 C-AEP指标
在第一轮专家咨询中,共有5个条目被超过四分之三的专家认为应该删除,没有专家提出更改和增加指标的意见。这五个条目分别是:“至少每8小时需要静脉注射一次抗生素”;“静脉给药或补液(不包括鼻饲)”;“当天进行脏器活检”;“肌肉和/或皮下注射,每天至少2次”;“在评价日2周内有在记录在案的新发急性心肌梗死或卒中(脑卒中)”(见表3-3)。专家认为不予保留的主要原因有“病情不严重”“可以在门诊完成”以及“单独适用性较差(可与其他条目一同使用)”。在第二轮专家咨询中,通过对第一轮专家意见的反馈,20名专家一致意见认为该5个条目不符合我国医学实践,可以不纳入C-AEP。
表3-3 删除条目及专家咨询结果
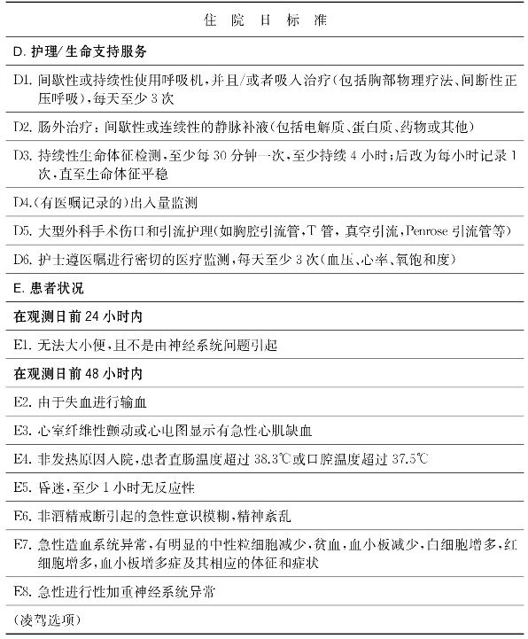
研究人员对随机抽取的10份病案进行评价后,对其中6个条目的可操作性和便利性提出了修改建议,与专家小组沟通后,研究小组对这6个条目进行了相应的修改。修改不涉及原指标实质内容和使用方式的变更,如原条目中涉及体温的标识单位均为华氏度(℉),而在C-AEP中,则使用更为通用的摄氏度(℃)来表示体温。变更条目如表3-4所示,最终C-AEP条目如表3-5所示。
表3-4 C-AEP条目变更情况
表3-5 C-AEP条目
续 表
续 表