第6章 有效传达复杂的指令

Simple Habits for
Complex Times

第6章
有效传达复杂的指令


贾里德惊讶地看着客厅里的这群人。当初妈妈考虑把一些人叫到家里来,谈谈她在普鲁谢福德办事处了解到的情况,可他没料到是这个样子。道格正在给斯昆特倒咖啡;汉娜正试着和雷蒙娜聊天;柯蒂斯拿着一盒甜甜圈刚从前门走进来;而阿伦和尤兰达从厨房端出了更健康的食物——几盘坚果和一个水果拼盘。看起来这些人已经到了有一会儿了。

虽然来了很多大人物,但客厅看起来也没那么不相称。过去三年里,每逢周末和假期,贾里德都会对这座维多利亚风格的老房子修补,至少楼下的部分看起来还很不错。家具也都是新的,比他在斯昆特湖景房里看到的新多了。还好没人要用楼上的洗手间,不然就会发现那里还保留着20世纪70年代流行的粉红色瓷砖。

人群安静了下来,贾里德注意到每个人都在看他妈妈。她微微一笑,然后清了清喉咙。“非常感谢大家牺牲宝贵的时间,在这么一个晴朗的周六来到这里。”尤兰达说道。当她提到明媚的天气时,斯昆特竟没有发出可惜的声音。贾里德想这就是尤兰达重要性的体现吧,不管是作为真视的客户,还是作为一名领导重要社会机构的公共事业专家。“今天到场的嘉宾各有千秋,可能需要一点时间来介绍一下来宾和今天的任务。”她请房间里的人做自我介绍,并简单说说他们的工作。第一轮介绍结束后,尤兰达再次起立介绍了此次会议的背景,“大家都知道,家庭和儿童服务最近有些麻烦。我们没有保护好那些孩子,而这种局面需要改变”。

道格小声地说:“同意。”在他的发言下,真视和FACS的人纷纷附议表示支持。

尤兰达继续说:“在这些案件中,发生在普鲁谢福德的比例出奇得高。而普鲁谢福德恰好是我们的客户,关系管理软件公司所在的地方。”说到这里她对斯昆特笑了笑,“但我不是说这有什么关联。需要明确一点,我们的上任主管在几年前选择了4All,当时贾里德是那儿的一名年轻程序员。因此,尽管这里存在一些家庭因素,但却不是促成我们之间建立商业伙伴关系的驱动力。”

“但却将会议地点选在这里。”斯昆特对周围轻声笑的人说道,“中立区?”

“我想在这里过周六会比在办公室或真视的会议室更好。”尤兰达解释说。

“完全同意。”斯昆特表示肯定,“我等不及上楼参观了。”他轻声对贾里德说道。

“所以我想说的就是,这周和贾里德聊了他们的调整计划。在当地的办公室度过了有趣的,也是令人困惑的五天,还和一些合作的社区团体谈了话。我想采取一种新的方法,来思考接下来会发生什么事以及如何去看待这些事。我认为请大家来是一个正确的决定,能够帮我考虑这件事,准备好进行一场别开生面的交谈。对于当前的情况以及如何处理,我比印象中任何时候都更没有头绪。道格和柯蒂斯一直在帮我出谋划策,告诉我如何克服这份困惑,如何将此作为部门采取下一步行动的动力。”尤兰达深吸了一口气,继续说道。

“就像我昨晚对雷蒙娜说的,我觉得要转变自己的领导方式,才能把大家带领到组织的下个阶段。我需要更好地处理这个领域里的复杂性和不确定性,而不只是希望所有麻烦事能自己走开,或试图创建一些结构来赶走不确定性。本周我的一个调查结果就是,雷蒙娜或我自己用来减少异议或提高员工工作标准化程度的所有举措,几乎都以一些晦涩和意想不到的方式带来了适得其反的效果,却也伴随着一些积极的效果。我们需要减轻员工的负担,并设法实现服务的标准化。我们需要尊重工作中的复杂性,而不是试图去推翻复杂性。”大家都在认认真真地听她讲话。

有些人点点头,也有人看起来很困惑。对此,尤兰达继续说:“一开始,很明显我们必须减少处理的负荷,以及系统中一些冗余的制衡措施,给前线工作人员腾出时间,所以我成立了FITKids."现在真视所有人都一脸茫然。“噢,FITKids代表‘Focus Isthe Kids’(孩子是重心)。这是用来研究后勤功能的一个项目团队,特别是研究如何简化我们的核心流程和核心系统,设定明确的提供服务的目标。”

汉娜点了点头,说:“我们也多次遇到这种情况,也在不同的顾客身上实行过很多次。”

这引起了尤兰达的兴趣:“你能在实行不同项目的过程中发现什么模式吗?”

汉娜皱起了眉头,回答道:“这是个好问题,真希望我考虑过这个问题。首先我想说,我们在清除没有逻辑的程序时,总是很快就能解决,而且节省了很多时间。不过几乎总是会有些后患——有些后果完全出乎意料。当一些出乎意料的事情凑到一起时,形成的合力甚至能让我们退到原点。我估计这些项目中,这样的情况会更多,但真正的影响要在很久之后才会显现。”

“要是一年前听到这些就好了。”尤兰达叹了口气,“我认为我们在FIT Kids上也取得了快速的成效,我们迅速采取行动实施了主要的建议,并腾出了一些资金进行宣传。平均处理时间实现了稳步下降,而且得到了像雷蒙娜这样的区域经理的积极支持和推动。就像他们说的,一切都很‘完美’。”

“当大家这么说的时候我总是很担心。”道格抱怨道,“我还听到有人说,‘除了那些白费力气的努力之外,我们只是在勉强维系罢了’。”

尤兰达对着其他人笑了笑,说道:“不错,道格,有些确实付诸东流了。而且为了避免超出等候时间,我们只是把人们的等待形式从一种换到了另一种。这周在员工对这些新程序和新服务目标的反应里,我就知道有些力气白费了。”尤兰达看到雷蒙娜脸红了,补充道:“不,雷蒙娜,我不是想责怪你或你的员工。面对压力,他们在对系统的设计方面做出的是正常人的反应。”尤兰达停下来缓了口气,“所以这就需要我去面对更大的挑战。我需要大家设计出不一样的系统,但在此之前,我需要他们以更细微的方式对现有系统进行观察。设计系统或观察现有系统虽然不是我的工作,但我必须要足够了解。而且要了解里面的复杂性和不可预测性,以创造正确的环境和方向,让人们能够成功。我必须能够与工作人员沟通,他们想要的当然是确定性,但我采取的沟通方式必须能让员工和大众理解,而且能帮所有人在这个奇怪又非常不确定的领域更加有效地学习和工作。听起来很容易吧?就像在早餐前读《战争与和平》一样,不过可是俄文版的!”

“这对我来说是一个全新的领域。”尤兰达继续说道,“我跟贾里德谈论这个挑战的时候,他提到了真视这周的调整计划。他觉得自己也得做出类似的调整,好支持真视的新方向。事实上,我们都必须改变自己的领导方式,以及我们与员工探讨下一步方案的方式。我的介绍做完了,大家有什么想说的?”她坐下来,四处张望,等着大家的评论。

“在我们的工作中,没有任何人员上的裁减。”斯昆特开口说道,“所以我有些钦佩你和你员工承担的责任。但我和你的想法一样,也认为还有别的解决方式。我正在学习如何在众多变动中带领好真视,我觉得在和大家共同解决的过程中我得到了一些中和的想法。所以我想参加这场会议——尽管表面看起来好像没什么阻碍——不仅是为了支持一名重要客户,使我们的社区对儿童和家庭来说更安全,而且作为一名领导者,我自己也想学习和成长。”听到斯昆特如此一本正经,还坦诚自己需要学习,贾里德很惊讶。开会的时候他大多都不是这样的。看来斯昆特似乎把自己内心孩子气的一面暂时收起来了。

“谢谢,斯昆特。”尤兰达回答道,“我知道从很多方面来讲,我们之间的合作关系都非常重要。让我们看一下具体细节吧。柯蒂斯和我的团队谈论了复杂性和变化,以及如何以一种新的方式理解事物,因为我们生活在一个不可预测的世界。从贾里德那里得知,你和汉娜在真视调整计划方面进行了类似的谈话。与此同时,昨晚与雷蒙娜谈了之后,我意识到自己在谈论这些复杂事情的时候必须要谨慎。我的意思是,整个州的人都想整顿政府办公室,新闻界也在向我们施压。他们都想从我这里得到答案,可我越来越清楚我无法给出他们想要的那种干脆的答案,这是事实。”她笑着转向道格,示意他接着说下去。

“但这并不意味着我们不想改变。”道格继续说道,“而且我们知道,我们需要做出一些重大的改变。我们只是不知道接下来会发生什么或会导致一系列怎样的变革。当和建筑师合作时,你会得到一些前后对比的图纸,或一些地方重建的图纸,但我们没有这种图纸。”他下意识地用手挠了挠稀疏的头发。“我们知道之前怎样,也自认为知道现在怎样,我们还知道想要怎样不一样的未来。但我们不想精确到具体步骤,我们想确保在对未来进行创新时,能允许最大的可能性。”

“但我们不能只对人们说这些!”雷蒙娜说道,“只说‘我们要创新,要享受最充分的可能性’是不够的。人们需要真正的方向,以便他们在工作时能感觉良好。如果我们只是告诉他们要创新,那么三分之一的人会认为这是充分表明有可能被解雇的信号,还有三分之一会认为是开玩笑!所以我们必须落实到位。”

道格点点头。“我同意,雷蒙娜,我们绝对要落实到位。”他深吸了一口气,“但是我们知道,像FITKids这样把整个系统换掉,假装一切都在掌控之中,假装可以预测会发生什么,最后让员工感觉为了完成目标他们必须试一试,是不现实的。可能这样说更真实:‘我们不知道会发生什么,但我们会找一些安全的方法来进行尝试。在此过程中我们会让大家充分了解进展,当大家发现有效的方法时,我们会告诉别人,让他们也往这个方向努力。’这可能更真实,而且感觉我们的操控会少一些。”

道格继续说:“这就是为什么我们会在这儿的原因。我想根据大家不同的观点和经历来考虑如何向前迈进,如何与员工探讨这些变化。我们需要找到清晰的沟通方式,而不是对一切都了然于胸,我觉得自己在这里是一个睁大眼睛的学习者。”


人们想从领导者那里得到的,主要是方向感和安全感,是知道他们的未来如何。这在充满变化的时期尤为如此。我们已经习惯了建议领导者要完全清楚自己的方向,要在每则信息中都将采取的方向传达出来。但获取消息后,务必继续留意信息。你想要简单的东西,能与人们的情感产生共鸣,能让人记住并坚持下去。记得一周前后传达的信息要一致。

当领导者真正明白,他们面临的世界在很多时候都很复杂而又不可预测时,他们就有了不同的任务。领导者的工作不是去明确未来什么样,而是要在复杂空间中获得对当前处境的多样化观点,以理解应该采取什么方向。他们需要用这种方向感来为人们创造提出一系列保险试验的条件,以便他们能在组织改造中进行学习。但这些事情会很奇怪,看起来并不像传统“领导者会做的事情”。在此,领导者需要从一开始就进行不同类型的谈话。这是一个不同寻常的方法,领导者需要起带头作用,支持他人对未来采取一种新的思维方式。最重要的是,在复杂时期,这些领导者需要在实际中以不同的方式来考虑并回应他们的员工。这样可能会变得更加具有挑战性,因为领导者必须在繁杂域(可以获得正确的答案,对一致故事的重复有助于理解信息)和复杂域(能做的事就是进行探测和试验,看看什么有效)之间反复斟酌。

复杂性方法,不是一种帮你找出沟通内容以及沟通方式的线性过程,而是提供了一种沟通时的不同模式:

● 设定初始方向和初始界限的条件(通常通过大量收集有关当前状况的数据)。

● 斟酌关于这些界限的言论,传达信息的同时也传达一种心态。

● 运用沟通的最佳理念:情感加逻辑,故事加比喻。

● 将这些想法与过往的试验相结合,让这个方向看起来不那么突兀。

● 当传达不同信息的条件时要格外小心。不是因为第一次尝试容易出错,而是因为你所处的是一个变化和学习的世界。

● 认真聆听反馈,使之有效,并从这些试验中学习。

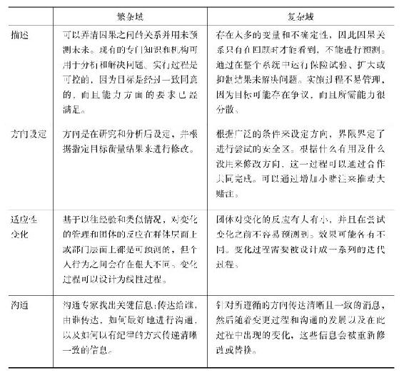
表6.1 方向设定、变化管理和沟通在复杂性中的区别

表6.1表明在繁杂域中,方向设置、变化管理和沟通之间存在的一致性,比复杂域中的更大。在复杂域中,不同因素更倾向于把事情引向不同的作用方式,所以更难达成一致。在最高层面上,方向可以是明确而清晰的,但应用到个体层面上时,必然存在更大的变异性。沟通人员会使用非常明确而清晰的语言告诉你,所有变异性在仔细分类处理之前,都只是含混不清的状态。除非信息明确又清晰,又能与听众产生共鸣,否则就不会被听者有效接收。消息的变更和调整,可能是复杂世界所需要的,但谈论起来会让人困惑。

复杂性面前的沟通挑战是为了管理矛盾:我们如何向不同群体表述清楚,倾听他们的意见,并且传达与他们经历一致、符合他们世界观的信息。与此同时还要共同学习,了解当前情况的本质,了解可能有什么改善方法。我们在这里描述的用于波动、不确定、复杂和模糊时期的模型,让领导者及其组织能够在这种矛盾中取得成功。

在对沟通方式的这种思考中,你可以看到和第四章的思考方式之间存在相似之处(第四章讨论了如何构建战略)。这些相似之处不仅是有意为之,而且也是不可避免的。我们不知道有什么方法可以在复杂性中将保持沟通策略和构建策略作为两种不同的步骤。在简单世界里,也许领导者或高级团队用清晰和引人注目的视角就能制定出战略,也就是说领导者哼出几个调调,其他人就可以接着大合唱。而在复杂世界里,领导者就不可能知道这么多了。因此,在复杂域中,领导者不能握紧权利,控制别人做事;而是需要放松,让其他人找到一条通未知领域的有用路径。这意味着,不光是战略成果,在复杂性中一起构建想法的过程,也是一种关键的共享资源。

例如,如果在第四章中,斯昆特及其员工决定了20%的服务目标是最重要的终点,那么他们就可能会对此进行强制要求。他们会以令人信服的方式进行沟通,然后在组织里上传下达,并将之与奖励制度结合起来。(你可以想象,响应这样的目标可能会产生怎样意想不到的后果。)但他们没有这样做,他们只是描述了向更多服务靠近的一个方向,并开始探索朝这个方向进行安全试验的方法,然后再从这些试验中竭力学习。领导者不能对员工的好奇心或试验进行强制要求,他们希望组织中所有像贾里德和米歇尔一样的员工,都能把目标定在方向和产生方向的过程上:对这些试验的想象和实施,以及从参与中学到的东西。

因此,这种挑战和大多数沟通类书籍处理的挑战都不一样。虽然我们说复杂和模糊时期的沟通是非线性的,但我们也要从头开始。因为如果从一开始就有意对复杂性进行沟通,会有助你真正看清自己设置的界限。