2.1.3 细分行业
1.体育健身娱乐业
体育健身娱乐业作为体育产业的主体,是以体育健身娱乐项目作为中介,以体育信息技术、物质资料等为基本要素,为参与者提供内容和形式多样的满足其健身娱乐需求的产品和服务,同时也是实现体育自身价值和意义而开发、生产和提供健身娱乐劳务的行业(王乔君、于波,2008)。经过调查发现,浙江省体育健身娱乐休闲市场以杭州、宁波、温州为核心区域,地方民营经济参与意愿较为明显,但健身娱乐场所以中小规模居多。在市场需求方面,消费者分布呈现层次性,以事业单位、公职人员为主,消费动机呈现多样性和多重性特点,健身操、健身器械成为健身娱乐的首选。资金、社会、时间等成为制约人们参与体育健身娱乐的主要因素。未来,可以将体育、文化、旅游等产业相结合,以体育健身娱乐业提升目的地旅游品位,同时促进文化产业的快速发展。
在工业化和城市化的进程中,体育健身娱乐业成为体育产业和经济社会发展的新兴支柱产业。作为服务性行业,要时刻根据消费者的时变需求,提供适合于不同人群的健身娱乐产品。目前,浙江体育健身娱乐业相关专业人才还比较缺乏,在市场预测、供给管理、服务能力等方面存在差距,影响消费者的体验感知,造成市场需求端的滞后和较低的信任感知,没有办法根据不同层次的市场需求及时反应。体育健身业或健身消费的发展升级是体育健身娱乐业价值创造回归的关键节点,随着居民物质消费生活水平的提升,居民的健康理念、健身投资、康体娱乐等意识普遍增强,市场空间和前景广阔。
2.体育传媒业
体育产业与传媒产业的融合虽然在我国起步较晚,但随着我国大量大型国际、国内体育赛事的举办,以及传媒技术、手段等的快速发展,两者的融合越来越紧密。体育精神、体育文化在传媒的带动下,走进了更多的家庭和消费者的生活,扩展了体育文化的时空边界,让人们更加快捷快速了解到体育产业的发展状况。加之我国网民数量众多,日活跃用户数较高,体育传媒业拥有巨大的市场空间,姚明、李娜、孙杨等体育明星的出现也成为体育传媒发展的动力源和助推器。体育创意与传媒理念的交叉融合,为人们的精神文化生活带来了新鲜的活力。而浙江作为体育大省,截至2018年,浙江省有国家队运动员140名、教练员18名,共获世界冠军14个、亚洲冠军32个、全国一类比赛冠军80个,更是涌现出了短跑运动员谢震业、游泳运动员“大白杨”孙杨、“洪荒少女”傅园慧、女排队员周苏红等,他们的体育明星带动效应为体育传媒业提供了无限的财富。
体育动漫作为体育传媒的重要领域,其发展对于体育文化和精神的传递起到举足轻重的作用。通过夸张和幽默的艺术元素,从各个侧面把体育事件和理念融入其中,在娱乐之余感染、打动观众,传递体育动漫灵魂,带动体育运动活力,拉近体育与大众之间的距离,渲染全民运动的体育氛围。
2016年,以世界杯亚洲区出线资格的比赛为主线,中国队1比2惜败,在冲击世界杯的梦想再次破灭的情况下,浙江策划推出了《黄金一代》体育动漫作品,开创了浙江省体育动漫新起点。作品表达了国人对中国足球的祝福和期望,也反映了当下足球少年的良好精神面貌和坚定的足球信念。
2017年,在第十三届中国国际动漫节动漫游戏商务大会上,浙产体育动漫再次推出系列作品《干霄》。作品同样反映足球少年的成长人生,在他们为足球梦想奋斗的过程中,享受足球人生,传递足球精神,引导观众形成积极向上的运动理念。此外,体育题材的动漫作品把团队配合、相互协作、努力拼搏、阳光健康的竞技体育精神融入其中,能够在一定程度上激励青少年奋发有为,树立健全的体育人格,点燃运动梦想。
在体育广告方面,随着全国大型体育赛事的举办,综合与单项体育赛事、全民参与健身赛事等都会成为广告商的机会。近年来,我国竞技体育社会化和职业化不断推进,体育广告内容和形式也越来越丰富,体育明星不断涌现,其明星效应成为赛事宣传和广告创造价值、企业形象提升的新增长点。互联网等新媒体的出现,成为体育广告投放的加速器。在赛场装饰、赛事转播、新闻评论、氛围营造等各个领域都能看到体育广告的身影。体育广告以更加亲民的方式融入大众,把赛事理念、健身理念、企业理念等潜移默化传递给广大显性和隐性体育消费者。
3.体育旅游业
文化创意产业与旅游产业的融合催生了新的市场消费空间,根据不同的发展模式可以分为体育主题游、休闲养生健康游、体育节庆游、体育内涵创意游、体育休闲观光游等。随着经济的发展和人民消费水平的提高,以北京奥运会等赛事带动的体育旅游正在成为人们休闲观光的新选择。依托赛事文化、特色的地区体育文化,不断进行文化创意和服务质量协同升级的体育旅游在激烈的市场竞争中稳步前行。旅游不仅借助文化创意的包装提升了产品服务形象,对于旅游企业和旅游目的地的转型调整也有所助力;同时,文化创意借助旅游的载体更好地进行传播,其高附加值和高体验性能够在旅游的助推下更具象体现。
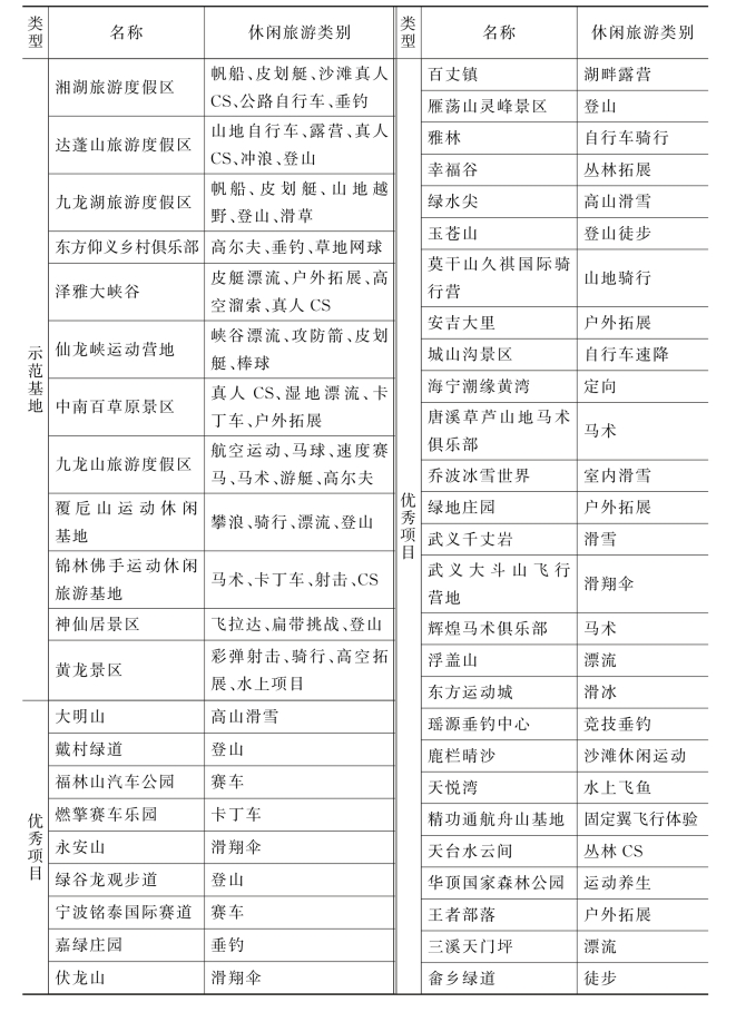
浙江省作为沿海省份,要抓住海洋经济上升为国家战略的契机,结合自身海岛、海滩、海岸等地理环境资源优势,大力发展以运动、竞赛、健身、娱乐为一体的海洋体育旅游业。根据浙江省统计局数据,全省海岛2904个,海岸线6715公里,拥有丰富的滨海旅游资源。全省要充分发挥资源效益,依托各地区特色,大力发展滨海体育休闲业,比如游艇俱乐部、海钓基地、帆船基地等。经过各地市的探索和开发,也逐渐形成了一批运动休闲旅游示范基地和运动休闲精品线路(如表2-9、表2-10所示)。
除了自身的内部优势,产业发展还要考虑到外部的竞争环境。浙江海岸相对于海南、青岛等地还有差距,并且受季节性气候影响明显。因此,浙江要提早进行海洋经济的统筹规划,积极整合省内海洋体育休闲旅游的相关产品,优化空间结构,把海洋休闲与海洋观光、海洋养生等体验相结合,着力培育滨海体育休闲度假、海洋体育文化传播、海洋节庆竞赛三大类旅游产品;以渔歌、背渔网等浙江传统体育文化遗产为元素,把设计理念融入产品开发中,提高海洋体育休闲旅游的参与性、竞赛性、娱乐性(刘海洋,2015)。
表2-9 浙江省运动休闲旅游示范基地、优秀项目(https://www.daowen.com)

表2-10 浙江省运动休闲精品线路

数据来源:浙江省体育局网站。
4.体育竞赛表演业
2018年12月,国务院办公厅印发《关于加快发展体育竞赛表演产业的指导意见》指出,鼓励发展以体育竞赛表演企业为主体,以旅游、交通、餐饮等为支撑,以广告、印刷、现场服务等为配套的产业集群,形成行业配套、产业联动、运行高效的体育竞赛表演产业服务体系,培育一批体育竞赛表演产业集聚区。引导传统制造业企业进军体育竞赛表演装备制造领域,促进体育赛事和体育表演衍生品创意和设计开发。产业本身要致力于形成产品丰富、供需匹配、结构合理、基础扎实、发展均衡、生态绿色的脉络体系。体育竞赛表演业已经成为很多地区体育产业的支柱性产业,产业的经济效益和社会效益不断提升,借助大型体育赛事的覆盖面和影响力,其不仅能够提升举办城市的综合实力,还能够带动体育产业的相关产业进行联动发展。由于其辐射范围广,体育竞赛表演业被称为体育产业最闪耀的明珠。
地处长三角的浙江省的体育竞赛业市场主要集中在杭州、宁波这两个经济相对发达的地区,在区域分布上呈现不均衡现象。能够承办大型体育赛事的城市和基础设施建设存在滞后,同时居民的收入水平和消费水平、城市体育文化理念等都会影响体育竞赛表演业的整体发展。浙江省要尽快以杭州、宁波、温州等中心城市为带动,逐渐向周边辐射,形成由点到线,由线到面的体育竞赛表演业市场。浙江省的体育竞赛表演业主要集中在体育竞赛,举办单位以经营性为主、公益性为辅,以营利为目的,通过收取门票和广告为主要形式,包括精英赛、职业联赛等;另外,也包括以公益性为主、营利性为辅,为了提升城市体育文化理念、满足精神文化需求为主的比赛,比如亚洲杯、全运会等。各城市可以根据自身体育设施基础水平、城市发展规划、体育人才储备等实际情况,有选择地举办各类大型体育赛事及竞赛表演(如表2-11所示)。
表2-11 浙江省体育竞赛表演业的市场定位与选择

资料来源:应继华,沈锡昂,康志辉.浙江省体育竞赛表演业区域布局优化研究[J].浙江体育科学,2011,33(1):31-53.
《浙江省体育产业发展“十三五”规划》中明确要求,要建立健全体育赛事评估机制,引进一批适合在浙江省举办的、市场前景较好的国际单项体育赛事。积极鼓励全省各地市打造“一市一品”“一县一品”体育赛事。充分发挥市场的活力和作用,建立完善赛事举办的机制和条件,引导社会力量参与,逐渐形成赛事举办的社会化、专业化、普及化氛围。
据统计,2018年全省共有60项赛事被纳入《浙江省重点培育品牌赛事名录库(2018)》。此外,省体育局大力推进职业俱乐部和职业联赛发展,逐步形成以赛事带动的体育竞赛表演产业规模化,用品牌发挥引领作用。
大型国际体育赛事的举办,已经不仅仅是一场单纯的体育竞技盛会,其对推动举办城市的环境、体育设施建设、促进各种体育产业及当地的经济发展,包括提升城市形象和在国际上的影响力上都具有重要的意义。比如,2008年北京奥运会通过设计师的创意设计,把中国传统的汉字文化、玉文化、图章文化、卷轴文化等元素借助现代的时尚审美理念,融入奥运会的图标奖牌、吉祥物、火炬等产品装饰中,把中国传统文化和北京城市形象推广到全世界。
体育竞赛表演业在我国体育产业结构中,还是一种政治文化活动,缺少市场介入的商业化运行,导致体育竞赛表演业落后于体育产业的其他细分产业。虽然随着北京奥运会的成功举办,各种商业赛事开始形成一定的产业规模,各地也成功举办了一系列国际国内赛事,但从整体情况来看,其运营模式仍然是对国外商业模式的模仿,并没有形成基于中国传统文化和基本国情的具有中国特色的体育竞赛表演模式,所以内部矛盾与问题不断。