8.3.1 组织变革

8.3.1 组织变革

1)组织变革的含义

现代组织越来越多地面对动荡的环境、高新技术的发展和应用、竞争的国际化,面对公众偏好和员工期望的不断变化。不变的组织将失去生命力,可能将走向萎缩和消亡;但盲目的变革也是不可取的,会给组织带来混乱和损失,甚至最终导致解体。

在竞争和发展环境日益复杂的现代管理条件下,组织运行一段时间后就会出现现实状态与目标状态之间的差距,原有的平衡和稳定状态不能适应环境变化和自身发展的要求,就要进行相应的变革。组织变革是组织实现动态平衡的发展过程。

我们认为,所谓组织变革,是指组织为适应内外环境及条件的变化,有意识地对组织的目标、结构、各种组织要素及组织行为等及时有效地进行调整和修正,以提高其适应环境、求得生存和发展需要的应变能力的过程。

对该定义可以从以下3方面进行理解:

①组织变革的出发点是更好地适应环境变化。

②组织变革是一个持续不断的过程。

③组织变革的重点是改善组织各要素及组织行为。

2)组织变革的动力和阻力

(1)组织变革的动力

①组织环境的变化。组织是一个与外界保持着密切联系的开放系统,组织面临环境的不确定性程度,会在很大程度上制约组织结构和管理体制。随着环境复杂性和动态性的增强,组织结构的复杂性与灵活性就随之提高。尽管特定的组织(如企业)可以采取一些措施控制对环境资源的依赖性,但组织的生产经营活动难免要或多或少地受到资源稀缺性的影响。

②组织战略的改变。与战略不相适应的组织形式会成为战略产生效力的巨大抑制力量,只有组织形式与战略方案相匹配才能成功地贯彻、实施战略。钱德勒通过对美国70家大型公司的考察,对战略和结构之间的关系进行了深入研究,得出了“结构跟着战略变”的著名结论。组织发展战略每经历一个新的阶段,组织形式也就会随之发生相应改变。

③组织内在的变化。组织成员的工作态度、工作期望、个人价值观念等方面的变化,如果与组织目标、组织结构、权力系统不相适应时,也必须对组织作相应的变革。组织内部条件的变化主要表现在:技术条件的变化,如技术的不断进步引起劳动分工、方式、内容和手段的变化,使组织的结构和活动变得更加精确化、程序化、网络化、信息化;人员条件的变化,如人员结构、人员素质对传统的组织治理模式提出的新的挑战;管理实践的推动,管理过程中结构和发展之间的矛盾、人员和职权之间的矛盾等,都会在组织活动中表现出来,成为推动组织变革的内在动力。

④组织发展的规模。组织规模的大小与组织的正规化程度之间有着密切的关系。当组织规模扩大后,组织将出现管理层次增加、工作分工细化、职能和技能门益专业化等,这些变化使得管理人员的直接监督工作将逐渐为规则和标准所取代;但当组织规模超过一定限度以后,组织的协调工作将会大大加重,远远超过规则、标准和职权等级链所能处理的水平,这时部门的调整和组织的分权就势在必行。此外,当组织处于不同的生命周期时,组织问题解决又会将组织推向新的发展阶段。

(2)组织变革的阻力

组织变革常常会遇到来自各个方面的抵制和反对。其原因在于人们害怕变革所带来的风险,害怕变革给自己的利益带来冲击。最常见的抵制变革的原因与降低阻力的策略有:

①个体阻力。来自于个体的阻力包括:

a.习惯。面对组织的变革,人们往往以惯常方式作出模式化的反应而会成为变革阻力源。

b.不确定感。因为无法预计变革可能对自己未来带来的影响而对变革进行抵制。

c.害怕失去既得利益。在变革过程中,人们担心自己不能适应新的工作岗位和新的工作规范,尤其当利益与变革息息相关时,人们产生了恐慌的心理而对变革进行抵制。

d.缺乏了解和信任。由于对变革的理解不同,使得人们对变革的必要性或对变革的真正目的有所怀疑而对变革进行抵制。如当管理者因工作需要决定改变某些人的任务分配时,便会遭到抵制。他们会认为这是管理者有意增加自己的工作量,或是暗示自己的工作不合格,或是管理者在排除异己。

②组织阻力。组织就其本质来说是保守的,大多数组织不想放弃自己已经熟悉的领域或利益。抵制变革的组织阻力主要表现在:

a.结构惯性。组织有其固定的机制保持其稳定性,当组织面临变革时,组织的结构惯性就充当起维持稳定的反作用力。

b.有限的变革点。组织是由一系列相互依赖的子系统组成的,子系统的有限变革很可能因为系统的问题而变得毫无意义。

c.群体规范。即使个体想改变他们的行为,群体规范也会成为约束力。

d.对专业知识的威胁。组织中的变革可能会威胁到专业群体的专业技术知识。

e.对已有权力关系的威胁。任何决策权力的重新分配都会威胁到组织长期以来形成的权力关系。

f.对已有资源分配的威胁。组织中控制一定数量资源的群体常常视变革为威胁,会对可能影响未来资源分配的变革感到忧虑。

③降低阻力的策略。由于组织变革时可能会受到来自个人和组织的双重阻力,从而产生各种各样的抵制,管理者可以采取以下几种措施予以克服:

a.沟通。通过在变革的前期与员工们进行沟通,让他们对变革的目的、内容、过程、方式等有所了解,并澄清他们对变革的一些错误认识,就可以在很大程度上减少对变革的抵制。

b.参与。不少研究组织变革的学者都认为,如果能让与变革有关的人员或将持反对意见的人吸收到决策过程中来,他们就不容易形成阻力,并可能利用自己的专长为决策作出有利的贡献。

c.谈判。通过与受变革影响的人进行协商或正式谈判以取得他们对变革的认同或参与。

d.合作。通过与反对派领袖人物合作来降低阻力。

e.压制。当变革势在必行,而上述方法又不奏效时,管理者不得不通过直接控制力来硬性实施变革。

3)组织变革的方式

(1)不同导向的变革方式

①人员导向的变革方式。以人员为导向实施组织变革,是从人事方面着手进行改革,帮助组织中的个体和群体更有效地工作;即通过沟通、培训和问题解决过程,来改变组织成员的态度、行为以及人际关系。

②组织导向的变革方式。以组织为导向实施组织变革,是假设人的态度很难自动地变化,因此,只有通过调整组织结构,改变机构职能,更新决策程序,创新工作机制,创建新型沟通系统和报酬制度,从实质上改变组织的环境,特别是组织的内部环境,促使组织成员学习新知识,改变旧态度,接受新行为。

③技术导向的变革方式。以技术为导向实施组织变革,是指组织技术水平一般都具有从引进、成长、成熟到衰退的寿命周期,超过了寿命周期,技术就变得陈旧而丧失价值。组织为寻求新的发展,就必须引进或研制新技术,而新技术的引进或研制必然导致新工艺、新流程和新的组织管理方式,从而引发组织的变革。

(2)不同策略的变革方式

①改良式变革。改良式变革即在原有的组织结构框架内作常规的调整或改变,如增减某个部门的职能,新设或合并、撤销某个部门,任命或罢免某个人员等。这是一种局部的改革,涉及面不广,引起的阻力也较小,有利于组织的稳定发展;但这种方式具有缓慢性和不彻底性。这实际上是组织发展的方式,是由量的逐渐积累达到组织性质与功能的突变。

②激进式变革。激进式变革即断然采取根本性的变革措施,彻底打破原有框架,在短期内迅速完成组织功能的突变或组织机构的重大变革,如从直线制结构改组为事业部制结构,组织之间进行合并,组织内部进行分权等。这种变革的涉及面广,而通常采取强制性的行为和手段,所引发的阻力和风险也较大,一旦失败,会使组织蒙受重大损失而元气大伤。这种变革较为彻底和迅速,一旦取得成功,往往会使组织脱胎换骨,重新焕发生机和活力。但采用这种方式应非常谨慎。

③计划式变革。计划式变革首先对变革方案进行系统研究,制订全面的规划,设计出理想的变革模式,然后按计划,有步骤、分阶段地实施。这种方式既可克服改良式变革的缓慢性和不彻底性,又可以减少暴风骤雨般激进式变革可能带来的风险,或降低因遭遇强大阻力而带来失败的可能性,使组织保持动态平衡。

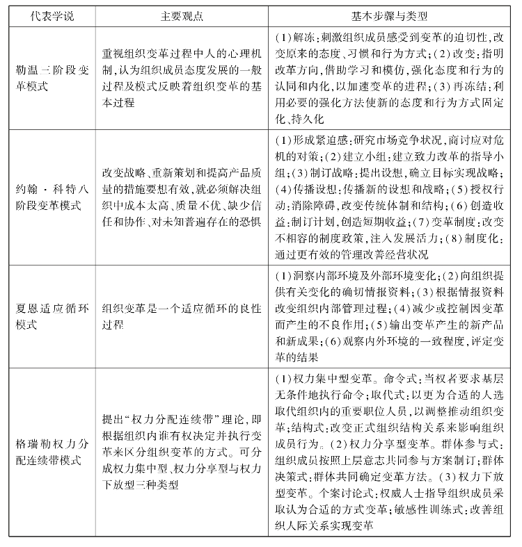
【学习链接】

表8-4 组织变革模式的主要理论