6.4 完善预算考核机制,充分调动教职工的工作积极性

6.4 完善预算考核机制,充分调动教职工的工作积极性

预算考核是全面预算管理的最后一环,有效的预算考核对高校优化配置资源、提高资金使用效益、激发教职员工的工作积极性具有非常重要的作用。如前所述,有些财经类应用型高校对预算的事后绩效考核缺乏应有的重视,行政问责及奖惩机制完全缺失,《财经类应用型高校预算管理制度》中的有关规定未得到有效执行,影响了教职员工的工作积极性。因此,财经类应用型高校应高度重视预算考核工作,完善其预算考核机制,真正实现激发教职员工工作积极性的作用。

建立完善的预算考核机制,有利于对各部门、各机构处室本年度的预算执行情况做出客观公允的评价进而给出合理的奖惩,也有利于对下一年度的预算资金做出更加合理的安排,进而提升预算资金的使用效益。

全面推进预算绩效管理是我国当前和今后一段时期的主要任务[2]。这就要求高校预算应以绩效目标实现为导向,强化预算绩效评价。就财经类应用型高校而言,建议引入内部竞争机制,针对各部门、各机构处室本年度的预算执行情况做出客观公允的评价进而给出合理的奖惩。财经类应用型高校的预算绩效评价应包括基本支出预算绩效评价和项目支出预算绩效评价,考虑到财经类应用型高校的实习实训项目预算具有难以标准化、需创新设计等特点,财经类应用型高校的预算支出绩效评价应以项目支出为重点。同时,绩效评价结果应与下一年度预算经费分配相结合。绩效目标制定合理且在年度预算绩效评估中效果良好的项目应优先安排预算资金,绩效目标编制不符合要求或在年度预算绩效评估中效果较差的项目应减少经费支持甚至不予安排预算资金,且各项目在制定绩效目标时需符合以下要求:

(1)指向明确,即绩效目标要与学校事业发展规划及部门职能相契合。

(2)具体细致,即绩效目标要有详细阐述,便于理解,有关质量、数量、金额以及时间安排等方面应尽可能采用定量形式,只能定性表述的应分级分档。

(3)合理可行,即绩效目标需经过调查研究和科学论证,具有可行性。

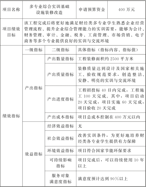
笔者针对上述要求并结合财经类应用型高校的实际情况做如下案例示范(如表6-4所示)。

表6-4 项目支出绩效目标申报表

财经类应用型高校应设立绩效考核委员会,并对预算管理委员会负责。绩效考核委员会由人事处与财务处联合设立,制定学校绩效考核制度、指标考核体系以及相应激励制度等,报经校党委批准实施。

在每年预算年度结束后,首先由绩效考核委员会依据绩效考核体系对各部门的预算执行情况进行考核。考虑到财经类应用型高校的实习实训项目预算具有难以标准化、需创新设计的特点,针对项目支出预算应专门撰写绩效考核报告,对项目的预算执行情况、绩效目标的完成程度以及存在的问题及原因进行说明,而且需要针对项目执行情况明确绩效等级。其次,绩效考核委员会将绩效考核报告及优差等级意见提交预算管理委员会,由预算管理委员会依据绩效评价结果提出对各部门的奖励和处罚意见,报校党委会批准后实施。

需要特别强调的是,依据绩效评价结果提出的对各部门的奖惩意见一定要和教职员工的收入及职称职务晋升挂钩,并强化行政问责。

首先,在年终考核时,针对存在预算执行过程中有严重超支、不按预算方案执行等行为的问题,应依据年初各级领导和部门签订的预算责任书进行追责,强化预算责任体系的严肃性。

其次,建议财经类应用型高校将教职员工从学校取得的收入区分为三部分:第一部分是基本工资收入,第二部分是各行政管理人员的校内岗位津贴和教师的课时费,第三部门是依据各部门的年度绩效考核结果发放的绩效薪酬。财经类应用型高校应合理增加绩效薪酬在教职员工总收入中的比重,并合理拉开差距,使绩效排名靠前和靠后的员工之间绩效薪酬有显著差异。比如积极申报和开展各种项目部门的员工绩效薪酬与不积极申报项目部门的员工绩效薪酬之间应该有显著差异,认真编制项目预算、严格执行预算并达到了预期目标部门的员工绩效薪酬与预算严重超支或者严重使用不足的预算执行较差部门的员工绩效薪酬之间应该有显著差异等。这样不仅可充分调动各部门配合全面预算管理的积极性,更重要的是,在当今高等学校“创新求发展”的时代,还可充分调动各部门积极申报项目的主动性和积极性,从而不断推动学校事业的发展。

【注释】

[1]宋慧晶、孟凡斌:《高校预算管理的信息化研究》,《商业会计》,2012年第14期,第98~99页。

[2]财政部会计资格评价中心:《高级会计实务》,经济科学出版社,2019年,第552~557页。