工作描述与工作规范
第四节 工作描述与工作规范
工作说明书是工作分析的成果,它的编写并没有一个标准化的模式,企业可以根据自身工作分析的目的、用途和要求来确定编写的具体内容和形式。但是一般来说,大部分工作说明书都包括工作描述和工作规范这两部分内容。
一、工作描述
工作描述是关于工作执行者做什么、如何做以及在什么条件下做的一种书面文件。工作描述一般包括以下几个方面的内容:
1.工作标识
工作标识包括工作名称、工作代码、所属部门、直接主管的职位名称、工资水平等方面的信息,它是用来描述工作特征的最基本信息。其中工作代码又称工作编号、岗位编号,一般按工作评估与分析的结果对工作进行编码,这些代码不仅有利于快速查找所有的工作,还代表了工作的一些重要特征,比如工资等级等。
2.工作综述
工作综述是对工作主要内容和总体性质的简单概括,也称为工作概要。在这一部分,只要用简练的语言列出工作的主要功能或活动即可。比如对于公司培训主管这一工作,工作综述可以描述为:“在人力资源部部长的领导下,对公司人员进行培训,丰富员工的业务知识,提高员工的工作技能。”
3.工作职责
这一部分是关于工作责任和任务的细节描述。每一种工作的主要职责都应该列举出来,并用一到两句话分别对每一项任务加以描述。比如对于网络管理员这一工作的“负责公司网络安全管理”任务,可以被进一步定义为:“病毒公告、防御、检测、清除”,“网络反病毒软件统一部署、升级”,“网络防火墙的配置管理”等。
4.工作权限
工作权限是顺利履行组织职责所必须的,来自于组织的授权,具体包括决策的权限、对其他人实施监督的权限以及经费预算的权限等。比如,工作承担者有权批准雇员请假的时间,有权对集团公司的年度财务预算进行审查,有权对部门内员工实施奖惩等。
5.绩效标准
有些工作说明书还包括一部分有关工作绩效标准的内容,来说明员工在执行每一项任务时所应达到的标准。比如对于“完成每日的生产计划”这一工作任务,我们可以提出诸如此类的标准:①每一工作日所生产的产品不低于50个单位;②产品的次品率平均不得超过1%;③每天延时完成工作的时间平均不得超过10分钟。
6.工作关系
工作关系又称工作联系,说明工作的承担者与组织内或组织外的其他人之间的联系情况。其中包括工作汇报对象、监督对象、工作合作对象、接触的外部公司人员等。
7.工作条件与环境
工作条件主要包括任职者主要应用的设备名称和运用信息资料的形式。工作环境包括工作的物理环境、安全环境和社会环境。其中物理环境包括对工作环境的温度、湿度、照明、噪声、振动、粉尘、气压、放射等参数进行的分析;安全环境主要关注对工作环境的危险性、危害程度、职业病、工业卫生等安全因素进行的分析;社会环境包括对工作所在地的生活环境、工作的孤独程度、工作的单调性程度、人际交往等社会因素进行的分析。
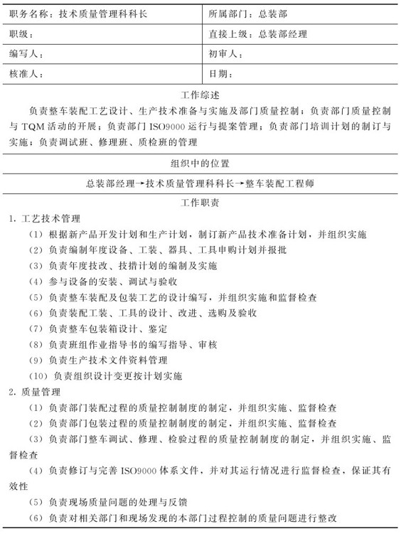
表2-11是一个工作描述的范例。
表2-11 技术质量管理科科长工作描述

续表

二、工作规范
工作描述提供的信息可以用来编写工作规范。工作规范说明了工作执行者为了圆满完成工作所必须具备的知识、能力和技术等任职资格要求。需要注意的是,工作规范中任职资格的规定,是对该项工作任职者的最低要求,而不是理想的或期望的任职者形象。工作规范可以是附在工作说明书上一个部分,也可以是单独的一份文件。
工作规范的内容一般包括以下几个方面:
1.生理素质要求
包括年龄、性别、身高、健康状况、听力、视力、运动的灵活性、感觉器官的灵敏度等方面的要求。
2.教育和培训要求
比如最低学历要求、必备的职业培训及资格证书等。
3.经验要求
相关的工作经历要求,有关工艺流程、操作规程、工作完成方法等实际经验。
4.知识技能要求
知识技能要求是对任职者知识、技术和能力方面的要求。比如对设备、材料性能、安全技术、工艺流程和操作方法、工具选择等有关知识的最低要求;对有关政策、法令、工作准则及规定的通晓程度;外语水平;计算机操作水平;书面和口头表达能力、逻辑思维能力、创新能力、交际能力等。
5.个性特征要求
包括任职者的心理素质、人格品行、气质、兴趣爱好、责任心、合作性等方面的要求。
表2-12是一个工作规范的范例。
表2-12 某公司“备件开发工程师”的任职资格

本章小结
工作分析是利用科学的方法和技术,系统、全面地搜集、分析有关工作方面的信息,以便对工作的内容和任职资格等做出明确的规定,从而为组织工作设计、人力资源管理和其他管理职能提供基础性服务。工作分析没有一劳永逸的成果,它是一个动态管理的过程。
工作分析的内容取决于其目的和用途,主要包括工作名称分析、工作描述分析、工作环境分析、任职资格分析,其中工作描述分析又包括工作任务分析、工作职责和权限分析、工作关系和绩效标准等内容。
工作分析是整个人力资源开发与管理的奠基工程,来自工作分析的信息对人力资源管理的每一个方面都有影响。具体来说,在组织结构与工作设计、人力资源规划、人员招聘与甄选、人员培训与发展、绩效考评、工作评价与薪酬管理等方面,都会应用到工作分析的结果。
工作分析方法有很多,其中传统方法大多是描述性的,常用的有访谈法、问卷调查法、观察法、工作日志法、工作实践法等,这些方法有各自的优缺点和适用条件,结合使用可以形成优势互补,适用面非常宽泛。工作分析的量化技术也比较成熟,其中职位分析问卷法(PAQ)和功能性工作分析法(FJA)都能够实现对工作等级的量化分类,准确估计工作的价值和任职资格,对于确定薪资为目的的工作分类尤其有用。
工作分析的基本流程一般包括四个阶段,即准备阶段、设计阶段、信息搜集和分析阶段、结果表达阶段。在准备阶段,需要完成以下工作:确定工作分析的目的,拟订与报批初步工作方案,开工作分析动员大会,成立、培训工作分析小组。在设计阶段,需要选择工作分析的代表性工作、选择合适的信息来源、设计信息搜集的内容与方法;在信息搜集和分析阶段,要注意对所搜集的信息进行及时审查,之后才能进行信息分析;最后,编制工作说明书,这是工作分析的最终成果。
工作说明书主要包括工作描述和工作规范。工作描述是关于工作执行者实际在做什么、如何做以及在什么条件下做的一种书面文件,一般包括工作标识、工作综述、工作职责、工作权限、绩效标准、工作关系、工作条件与环境这几个方面的内容。工作规范说明了工作执行者为了圆满完成工作所必须具备的知识、能力和技术等任职资格的最低要求,具体包括生理素质要求、教育和培训要求、经验要求、知识技能要求、个性特征要求等内容。
复习思考题
1.什么是工作分析?工作分析的主要内容有哪些?
2.请论述工作分析在人力资源管理中的作用。
3.在本章中,我们讨论了一些搜集工作分析信息的方法和技术——访谈法、问卷调查法、观察法、职位分析问卷法(PAQ)、功能性工作分析法(FJA)等。试对这几种方法进行对比,说明它们各自的优缺点和适用情况。
4.如果你要进行一项工作分析,你会如何开展?
5.请说明工作说明书的内涵及其组成部分。
6.随着组织结构的扁平化、网络化、柔性化以及组织信息进一步共享,知识员工所占比例越来越大,每一个岗位的工作职责很难界定得十分清楚,而且也经常发生变化,很难预料。于是有人认为,人力资源管理应该越来越“模糊化、柔性化、团队化”,而工作分析由于限制了工作的边界,在某种程度上已经由人力资源管理的“基石”变成了“绊脚石”,所以工作分析过时了。请谈谈你对上述观点的看法。
案例分析
C公司的工作分析
六年前,C公司还是个只有十几个人的小厂,内部没有明确的组织结构,也没有明确的职责分工,大家所做的工作经常会出现交叉。不过,由于老板对每个人采取直线领导,很容易进行协调,所以组织的工作效率倒也很高。随着近两年市场局面的逐步打开,公司进入了高速成长期,企业的经营规模和人员都迅速膨胀,以前老板依靠个人意愿安排工作的方式已经开始导致内部发生很多混乱,比如岗位设置随意、职责界定不清、相互推托责任……因此,在一次高层管理会议上,总经理明确提出:在现阶段,公司一定要在提高管理水平上下工夫。而以组织结构为基础,规范岗位职责便是首要工作,这个工作自然而然落在了人力资源部的头上。可是人力资源部目前有4个人,而公司却有600多人,并且,现有300多岗位都属于专业技术性较强的岗位,人力资源部人员几乎没有在这些专业岗位工作的经验,如果仅靠人力资源部的能力简直是“不可完成的任务”。人力资源部张经理感到责任重大,不敢懈怠,马上就着手准备这项工作。
首先,张经理和其下属开始寻找工作分析的工具与技术。在阅读了国内目前流行的工作分析书籍之后,他们从中选取了一份职位分析问卷来作为搜集工作信息的工具。然后,人力资源部在公司的内部网上发了一份关于开展问卷调查的通知,要求各部门配合人力资源部的问卷调查,并将问卷发放到了各个部门经理手中。问卷在下发到各部门之后,很长一段时间一直搁置在各部门经理手中没有发下去。同时,由于大家都很忙,很多人在拿到问卷之后都是草草填完了事。一个星期之后,人力资源部收回了问卷。他们发现,问卷填写的效果并不理想,一部分问卷填写不全,并且问卷中答非所问的情况很多。
于是,人力资源部决定就一些职位再进行访谈。由于级别不对等,人力资源部的一般员工无法与其他部门经理进行有效沟通,能与部门经理访谈的只有张经理。不过由于双方都很忙,能够把双方凑在一块也实在不容易。两个星期过去了,张经理只访谈了两个部门经理。而在和一般员工的访谈中,大部分时间都是被访谈的人在发牢骚,指责公司的治理问题,抱怨自己的待遇不公平,进度也比较慢。这样持续了两个星期,才访谈了大概1/3的职位。时间紧迫,张经理认为不能再拖延下去了,因此决定开始进入项目的下一个阶段——撰写职位说明书。在撰写阶段,由于问卷和访谈提供的信息不够充分和准确,人力资源部不得不借鉴其他公司工作说明书中的信息。
最后,工作说明书终于完成了。张经理松了一口气,他将成稿的工作说明书下发到了各部门,同时,还下发了一份文件,要求各部门按照新的工作说明书来界定工作范围,进行人员的招聘、选拔和任用。但这却引起了其他部门的一片声讨和指责,很多人认为工作说明书根本不符合实际情况,甚至有一些人说这简直就是一堆垃圾。张经理感到很委屈,觉得自己真是出力不讨好。
案例分析思考题
1.C公司的工作分析实施过程中,存在哪些问题?
2.C公司所采用的工作分析方法合适吗?如果合适,请说明为什么。如果不合适,你认为哪些方面存在问题?这些问题应该如何解决?
3.你认为C公司的工作说明书能够发挥作用吗?C公司的管理水平会随着它的实施而有所改善吗?
4.如果你是人力资源部张经理,你会如何来开展工作分析?