员工甄选方法
第三节 员工甄选方法
一、员工选拔测试
选拔测试就是指运用各种科学或经验的方法对应聘者进行评价,从而挑选出那些符合职位要求的人员的过程。选拔测试的方法有很多,在这里我们只介绍几种最有代表性的测试方法。
(一)笔试
笔试是人才甄选中较常用的技术之一,也是最基础的技术之一。即使在日益发展的现代人才测评技术中,笔试的方法和技术仍然受到世界各国的重视,发挥着重要的作用。笔试主要用于测量应聘者的基本知识、专业知识、管理知识以及综合分析能力、文字表达能力等方面的差异。笔试的优点在于它花费时间少、效率高、成本低,对被测试者的知识、技术、能力的考查信度和效度较高,成绩评价比较客观,因此笔试至今仍是企业使用频率较高的人才选拔方法。笔试技术在形式上表现为用笔在试卷或问卷上回答,对此一般称为“纸笔作答”,“纸笔作答”不宜仅仅理解为传统论述题型,而应包括现代人才测评中的选择、判断是非、简述、案例分析、改错、计算、写作、匹配、论述等丰富多样的笔试题型。笔试方式的缺点在于它不能全面考查被测试者的工作态度、品德修养以及其他一些隐性能力,因此笔试技术往往作为其他人员甄选方式的补充或是初步筛选方法。比如我国每年一度的公务员考试就是政府机关筛选求职者的第一步。
(二)评价中心测试
评价中心测试是创设一个模拟的管理系统或工作场景,将被测试者纳入该系统中,采用多种评价技术和手段,观察和分析被测试者在模拟的工作情境下的心理和行为,以测量其管理能力和潜能的测评方法。由于评价中心法不是对被测试者的素质进行抽象的分析,而是将其置于一系列的活动、安排、环境布置、压力刺激的动态情境中来测试,故具有预测可信度和效度高、信息量大、针对性强、客观公正等特点,是一种很有价值和发展前途的测评技术,因而它被广泛地应用到企业高层管理人员的测评中。评价中心常包含以下方法:
1.公文处理
它是一种具有较高信度和效度的测评手段,可以为企业高级管理人才的选拔、聘用、考核提供科学可靠的信息。在这项测试中,设计出一系列管理者所处真实环境中需要处理的各类公文,这些公文可以涉及财务、人事备忘录、市场信息、政府法令、客户关系等。由于这些公文通常是放在公文筐中,“公文筐测验”因此而得名。该测验模拟一个公司所发生的实际业务、管理环境,要求被测试者以管理者的身份,在规定的条件下(通常是较紧迫困难的条件,如时间与信息有限、独立无援、初履新任等),对各类公文材料进行处理,形成公文处理报告,从而对被测试者的计划、组织、分析、判断、决策、文字等能力进行评价。
2.无领导小组讨论
在测试中,被测试者组成一个临时工作小组,让他们讨论一些精心设计的管理活动中比较复杂棘手的问题。由于这个小组是临时拼凑的,且不指定谁是负责人,在这种情况下,通过对被测试者在讨论中所表现出的语言表达能力、独立分析问题的能力、概括能力、应变能力、团队合作能力、感染力、建议的价值性、措施的可行性、方案的创意性等划分等级,进行评价。其目的就在于考察被测试者的表现,看谁会从中脱颖而出,成为自发的领导者。
3.角色扮演法
该方法是在一个模拟的人际关系情境中,设计出一系列尖锐的人际矛盾和人际冲突,要求被测试者扮演其中某一角色并进入情境,去处理这些矛盾和问题。通过对被测试者在不同的角色情境中表现出来的行为进行观察和记录,评价被测试者是否具备符合其身份的素质特征及个人在模拟情境中的行为表现与组织预期的行为模式、将担任的角色规范之间的吻合程度,即个人的个性特性与工作情境间的和谐统一程度。这种方法主要用于评价角色扮演者协调人际关系的技巧、情绪的稳定性和情绪的控制能力、随机应变能力、处理各种问题的方法和技巧。
4.管理游戏
它是一种以完成某项“实际工作任务”为基础的标准化模拟活动。在这种活动中,小组成员被分配一定的任务,必须合作才能较好地完成。有些管理游戏中包括劳动力组织和动态环境相互作用以及更为复杂的决策过程。通过被测试者在完成任务过程中所表现的行为来测评被测试者的实际管理能力。
(三)职业能力测试
指测定从事某项特殊工作所应具备的某种潜在能力的一种心理测试。它能预测应聘者在某职业领域中成功和适应的可能性,或判断哪项工作适合应聘者。职业能力测试内容一般可分为:①普通能力测试——包括思维、想象、记忆、推理、分析、空间关系判断和语言等方面能力的测试。②特殊职业能力测试——测试特殊职业需要的特殊能力的一种职业能力测试,如出纳员、打字员等。③心理运动机能测试——包括心理运动能力,如选择反应时间、肢体运动速度、四肢协调、速度控制等;身体能力,如动态强度、爆发力、广度灵活性、动态灵活性和身体协调性等。这些可借助于体检、各种测试仪器或工具进行。
由于不同职业对能力的要求不同,人们设计了针对不同职业领域的能力倾向测试,用于有针对性地选拔人员和职业设计。我国已在公务员考试中设立了行政职业能力测试,它专门用来测量与行政职业有关的一系列心理潜能(如知觉速度与准确性、判断推理能力、语言理解能力、数量关系与资料分析能力)的考试,通过这一系列考试,可预测考生在行政职业领域多种职位上成功的可能性。行政职业能力测试已在我国许多省、市公务员的招聘中得到运用。
(四)性格与兴趣测试
1.性格测试
性格指个人对现实的稳定态度和习惯的行为方式,按照不同的标准可以将人们的性格划分成不同的类型。由于性格在很大程度上决定着人们的行为方式,而不同的职位所要求的行为方式又不同,因此对应聘者的性格进行测试有助于判断他们是否胜任所应聘的职位。
对组织而言,通过个性测试可以筛选出那些具有优良品质、心理健康的人。外国很多公司的CEO在选择自己的继任者时无不看重候选人的性格,期望找一个既有才干,但更具性格魅力的候选人。目前,运用较多的个性测试主要有两大类。
一是自陈式测试。就是向被测试者提出一组有关个人行为、态度方面的问题,被测试者根据自己的实际情况回答,测试者将被测试者的回答和标准答案进行比较,从而判断他们的性格。常用的方法有:卡特尔16种人格因素量表(16PF)、明尼苏达多项人格量表(MMPI)、加州心理调查表(CPI)和爱德华个人爱好量表(CPPS)。
二是投射式测试。就是向被测试者提供一些刺激物或设置一些刺激情景,让他们在不受限制的条件下自由地做出反应,测试者通过分析反应的结果,从而判断被测试者的性格。H.罗夏(H.Rorschach)墨渍测试和主题统觉测试(thematic apperception test, TAT)是两种常用的投射测试方法。
2.兴趣测试
这里的兴趣主要是指职业兴趣,它是指人们对具有不同特点的各种职业的偏好以及从事这一职业的愿望。兴趣测试的方法主要有斯通—坎贝尔测试等。
由北京世纪人才系统有限责任公司开发的《企业管理人才测评系统》包括了职业兴趣测试,它从艺术取向、习俗取向、经营取向、研究取向、现实取向、社交取向等方面测定管理人员的职业兴趣。通过职业兴趣测试可以了解应聘者想做什么和喜欢做什么,借此进行人与职业的合理匹配,以最大限度地发挥人的潜力,促使工作圆满完成。
(五)价值观测试
指通过对应聘者道德方面如诚实、质量和服务意识等价值观的测试,来深入了解应聘者的价值取向,作为选拔录用的一种补充性依据。价值观测试之所以近几年来被重视并运用于招聘中,是因为一些求职者因某些原因去应聘与其工作价值观完全不符的职业或职位,结果即使因他们其他方面能力满足招聘要求被录用了,但他们对录用了的职业或职位可能并不满意,这不仅降低了其工作热情与积极性,而且还会直接影响其工作绩效及组织效率。
二、员工面试
面试是指通过招聘单位与应聘者之间面对面的交流和沟通,从而对应聘者做出是否具备任职资格评价的活动过程。在实践中,面试是企业最常用的一种选拔录用方法。目前,90%以上的企业在招聘录用中使用了某种形式的面试技术和方法。
(一)面试种类
按照不同的标准,可以从不同角度对面试作出分类。
1.按照面试的过程,可分为初步面试和诊断面试
初步面试相当于面谈,比较简单随意,它通常由人力资源部门中负责招聘的人员主持,初选不合格者将被筛掉;诊断面试是对初步面试合格者作实际能力与潜力测试,使招聘单位与应聘者互相补充深层次信息,它由用人部门负责,人力资源部门参与,这种面试对组织录用决策与应聘者是否加入组织决策至关重要。
2.按照面试的组织形式,可分为个别面试、小组面试和集体面试
个别面试是一个招聘人员与一个应聘者面对面地交谈,它有利于相互间的沟通,但面试结果易受个人偏见的影响;小组面试是指由用人部门和人力资源部门共同组成招聘小组对每个应聘者分别从多种角度进行的面试,因而它有利于提高面试结果的准确性,克服个人偏见;集体面试是指招聘小组对若干应聘者同时面试,面试的效率比较高,但对面试主考官的要求也比较高,因此当内部招聘考官达不到要求时,要外聘专家。
3.按照面试的结构化程度,可分为结构性面试、非结构性面试、半结构性面试
(1)结构性面试。
1)定义。结构性面试指在面试前已设立面试内容的固定框架或问题清单,招聘人员按照这个框架对每个应聘者分别作相同的提问,并控制整个面试的进行。结构性程度最高的面试方法是设计一个计算机化程序来提问,并记录应聘者的回答,然后进行数量分析,给出录用决策的程序化结果。
2)优点与缺点。结构性面试的优点在于招聘人员可以根据应聘者的回答情况进行评分,并对不同应聘者的回答进行比较。在结构性面试中,每一个应聘者都被提问所有相同的问题,一般不会发生漏掉重要问题的情况,面试的有效性和可靠性更高。
结构性面试的缺点在于它不可能进行话题外的提问,局限了谈话的深入性,而且由于每个问题都是事先安排好的,进行起来可能显得不自然,问题也可能显得唐突。
(2)非结构性面试。
1)定义。非结构性面试即通常所说的随机面试,面试前招聘人员只要掌握组织、职位的基本情况即可,面试所问的问题没有事先安排的需要遵守的框架。因此,招聘人员可能向不同的应聘者问出完全不同的问题,面试的话题也会围绕不同方向展开,可以根据应聘者对上一个问题的具体回答来决定下一个问题问什么,也可以根据应聘者的回答对某些问题进行追问,以了解更深入的信息。当然,问题必须是与招聘和录用有关的。在面试过程中的提问带有很大隐蔽性和随意性的问题,其目的在于给应聘者充分发挥自己能力与潜力的机会,因此这种面试要求应聘者有很好的理解能力与应变能力。
2)优点与缺点。非结构性面试的优点在于招聘人员和应聘者在谈话过程中都比较自然。由于问题不是事先设计好的,所以问起来不会显得前后没有联系和唐突。招聘人员可以由此全面了解应聘者的情况,应聘者也可以感觉更随便、自在,回答问题时也可能更容易敞开心扉。
非结构性面试的缺点由于对不同的应聘者问不同的问题,可能会影响到面试的信度和效度,其中最大的问题在于,这种面试可能会把最关键的问题给漏掉了。
(3)半结构性面试。顾名思义,半结构性面试是介于非结构性面试和结构性面试之间的一种面试方式。它包括两种含义:一种是招聘提前准备重要的问题,但是不要求按照固定的次序提问,且可以讨论那些需要进一步调查的题目;另一种是指招聘人员依据事先规划出来的一系列问题来对应聘者进行提问,一般是根据管理人员、业务人员和技术人员等不同的工作类型设计不同的问题表格。在表格上要留出空白以记录应聘者的反应以及招聘人员的主要问题。这种半结构性面试可以帮助企业了解应聘者的技术能力、人格类型和对激励的态度等。最后招聘人员要在表格上作出评估和建议。
(二)面试过程与提问技巧
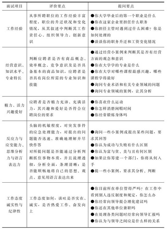
面试的过程一般可分为三个阶段,即引入阶段、正式阶段、收尾阶段。在各类面试中,招聘人员常常要向应聘者提问,若提问颇有技巧,招聘人员能获取更多信息,提高面试质量。表4-5给出了针对各个面试项目及评价要点而设计的相应的提问提纲。在具体面试过程中要注意以下提问技巧。
1.合理安排提问内容
提问内容应是重要的、与拟聘职务有关的、并且是应聘者提供的书面材料之外的东西,以便于更全面、真实地了解应聘者适应拟聘职位方面的情况。
2.合理运用简单提问
一般在面试刚开始时,采用简单提问来缓解面试的紧张气氛,消除应聘者的心理压力,使应聘者能轻松进入角色,充分发挥自己的水平和潜力。简单提问常以问候性语言开始,如“你一路上辛苦吗”、“你乘什么车来的”等。
3.合理运用递进提问
在开始简单提问后,谈话气氛趋于轻松,此时可采用递进提问将问题引向深一层次,如引导应聘者详细描述自己的工作经历、技能、成果、工作动机、个人兴趣等。递进提问常采用诱导式提问如“你为什么要离职”、“你为什么要到本公司来工作”、“你如何处理这件事情”等,给应聘者更多的发挥余地,以便更深入地了解应聘者的能力。避免使用肯定或否定提问,如“你认为某事情这样处理对吗”、“你有管理方面的经验吗”。
4.合理运用比较式提问
指主考官要求应聘者对两个或更多事物进行比较分析,以达到了解应聘者的个人品格、工作动机、工作能力与潜力的目的。如“若现在同时有一个晋升机会与培训机会,你将如何选择”、“在以往的工作经历中,你认为你最成功的地方是什么”等。
5.合理运用举例提问
这是面试的一项核心技巧。指主考官要求应聘者举例回答问题,引导应聘者回答解决某一问题或完成某项任务所采取的方法和措施,以此鉴别应聘者解决问题的实际能力,如“请举例说明你管理的成功之处”。
6.客观评价提问
指招聘人员有意让应聘者介绍自己的情况,客观地对自己的优缺点或曾发生在主考官身上的某些事情进行评价,以使应聘者毫无戒备地回答一些敏感性问题,进而从侧面进一步了解,如“世上没有十全十美的人,比如说,我在处理突发事件时就易冲动,今后有待于进一步改善。你觉得你在哪些方面需要改进”等。
7.招聘人员要注意自己的态度举止
尽量不要出现异常的表情和行动,如点头、皱眉等,这些体态语言会让应聘者感到招聘人员在肯定或否定自己的答案,从而影响应聘者的回答。
8.收尾阶段
主要问题提问完毕以后,面试就进入了收尾阶段,这时可以让应聘者提出一些自己感兴趣的问题由招聘人员解答,以一种比较自然的方式结束面试谈话,不能让应聘者感到突然。
表4-5 面试提问设计提纲

续表

续表

(三)面试中应避免的错误
面试是招聘人员与应聘者面对面的交流,带有较强的主观性和随意性。下面总结了许多可能会影响面试准确性的问题,招聘人员要特别注意。一般情况下,在面试前最好对招聘人员进行系统的培训,以避免出现以下错误。
(1)招聘人员说话过多,有碍于从应聘者那里得到与工作相关的信息。
(2)对应聘者的提问不统一,造成从每个应聘者那里获得的信息类型不同。
(3)问的问题与工作业绩无关,或者关系很小。
(4)在面试过程中使应聘者感觉不自在,较难获得真实的或深入的信息。
(5)招聘人员对评价应聘者的能力过于自信,从而导致草率的决定。
(6)对应聘者有刻板的看法,让个人偏见影响了客观评价。
(7)被应聘者的非语言行为所影响。
(8)给许多应聘者相同的评价,如优秀(过于宽容)、一般(有集中的趋势)或较差(过于严厉)。
(9)某个应聘者的一两个优点或缺点,影响了对这位应聘者其他特征的评价(晕轮效应)。
(10)由于前面应聘者的资格超过当前的应聘者,影响了对当前应聘者的评价。
(11)在最初的几分钟面试时,就对应聘者作出了评价(第一印象)。
(12)由于应聘者在某个方面和招聘人员自己相似,而给应聘者较好的评价(像我效应)。
(四)招聘人员应具备的素质
招聘人员除具备上述面试询问技巧的业务素质外,还要具备以下素质:
1.能客观公正地对待所有应聘者
不应以个人主观因素评价应聘者,而应以录用标准加以衡量。
2.良好的语言表达能力
在提问中语言表达清楚准确,不引起应聘者的歧义和误解,并善于引导应聘者回答问题。
3.善于倾听应聘者的陈述
对应聘者的陈述始终集中注意力和保持极大的兴趣,能准确理解对方的陈述。
4.敏锐的观察力
对应聘者面试中表现出的如身体姿态、语言表达、面部表情、精神面貌等要善于观察。
5.善于控制面试进程,使面试始终处于良好、轻松愉快的气氛之中。