员工招聘概述
招聘与甄选是人力资源管理的基本职能,是人力资源进入组织和企业的重要入口,是人力资源管理中吸纳功能的直接体现。它的有效实施不仅是人力资源管理系统正常运行的前提,也是组织和企业发展的重要保证。
一、员工招聘的含义
招聘,是指企业为了发展的需要,根据人力资源规划和工作分析确定人员的数量与质量要求,从组织内部或外部发现和吸引有条件、有资格和有能力的人员来填补组织内职务空缺的活动过程。招聘的任务就是依据科学的方法,按照一定的程序,根据企业当前和未来的需要,进行选拔人才和调整人才。招聘是组织获取人力资源的第一环节,也是人员甄选的基础。一般情况下,企业或组织招聘是源于以下几种情况的人员需求:一是新建企业或组织成立;二是企业或组织发展,规模扩大;三是因原岗位人员调任、离职、退休等出现岗位空缺。
二、员工招聘的意义
企业的生存和发展必须有高质量的人力资源,招聘工作的有效实施不仅对人力资源管理本身,而且对整个企业都具有非常重要的意义,这主要表现在以下几个方面:
(一)有助于吸纳优秀员工,提升企业核心竞争力
企业的竞争归根到底是人才的竞争,人力资源正在成为企业最重要的核心竞争力,尤其是优秀的员工对于企业的重要性是不言而喻的。而员工招聘则是人力资源输入的起点,没有对优秀员工的吸引,企业就不可能实现其核心竞争力,所以说员工招聘的质量直接决定着人力资源输入的质量。从这个意义上讲,招聘工作对于企业今后的成长和发展,提升企业的核心竞争力具有重要的意义。
(二)有助于减少员工离职,增强企业内部的凝聚力
企业人员离职是受到多种因素影响的,招聘活动就是其中很重要的一个因素,招聘过程中信息传递的真实与否,会影响应聘者进入企业以后的流动。如果企业向外发布的信息不完整,或者只展示好的一面,员工进入企业后就会产生失落感,降低对工作的满意度,从而导致员工较高的离职率。相反,传递客观真实的信息,可以使企业与应聘者双方了解更多,最终达成共识。有效地双向选择使员工愉快地从事胜任的工作,减少应聘员工离职,增强企业内部的凝聚力。
(三)有助于降低招聘成本,提高人力资源管理效率
招聘与甄选是人力资源管理的一项基本职能,招聘活动的成本构成了人力资源管理成本的重要组成部分,招聘成本可分为三方面成本:一是直接成本,主要包括广告的费用、宣传资料的费用、招聘人员的工资及聘请专家的费用等。这些费用加起来一般是比较高的,例如在美国,每雇用一个员工的招聘成本通常等于这名员工年薪的1/3。二是重置成本,即因招聘不慎,重新再招聘所花的费用。三是机会成本,即因新员工尚未完全胜任工作所造成的费用。因此,招聘活动的有效进行能够大大降低其成本,从而降低人力资源管理的成本,提高人力资源管理效率。
(四)有助于扩大企业知名度,树立企业良好的形象
招聘,尤其是外部招聘,本身就是企业向外部宣传自身的一个过程。为了实现招聘的目的,企业向外部发布自己的基本情况、发展方向、方针政策、企业文化以及产品特征等各项信息,这些有助于企业更好地展现自身的风貌,使社会更加了解企业,营造良好的外部环境,从而有利于企业的发展。有研究表明,公司招聘过程的质量高低明显地影响着应聘者对企业的看法;招聘人员的素质和招聘工作的质量在一定程度上被视为公司管理水平和公司效率的标志。正因为如此,现在很多外企对校园招聘都给予了高度的重视,一方面是为了吸引优秀的人才,另一方面也是在为企业做广告。
三、员工招聘的流程
招聘流程是指从组织内出现空缺到候选人正式进入组织工作的整个过程。这是一个系统而连续的程序化操作过程,同时涉及人力资源部门和企业内部各个用人部门及相关环节。为了使人员招聘工作科学化、规范化,应当严格按一定程序组织招聘工作,这对招聘人数较多或招聘任务较重的企业尤其重要。从广义上讲,人员招聘包括招聘准备、招聘实施和招聘评估三个阶段。狭义的招聘是指招聘的实施阶段,其间主要包括招募、甄选、录用、评估四个步骤(图4-1)。
招募是企业为了吸引更多更好的工作申请者应聘而进行的若干活动,主要内容包括招聘计划的制订与审批、招聘信息的发布等。对企业的招聘活动作出积极反应的人就成为工作的申请者。
甄选是企业从人与职位相匹配的原则出发,挑选出最合适的人来担任某一职位,由初步筛选、面试、考试、测评、调查取证、体检等环节组成。
录用指对经挑选合适的候选人进行录用决策、初始安置、试用、正式录用等过程。

评估包括招聘行为本身和招聘结果的成效两个方面。对招聘行为本身的评估包括招聘计划的可操作性、招聘信息发布后吸引的申请者数量、实际招聘成本与预算的差距、招聘企业的状况、招聘的宣传效果等内容。招聘评估的重点是新录用员工的质量、在职时间的长短等方面。
(一)招募活动阶段
为了保证招聘工作的科学规范,达到招聘的效果,招聘活动一般要按照下面几个步骤来进行:招聘需求分析、选择招聘渠道、制订招聘计划、发布信息并整理应聘者资料。
1.招聘需求分析
招聘需求分析是整个招聘活动的起点,包括所需招聘职位数量和质量两个方面。只有明确获知企业中的空缺职位以及职位的具体要求后,才能够进行招聘。职位空缺的确定,要以人力资源规划和工作分析为基础。一是从人力资源规划分析中得到人力资源净需求预测,确定预计需要招聘的职位空缺、部门、人员数量、时限、类型等因素;二是工作分析提供的工作说明书为人员的选择和录用提供了主要的参考依据,也为应聘者提供了与该工作相关的详细信息。
这些岗位空缺可能是由于组织结构调整或业务变更产生的新岗位,也可能是由于组织内部人员流动而产生的岗位空缺。当部门经理或一线经理发现某些岗位空缺需要通过招聘来补充,并填写了人员需求表时,这就意味着招聘工作的开始。表4-1是人员需求表的一个示例。
表4-1 人员需求表(示例)

需要强调指出的是,由于企业填补职位空缺的方法有很多,而招聘录用只是其中的一种,因此只有当企业选择使用这种方法时,整个招聘工作的程序才会开始运作,否则,即便存在职位空缺,招聘也不会转化为现实的工作,比如企业决定通过增加其他职位的工作职责的办法来解决职位空缺问题,就没有必要进行招聘录用。
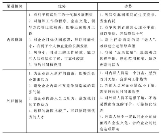
2.选择招聘渠道
一般来说,企业的招聘渠道有两个:一是外部招聘,二是内部招聘。对于企业来说,这两种渠道各有利弊。表4-2是对这两种渠道利弊的简单概括和比较。企业选择从内部招聘还是从外部招聘时,需要综合考虑这些利弊后做出决策。有些企业倾向于从外部进行招聘,有些企业则更倾向于从内部进行招聘,但一个不变的原则是,人员的招聘最终要有利于提高企业的竞争能力和适应能力。
表4-2 两种招聘渠道的利弊分析

3.制订招聘计划
在选择完招聘渠道之后,接下来就要制订招聘的计划,由于内部招聘是在企业内部进行,相对比较简单,因此招聘计划大多都是针对外部招聘而制订的。一般来说,招聘计划主要包括以下几个方面的内容:招聘的规模、招聘的范围、招聘的时间和招聘的预算。当然,企业还可以根据自己的情况再增加其他内容。
(1)招聘的规模。招聘的规模是指企业准备通过招聘活动吸引多少数量的应聘者。招聘活动吸引的人员数量既不能太多也不能太少,应当控制在一个合适的规模。一般来说,企业是通过招聘录用的金字塔模型来确定招聘规模的,也就是说,将整个招聘录用过程分为若干个阶段,以每个阶段通过的人数和参加人数的比例来确定招聘的规模。如图4-2所示。
在使用金字塔模型确定招聘规模时,一般是按照从上到下的顺序来进行的。在图4-2中,企业最终录用人数为1个,面试与录用的比例为5:1,那么就需要10人来参加面试;而笔试与面试的比例为5:1,因此就需要50人来参加笔试;应聘者与参加笔试的比例为5:1,所以企业需要吸引250名应聘者,招聘的规模也相应就是250人。

确定企业招聘的规模,须从两方面考虑:一是企业招聘录用的阶段。阶段越多,招聘的规模相应地就越大。二是各个阶段通过的比例。每一阶段的比例越高,招聘的规模就越大,这一比例需要企业根据以往的历史数据和同类企业的经验而定。
(2)招聘的范围。招聘的范围就是指企业要在多大的地域范围内进行招聘活动。从招聘的效果考虑,范围越大,效果相应也会越好;但是随着范围的扩大,企业的招聘成本也会增加,因此对于理性的企业来说,招聘的范围应当适度,既不能太大也不能太小。企业在确定招聘范围时,总的原则是在与招聘人员直接相关的劳动力市场上进行招聘。这通常需要考虑以下两个主要因素:一是空缺职位的类型。一般来说,层次较高或性质特殊的职位,需要在较大的范围内进行招聘;而层次较低或者比较普通的职位,在较小的范围内进行招聘即可。二是企业当地的劳动力市场状况。如果当地的劳动力市场比较紧张,相关职位的人员供给比较少,那么招聘的范围就要扩大;相反,当劳动力市场宽松时,在本地进行招聘就可以满足需求。
(3)招聘的时间。从招聘需求开始到正式录用结束,整个招聘工作本身需要一定的时间,其间不仅有招聘信息的发布,还要与应聘者进行一系列信息沟通与确认,再加上选拔测试和录用决策,因此填补一个职位空缺往往需要相当长的时间。为了避免因缺少人员而影响正常的运转,企业要合理地确定自己的招聘时间,以保证空缺职位的及时填补。
(4)招聘的预算。在招聘计划中,还要对招聘的预算做出估计。招聘的成本一般由以下几项费用组成:①人工费用。就是企业招聘人员的工资、福利、差旅费、生活补助费以及加班费等。②业务费用。包括通信费(电话费、上网费、邮资和传真费)、专业咨询与服务费(获取中介信息而支付的费用)、广告费(在电视、报纸等媒体发布广告的费用)、资料费(公司印刷宣传材料和申请表的费用)以及办公用品费(纸张、文具的费用)等。③其他费用。包括设备折旧费、水电费以及物业管理费等。
在计算招聘费用时,应当仔细分析各种费用的来源,把它们归入相应的类别中,以避免出现遗漏或重复计算。
4.发布信息并整理应聘者资料
应聘者在获得企业的招聘信息后,可以向企业提出应聘申请。一般有三种方式:一是应聘者通过信函向招聘企业提出申请;二是直接填写招聘企业的应聘申请表;三是应聘者通过电子邮件的方式向招聘企业提出申请,随着计算机网络技术的普及,这种形式将会成为一种重要的方式。无论是哪种方式,一方面,招聘企业应提供应聘人员申请表(表4-3),另一方面,应聘者应向招聘企业提供个人资料,主要包括:应聘申请表,重点说明要应聘的职位;个人简历,主要说明学历、工作经验、技能、成就、个人品格等个人信息;各种证件,包括学历、成就(各种奖励)证明的复印件;身份证复印件。
表4-3 人员应聘申请表

续表

个人简历与应聘申请表应该尽量详细,以便于招聘企业的人力资源部门进行必要的审定与核实等工作。
招聘企业要求应聘者在规定的时间内在指定地点报名,领取报名登记表,填写并上交表格。在实际操作中,还有一些具体的策略。比如:有时为了了解应聘者的某些资格和特殊技能,需要他们递交附加材料;有时为了了解应聘者的耐心,故意让报名程序比较复杂。
企业通过有关的途径把招聘信息发布出去以后,还要对应聘者的资料进行回收,以便进行下一步的选拔录用。招聘人员在回收应聘资料的过程中,并不只是被动地收取,应当进行初步筛选,剔除那些明显不符合要求的人员,从而减轻选拔录用的工作量。需要强调指出的是,初步筛选剔除的人员不一定是不优秀的,只是不符合此次招聘的要求而已,对于这些人员的信息,企业还是应当保留起来,建立一个专门的招聘信息库,这样以后进行招聘时还可以使用这些信息。
(二)甄选活动阶段
人员甄选是指组织通过一定的手段,对应聘者进行区分、评估,并最终选择哪些人将被允许加入组织、哪些将被淘汰的一个过程。
1.人员甄选的客观标准和依据
职位内在的要求是人员甄选录用的客观标准和依据,而对职位内在要求的描述主要体现在职位分析之中。一般来说,人员甄选主要考虑应试者以下方面的特征:
(1)基本生理/社会特征:如性别、年龄、户籍等。
(2)知识/技能特征:学历、专业、专业工作经历、其他工作经历、培训数量、专业资格证书。
(3)心理特征:各种素质、人格、兴趣爱好。
工作分析的最终结果包括两个部分:职位描述和任职资格。其中任职资格部分一般比较具体地涵盖了职位要求的基本生理/社会特征、知识/技能特征,它是人员甄选中的“硬约束”,只需要在甄选时直接对应就行。对于人员甄选中更具实际意义的“软约束”——心理特征,虽然有的工作分析也涵盖此项内容,但更多的还是借助素质模型来体现。素质模型不但清晰地界定职位所需要的素质类型,还根据职位需要确定理想的素质类型等级,作为人员甄选的依据。
2.员工甄选的流程
为了保证员工甄选的效果,按照上面所提到的几项标准,选拔工作一般来说要按照下面的程序进行:首先评价应聘者的工作申请表和简历;然后进行选拔测试和面试,审核应聘者材料的真实性;再接着就要进行体检,应聘者被录用后还要经过一个试用期的考察,最后才能做出正式录用的决策。如图4-3所示。

从图中可以看出,整个甄选过程由六个步骤组成,其中每一个步骤都是一个关键决策点,应聘者如果达不到该决策点的要求就要被淘汰,只有通过该决策点的应聘者才能继续参加下面的选拔。至于每个决策点的标准应该是什么,企业要根据自己的情况来确定,但总的原则是以空缺职位所要求的任职资格条件为依据。在甄选过程的六个步骤中,选拔测试和面试是比较关键也是比较复杂的两个步骤,详见本章第三节。
(三)录用活动阶段
当应聘者经过了各种筛选关后,最后一个步骤就是录用与培训。这项工作看上去无关紧要,实际上它是唤起新员工工作热情的关键。有不少企业由于不重视录用与培训工作,新员工在录用后对企业和工作岗位连起码的认识都没有就直接走上岗,这不仅会给员工今后的工作造成一定的困难,而且会使员工产生一种人生地不熟的感觉,难以唤起新员工的工作热情,这对企业是不利的。为此,企业应认真做好这项工作。
(四)评估活动阶段
整个招聘过程的最后一个步骤就是评估招聘的效果,对这一点,很多企业以前并不重视。对招聘效果进行评估,可以帮助企业发现招聘过程中存在的问题,对招聘计划以及招聘方法和来源进行优化,提高以后招聘的效果。
招聘的评价指标包括招聘成本的核算和对录用人员评估,这两类指标分别从招聘的成本和质量来衡量,若在招聘费用支出低的情况下能招聘到高质量的人才,则表明本次招聘效果好。
(五)招聘工作的组织落实
要想使招聘工作的四阶段流程得到有效实施,必须有组织地进行,因此在招聘工作过程中依据招聘计划,成立负责本次招聘工作的小组并落实各小组成员的职责,安排好接待,进行招聘人员和面试专家的挑选或培训,确定选拔应聘者的流程和采用的选拔方法及工具。在具体组织落实中需注重以下几方面问题:
1.招聘工作责任的划分
传统的人事管理中,人员招聘与选择的决定权在人事部门;在现代人力资源管理中,决定权一般在业务部门,它直接参与整个招聘过程,并拥有计划、初选与面试、录用、人员安置与绩效评估等决策权,完全处于主动地位,人力资源部门发挥组织和服务职能。表4-4是企业人力资源部门与用人部门在招聘中的职责分工。
表4-4 人力资源部门与用人部门在招聘中的职责分工

续表

2.做好对应聘者的接待工作
接待工作其实也是一次公关活动,少数企业在高校召开供需洽谈会后,通知初选过关的学生前去单位面试。而对面试人数、面试时间和地点都缺乏合理的安排,大学生往往一哄而来,面试现场人声鼎沸、秩序混乱,这样将直接影响面试效果与组织形象。有的企业还停留在“大学生低头求工作”的观点上,认为学生非本公司不去,对待学生态度傲慢;有的招聘人员迟到半小时方到招聘会现场却连声“对不起”都不说;有的回答学生的种种问题时显得很不耐烦,言谈举止表现得居高临下,导致招聘工作不成功。
3.对招聘人员的选派、培训
曾经有这样一则报道:川南某大型国有名酒企业,招聘财务、营销副总,年薪百万元。众多业内精英慕名前来,结果却大失所望,现场只有几名普通的人事职员,公司老总级的人物一个也没有,这些精英向记者大呼上当。有此结局自在情理之中。招聘人员具备公众性、代表性、推销性和权威性等特点,报道中的企业没有遵循招聘人员职位高于应聘职位的原则,使招聘工作缺乏权威性。
合格的招聘人员应具备以下条件:知识气质;整洁的衣着和得体的举止;良好的语言表达能力;会察言观色;具有亲和力;业务内行;良好的EQ(情商);高效;有强烈的责任心;良好的服务意识。有的企业在招聘旺季由于人力资源部人员紧缺,临时从其他部门抽调人员加入招聘小组,使小组中成员的素质参差不齐,有的虽是业务尖子但对招聘方面的知识知之甚少,这就需要对这些人员集中培训有关招聘方面的业务知识与技巧。另外,若是进行一些复杂的测试或是招聘较高层职位的人员还须请有关专家指导,以保证招聘的有效性。