绩效考评标准体系设计
第三节 绩效考评标准体系设计
一、绩效考评标准的含义
所谓标准就是衡量事物的依据和准则,一般来说,绩效考评指标解决的是评价“什么”的问题,而绩效考评标准指的是在各个指标上分别应达到什么样的水平,解决考评对象做的“怎样”(质量)及完成“多少”(数量)的问题。国内学者陈维政、余凯成等人指出,绩效考评标准是对员工绩效的数量和质量进行监测的准则。
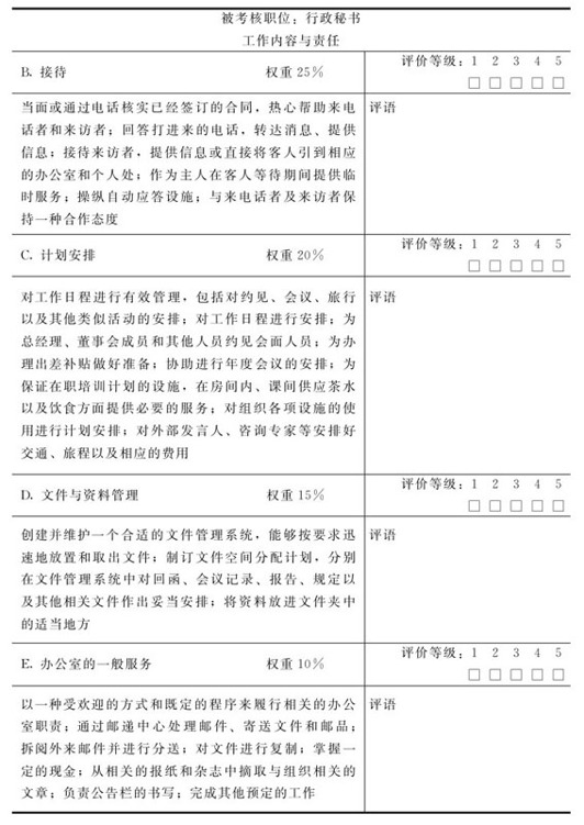
绩效考评标准由三个要素组成:标准的强度和频率、标号和标度。其中标准的强度和频率是指考评标准的内容即各种规范行为或对象的程度或相对次数,这是考评的主要组成部分。例如对打字员打字速度要求标准不低于60字/分。标号指不同强度的、频率的标记符号,可以用字母、汉字或数字表示,它没有独立的意义,只有与特定的考评指标结合起来才有实际意义。例如对打字员打字速度考评时规定考评等级为1、2、3、4、5五个级别。标度指测量的单位标准,它可以是定量的也可以是定性的,它是考评标准的基础部分,与考评的计量和计量体系有密切关系。例如对打字员打字速度评价时其第1等级的含义为“未能达到工作要求”,或者规定为“打字速度小于60字/分”。在绩效考评中,各种内容、标度和属性的标准之间所组成的有机整体称为绩效考评标准体系。表7-9是某企业行政秘书绩效考评标准。
表7-9 行政秘书工作绩效考评标准

续表


二、绩效考评标准的种类
绩效考评标准说明的是工作要达到的程度,只有将考核指标和标准结合起来才能完整解释对工作的要求情况。在实际操作过程中要根据工作内容、性质和考评目的的不同,采取不同形式的考评标准。
1.分段式标准
又称分档式标准。即将每个要素分为若干个等级,然后将指派给各要素的分数分为相应的等级,再将每个等级的分值分成若干个小档。分段式标准通常是事先确定的考评标准。例如判断力准确性要素,被指派分值为4分。按优、良、中、差分为“从无差错”、“基本正确”、“时有差错”、“经常出错”四档,再将每一档上限、下限之差分为上、中、下三档,数距相等,考核时先定大档,再定小档。
分段式标准是一种简易标准,其特点在于分档较细,编制和使用都比较方便。运用小数,可以使事实上存在的人与人之间的差异比较客观地反映出来,也可以避免许多人在同一分数上无法区分高低。当然,要做到绝对客观、不带任何偏见是不可能的。但编制得好的标准可以使偏见因素降低到最低限度。其不足之处在于使用小数给统计计算带来一定困难。
2.评语式标准
就是运用文字描述每个要素的不同等级,也称为描述式标准。这是员工考评中运用较广、形式较多的一种标准,通常也是事先确定好的标准。可以分为积分评语标准和期望评语标准。积分评语标准是将要素分解为若干个子要素,给每个子要素指派独立的分数,各子要素相加就是对该要素的评价。具体又可细分为累计积分和等分积分。期望评语标准是根据岗位职责的最佳要求,将要素分为若干等级,每个等级对应相应的评语。
3.量表式标准
就是用刻度量表的形式直观地划分等级的一种标准。
4.隶属度标准
就是以模糊数学中的隶属度函数为标度的考评标准。它的标准内容可以是积分评语式的也可以是期望式的,但通过相当于该等级的“多大程度”(如0.1、0.2、0.3等隶属函数)来判定。该标准的特点就是运用模糊集合概念来测量和评估员工的功能,使难以精确定量的要素得到较为客观合理的测评。
5.行为特征标准
就是通过观察分析,选择一些关键行为作为测量标准。行为特征标准也有多种形式,如关键事件标准是通过长期大量的观察和记录,从许多具体行为中提炼出该项工作的关键行为,作为考评的标准。行为特征标准的最大特点是强调描述工作行为,而不是评价工作行为,因此比其他方法更易摆脱个人偏见的影响。这种标准的编制有一定的技巧,难度较大。
三、绩效考评标准量表的设计
一般来说,在考评标准的设计过程中,需要选择确定能够满足测评要求的量表,它对保证和提高考评的质量具有十分重要的意义。从实验心理学和测量学的角度看,按照测量水平的不同,考评量表可以分成以下五类:
(一)名称量表
又称为类别量表。它把同一类的事物或属性用一个数字表示,另一类事物或属性用另一个数字表示,然后把这些数字按一定的规则排列就构成名称量表。这些数字仅用来对事物或对事物属性的类别进行划分,而没有任何数量大小的含义。这样的数字就称为名称变量。名称变量是量表在测量上的一种最低形式,它的唯一作用就是对事物或事物的属性进行分类。例如,如果用数字“1”代表男性员工,用数字“0”代表女性员工,那么如果在量表上见到数字“1”,就知道是指男性员工而不是女性员工,反之,见到数字“0”,就会认为是指女性员工。事实证明,数字也同样具有区别事物的特性,但数字在这里并没有序列性、等距性、可加性。在类别量表中,通过统计计量,可以掌握考评要素中含有某种数字、符号、标记等出现的次数或频数,即同类事件究竟出现了多少次,从而为汇总说明绩效考评的结果提供依据。
(二)等级量表
等级量表亦称位次量表。它把事物或事物属性的同一个标准用不同的数字进行分类,然后进一步把已区分的事物或属性按达到这个标准的程度大小再划分为等级进行排列,由这种方式构成的量表称为等级量表。这样的数字有大小和等级之分,但没有单位,也不能进行四则运算,这种变量称为等级变量。等级变量是比名称变量更高一层次的变量。等级量表和类别量表都是在一个分类基础上或者说是在一个变量上对事物进行分类,但是根据事物的特性和分类原则,这时量表上每一个类别只具有序列性,因而指派给每一类别的数字就具有等级或序列的特性,但不表示数与数之间的差距是相等的。例如,在一次考试中,全班学生的成绩按“优、良、中、及格、不及格”的五级分制排成了一份等级量表。从这样的量表中可以反映出学生在学习程度上的差异情况,然而,从学习的难度上看,“优”与“良”的差异比“及格”与“不及格”的差异要大得多,因此,这样的变量有等级性,但没有等距性。
(三)等距量表
等距量表除了具有类别和等级量表的性质外,它要求一定数量差距在整个量表的阶梯上都是相同的。换句话说,等距变量不但能反映出事物的差异、确定事物的等级,而且可以以一定数量的间隔表示出量表上的等级。因此等距变量是比等级变量更高一个层次的变量。在绩效考评中所采用的量表大多数属于等距量表。但等距量表没有绝对的零点,只能做加减的运算,不能做乘除的运算。心理学家比较重视等距量表的应用,其根本原因在于:第一,根据观测值间一致变化的效应规律,在一组资料中,能加减或乘除同一个常数于每一个观测值,而并不破坏这些数值的关系。因此,在一个等距量表上所得到的测值,可以转换到另一个与该组资料计算的参照点和单位不同的等距量表上去;第二,它能最广泛地应用统计方法,如计算均数、变差、相关系数以及应用T、F检验等。
(四)比率量表
比率量表是在量表中测量水平最高的量表,也被科学家认为是较为理想的量表。一个比率量表除含有类别、等级、等距量表的特征外,还有一个具有实际意义的绝对零点。因此,对这样的变量可以进行所有的基本运算。在绩效考评的测量中,很多要素的绝对零点是不存在的或者是难以决定的,由于等距量表对于大多数岗位的工作绩效测量已经足够,所以就不必再采用比率量表的方法。
(五)模糊量表
这种量表是用模糊数学的方法来描述那些存在着亦此亦彼的中间过渡状态的事实,用以反映事物处于某种状态的程度。例如在考评一位教师的教学态度时,可以先确定教学态度表现的几种状态,并用数值来代表这些状态。然后根据被评教师的实际表现,看其接近某种给定状态的程度,再赋予其适当的数值。
为保证绩效考评标准设计的科学性和有效性,在使用上述量表时,应充分考虑各量表自身的特点并结合考评对象的特点和考评指标的具体要求正确地加以选择。
四、绩效考评标准设计时应注意的问题
绩效考评标准对于一定时期员工的努力方向和积极性有重要影响,因此应慎重对待。在制定绩效标准时应注意以下事项:
(1)标准是针对工作而不是针对工作者确定的,不管谁来执行该工作均应达到此标准。
(2)标准是可以达到的,按照确定的标准,所有在职的员工都应该能达到。
(3)标准为人所知,消除对标准不必要的神秘感。
(4)标准是执行者和主管协商而定的。
(5)标准要尽可能具体明确,而且可以进行衡量,尽量避免歧义的产生。
(6)标准有时间限制,即标准要求何时达成,或标准是否仍然适用。
(7)标准要记录在案,随时提醒各方按标准执行任务。
(8)标准可以改变,进行一个循环过程后,往往要调整原标准。