人力资源管理诊断技术
第四节 人力资源管理诊断技术
前面介绍了人力资源管理诊断常用的方法,包括信息获取方法和信息分析方法两大类。本节从操作层面介绍两种有效的人力资源管理诊断技术,即人力资源指标分析法和人力资源指数分析法。
一、指标分析法
指标分析法即通过对一些指标的计算结果进行观察与分析,从一定角度了解受诊企业的人力资源管理状况。下面介绍人力资源管理诊断常用的评价指标及各指标的意义与功能。
(一)人力资源诊断的指标体系构成
常用的人力资源管理评价指标可以分为群体分析指标和个体分析指标两种。
1.群体分析指标
群体分析指标可以从从业人员的变动情况、从业人员的工作状况、人员的构成比率、教育培训比率以及安全保障比率等几个方面进行分析。
(1)从业人员变动状况指标。主要通过员工比率、员工增加率、就职率、退职率、满员率等指标具体反映。
(2)从业人员工作状况指标。这类指标反映从业人员的工作情绪与工作态度,可以用实际出勤率、加班工资率、奖金率等指标来进行分析。
(3)人员构成比率。进行人员构成比率分析时,常用的指标有直接人员比率、管理人员比率等。
(4)教育培训比率。诊断企业培训与开发状况常用的指标有受训比率、人均受训率及培训时间等指标。
(5)安全保障比率。这类指标主要反映企业的工伤事故发生率、事故损失情况、从业人员的状况等。常用指标有工伤事故率、事故损失率、福利保障率等。
2.个体分析指标
人力资源管理诊断的个体指标主要包括以下几个方面:
(1)学历、工作经历、工作能力。
(2)受训情况,包括受训内容、考核结果和受训前后的业绩比较等。
(3)工作岗位变动情况,包括升级、降级、专业调动、部门调动、职位变动等。
(4)奖惩情况,包括荣誉、奖惩处理情况与现实表现等。
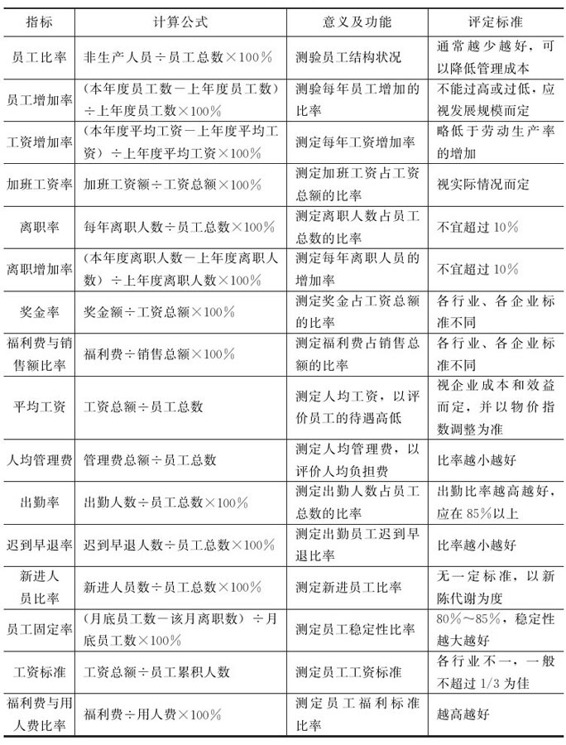
(二)人力资源管理诊断常用的评价指标分析
具体指标的意义与功能、计算公式、评定标准,见表11-12。
表11-12 人力资源管理诊断常用的指标分析

续表

二、指数分析法
人力资源指数评估方法是由美国学者弗雷里克·舒斯特设计的。该方法用于评估、分析企业员工对企业的态度、满意度和对企业目标所作的贡献,能准确地找出特别麻烦的症结以及需要集中考虑的问题,并为双向沟通和企业发展奠定基础。
(一)人力资源指数的概念
人力资源指数是任西斯·李克特在20世纪60年代进行人力资源统计时提出来的。李克特力图在收支平衡上综合人力资源进行统计,对人力资源作出分析。然而,这种努力遇到了一系列实际困难,结果人力资源指数演变成对企业组织气氛的评估。舒斯特教授在1977年设计的人力资源指数分析方法是采用调查表的形式,该方法提供了与企业组织之间以及内部不同部门之间进行比较的手段和方法。
(二)人力资源指数的内容
人力资源指数调查表反映了接受调查员工的想法。这个指数列出关于组织的66个问题,要求员工逐一回答对这些问题的同意程度。最后两题为被调查者提供随意发挥的机会,即让应答者陈述在组织中他们“最喜欢本单位的方面”和认为“最需要改革的方面”。表11-13是人力资源指数的说明和测评因素。
表11-13 人力资源指数的说明

续表

续表

(三)人力资源指数问卷调查法的应用
人力资源指数问卷调查法已被美国不同行业以及不同规模的组织广泛采用。各种规范标准已经建立,到目前为止已被证明是相当稳定的。虽然组织与组织比较有很大差异,但是只要是大量调查的应答数据,结果总有惊人的一致性。该方法对调查表中66个项目分别积分和汇总,这66个项目将被用来确定15项因素的综合分数。人力资源指数的15个因素现有标准,如图11-2所示。

总之,人力资源指数分析方法是为了调查、了解企业的组织气氛和管理中存在的问题。企业的管理者和经理们通过这种方法,就能比较容易确定管理方面亟待改进的关键环节,并有的放矢地制定政策。需要改进之处往往是员工普遍感到不满的政策和现状。
本章小结
企业人力资源管理诊断是指通过对企业人力资源管理诸环节的运行、实施的实际状况、制度建设和管理效果进行调查评估,分析、了解人力资源管理工作的性质、特点和存在的问题,提出合理化的改革方案,使企业人力资源管理工作达到“人”和“事”的动态适应,充分调动员工的积极性和创造性,促进员工和企业共同发展的一种服务性活动。人力资源管理诊断的主体一般有外部专家诊断与自我诊断。人力资源管理诊断的客体是指人力资源管理的症状。
人力资源管理诊断的程序包括五个阶段:诊断受理阶段、诊断准备阶段、深入诊断阶段、诊断报告阶段、辅助实施阶段。人力资源管理诊断的方法分为信息获取方法与信息分析方法两大类。常见的信息获取方法有四种:访谈、问卷调查、现场观察和资料查阅。信息分析方法包括统计分析法(相关分析、回归分析、统计分类、时间序列分析)、图像描绘法与德尔斐催化法等。
人力资源管理诊断的主要内容分别是:组织体系诊断、人力资源规划诊断、工作分析诊断、员工招聘诊断、员工培训与开发诊断、绩效考评诊断、薪酬管理诊断、企业文化诊断、人力资源管理成本与审核诊断、人力资源管理其他模块诊断(人力资源战略、职业生涯规划、劳资关系管理、员工满意度管理、知识管理体系、人力资源管理理念)。
人力资源管理诊断过程中可以使用指标分析法和指数分析法两种技术。前者是指采用一些常用的指标如员工流动率、工资增长率等,通过数据分析发现企业人力资源管理中存在的问题;人力资源指数分析法是采用调查表的形式,反映接受调查员工的想法。
复习思考题
1.什么是人力资源管理诊断?其主体、客体分别是什么?
2.简述人力资源管理诊断的程序以及每一阶段的主要工作。
3.人力资源诊断有哪些主要的方法?
4.人力资源管理诊断有哪些主要内容?
案例分析
A总公司的人力资源管理诊断
A总公司的前身为某部的一个司。公司成立不久,就先后承接了国内大型建设项目,一举成名。经过20年的发展,A总公司已成为国内冶金技术装备行业的领先公司。但随着中国加入WTO,技术装备行业的逐步开放,A总公司在市场上面临着国内、国外竞争者的双重挑战,原有的市场垄断地位逐步被减弱,“关系”项目来源减少。A总公司高层领导意识到,要想在激烈的竞争中继续保持优势,就必须尽快强化内部管理,不断提高综合实力,发现培养和储备优秀人才。因此,公司的人力资源开发与管理成为当务之急,公司高层决定聘请“外脑”进行诊断并帮助他们解决问题。
2002年7月,中消研公司进驻A总公司,着手为企业进行了人力资源诊断。咨询专家通过调研与数据分析,认为A总公司目前与国际上同行业的先进公司比较还有很大差距,当前制定的“要成为国际领先企业”的战略目标与企业实际脱节,应重新设置3~5年的有切实指导意义的远景目标。同时,A总公司用于支撑战略目标的经营计划主要是来自各项目部,公司层面只是简单汇总,缺乏通盘协调和资源的合理调配,造成资源分散和浪费,在参与大项目竞争时缺乏竞争力。中消研咨询顾问认为问题的根源在于战略步骤不明确,缺乏市场研究。战略和计划的不明确,将直接影响业绩考核和薪酬激励办法,咨询顾问通过调查、分析,结合行业特点,提出了诊断意见。下面以职能部门为例,从几个方面进行分析。
组织结构方面。①现状:职能部门功能相对弱化;公司和部门副职比例偏高;专业人员少。②存在的问题:有一些重要的管理协调职能没有落实;职责不清,遇事部门间相互推诿;组织架构不合理。③主要原因:缺乏部门之间的协调程序;缺乏专业晋升通路。
考核方面。①现状:对职能部门主要是其他部门打分的方法主要考查员工职责遵守情况。②存在的问题:职能部门的考核指标多为岗位职责履行指标,缺乏重点;数据缺乏可搜集性;考核指标量化不够,打分的主观性强。③主要原因:缺乏一套与战略挂钩的适用的指标体系;缺乏规范的考核操作程序。
工资制度方面。①现状:职能人员的收入为月基本工资与年度奖金两部分构成,基本收入依据职务级别,奖金拿平均奖;最高和最低收入差距仅1倍多。②存在的问题:员工对工资问题的不满主要来自企业内部需要激励的重点员工,政策上没有得到倾斜;收入差距没有拉开;将职务级别混同于职位价值,不易沟通,内部缺乏公平性;奖金分配简单化,缺乏依据,起不到激励作用。③主要原因:缺乏职位评价系统;缺乏能力评价系统;缺乏将绩效与奖金有效挂钩的方法。
人才引进方面。①现状:公司重视人才引进,每年均招收一些应届毕业生;已开始通过多渠道引进和利用人才。②存在的问题:人才引进之后缺乏明确的员工职业发展计划,造成人才闲置等现象。③主要原因:缺乏人力资源管理的计划工作;缺乏对员工意见和态度的了解和调查;缺乏对员工自我发展期望和职业发展计划的调查和研究工作。
任用方面。①现状:公司已建立后备人员选拔制度。②存在的问题:原有干部年龄老化;新提拔的干部工作不适应、成长慢。③主要原因:缺乏明确的管理人员的岗位轮换和
晋升制度;缺乏对管理人员的培训体系。
面对咨询公司的诊断结果,A总公司的决策层陷入了沉思……
资料来源:http://www.zh09.com/(中华管理学习网).
案例分析思考题
1.结合案例,谈谈人力资源管理诊断的作用。
2.针对A总公司的情况,请给出有针对性的对策和建议。