人力资源管理诊断的主要内容
第三节 人力资源管理诊断的主要内容
一、组织体系诊断
组织体系诊断主要包括组织结构诊断、命令系统诊断、责任权限诊断、组织信息处理诊断、组织设计诊断等内容。组织体系诊断核心问题,见表11-2。
表11-2 组织体系诊断核心问题汇总

二、人力资源规划诊断
人力资源规划是预测未来的组织任务和环境对组织的要求以及为完成这些任务和满足这些要求而提供人员的过程,即根据组织发展目标,分析组织的人力资源现状,并结合人力资源供需特点,制订配合组织未来发展的人力资源招聘、更新、培训和发展计划。所以人力资源规划模块诊断涉及四个方面的主要内容,即人力资源现状分析、人力资源需求预测、人力资源供给分析、行动方案制订。人力资源规划诊断核心问题,见表11-3。
表11-3 人力资源规划诊断核心问题汇总

三、工作分析诊断
工作分析是人力资源管理的基础,其他人力资源管理职能都离不开工作分析。工作分析主要包括两个方面的工作:一是工作本身,即工作岗位的研究;二是人员特征,即任职资格的研究。工作分析诊断核心问题,见表11-4。
表11-4 工作分析诊断核心问题汇总

四、员工招聘诊断
员工招聘诊断主要包括招聘计划、招聘渠道、招聘方法、接纳方法、招聘工作评估等内容。员工招聘诊断核心问题,见表11-5。
表11-5 员工招聘诊断核心问题汇总

五、员工培训与开发的诊断
员工培训与开发的诊断主要包括培训制度、新进员工教育、员工再培训、培训效果评估等内容。员工培训与开发诊断核心问题,见表11-6。
表11-6 员工培训与开发诊断核心问题汇总

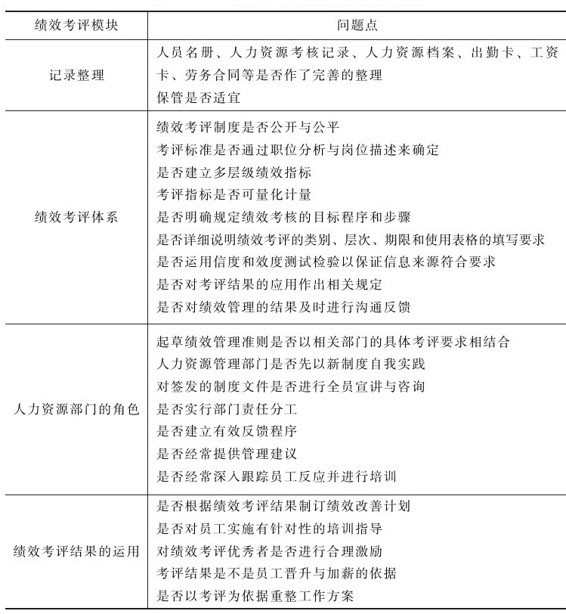
六、绩效考评诊断
绩效考评诊断的重点是考虑企业是否建立一套系统的绩效考核方案、考评的公正性和使用程度如何、所设计的考评标准与员工的期望及其实行能力的适应度如何、量化指标与定性指标是否激发员工的积极性等。具体的诊断项目主要包括记录整理、绩效考评体系、人力资源管理部门的角色、绩效考评结果的运用等内容。绩效考评诊断核心问题,见表11-7。
表11-7 绩效考评诊断核心问题汇总

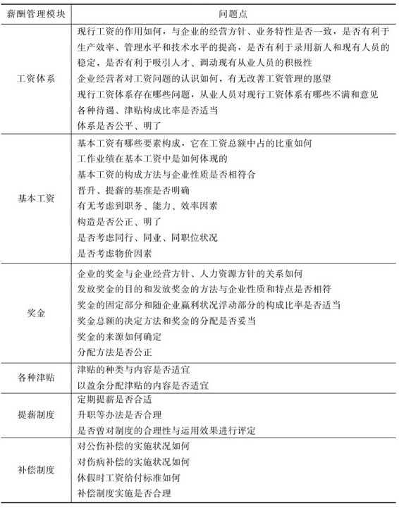
七、薪酬管理诊断
薪酬管理诊断主要包括工资体系、基本工资、奖金、各种津贴、提薪制度、补偿制度、退休金制度、员工福利等内容。薪酬管理诊断核心问题,见表11-8。
表11-8 薪酬管理诊断核心问题汇总

续表

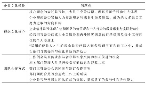
八、企业文化诊断
企业文化诊断主要包括领导者作风、文化构建形式、现实氛围状况、理念文化核心、团队合作方式等内容。企业文化诊断核心问题,见表11-9。
表11-9 企业文化诊断核心问题汇总

续表

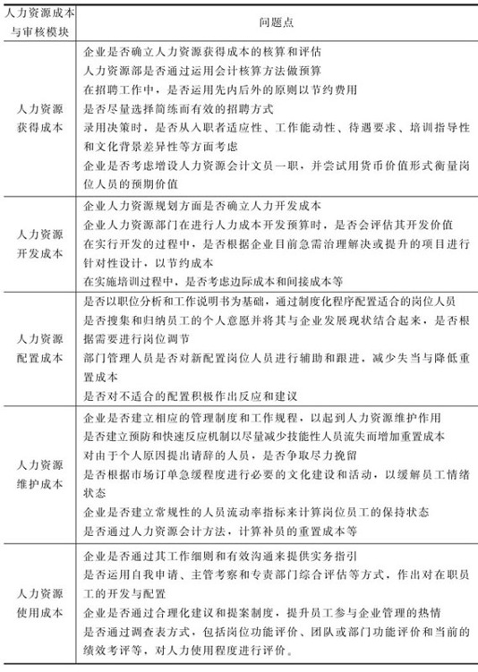
九、人力资源管理成本及审核诊断
人力资源成本与审核诊断着重于评价企业的人力资源活动成本与效益的经济核算情况。其诊断要点主要包括人力资源成本项目、人力资源成本投入、人力资源获得成本、人力资源开发成本、人力资源配置成本、人力资源维护成本、人力资源使用成本、人力资源报酬成本、人力资源成本管理等内容。人力资源成本与审核诊断的核心问题,见表11-10。
表11-10 人力资源成本与审核诊断核心问题汇总

续表

续表

十、人力资源管理其他模块诊断
为了使企业对人力资源管理现状进行全面诊断,在这里还需将其他管理模块中要考虑的问题进行汇总,见表11-11。
表11-11 人力资源管理其他模块诊断核心问题汇总
