三、单元教学设计

三、单元教学设计

本单元共设计1学时,课前应准备好一台3D打印机以及所有的打印机配件,一卷打印线材,在学生操作的电脑上安装好打印机软件,电脑上准备STL模型。准备一个未拆支撑的打印好的模型,课间给学生传阅查看。

授课过程中实际动手操作部分较多,在学生动手操作前,一定要强调安全注意事项,以免学生被烫伤或是使用工具时被划伤。

授课过程要求操作连续性较强,需要注意学生操作是否跟上,操作有困难的可以再次讲解。讲解理论部分结合实际模型,生动讲解,让学生容易理解也容易记住。

综合实践部分打印多色模型,可要求学生积极讨论如何进行打印多色模型,学生能够更全面地了解打印机的打印操作。

【教学安排】

本单元仅安排1学时,主要采取教师讲解并带领学生操作的方式进行授课,学生根据老师的指导一步一步完成操作。授课中应将大部分时间安排为学生动手操作,理论知识讲解应尽量简单明了。

【教学环境】

硬件:网络教室、电脑、3D打印机及配件、打印线材、投影仪。

软件:多媒体教室管理系统、多媒体辅助教学软件、3D打印机软件、STL模型。

【教学重点、难点】

1.教学重点

3D打印软件,3D打印机操作。

2.教学难点

3D打印软件参数讲解简单明了,打印机进丝操作较难,教授学生掌握进丝要领。

【教学过程】

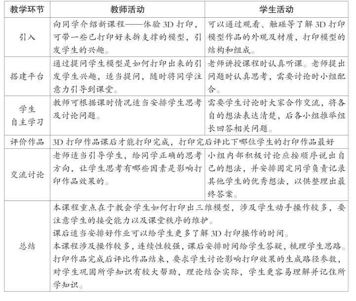
详见表4-2。

表4-2 第二单元教学过程