2.3.2 现行主要农业补贴政策的实施现状

2.3.2 现行主要农业补贴政策的实施现状

2004年以来,我国开始制定和实施粮食直接补贴、农资综合补贴、良种补贴、粮食最低收购价等一系列强农惠农政策,主要目标是促进粮食生产和农民收入增加。这使农业实现了全面支持和保护政策,形成了新时期农业补贴的制度框架。一方面,粮食直接补贴、农资综合补贴、良种补贴实施时间长、范围广、惠及面大且力度大(表2.2);另一方面,这三项直接补贴措施是现阶段农业补贴政策的重要组成部分。因此,本书只对粮食直接补贴、农资综合补贴和良种补贴这三大直接农业补贴的实施现状进行阐述和分析。

表2.2 2004—2015年四大农业直接补贴额(单位:亿元)

续表

1)粮食直接补贴

(1)补贴方式和资金兑付方式。

粮食直接补贴政策2002年开始在安徽省和吉林省进行试点,2004年在全国29个省(市、自治区)全面铺开,财政部发布的《实行对种粮农民直接补贴 调整粮食风险基金使用范围的实施意见》提出了粮食直接补贴资金按计税面积或计税常产、按粮食种植播种面积的补贴方式和具体操作方法,有些省份在补贴实践中采取按农民出售商品粮数量的方式进行补贴。因此,粮食直接补贴资金对农民发放核算的方式有三种类型。具体如下:

①按农民农业税计税田亩或计税常产为依据,确定每个农户享受的粮食直接补贴额。具体操作办法:以县(市)为单位,按该县(市)前三至五年国有粮食购销企业按保护价收购的农民余粮的平均数,确定各县(市)享受补贴的商品粮数量,如果补贴数量低于前三年平均粮食商品量的70%,应按不低于前三年平均粮食商品量的70%确定应享受补贴的粮食数量;以农业税计税土地面积或计税常产为基础,确定每个农户享受补贴的商品粮量,把全县(市)享受补贴的商品粮数量分解到一家一户;每斤商品粮的补贴标准按市场价低于受保护的目标价格的差价核定,全省统一;每个农户得到补贴额为核定的商品粮量乘以补贴标准。

由于在农业税收缴的过程中,各地对农户的计税田亩或计税常产进行了全面的测量和评估,并得到农户的普遍认可,因此这种方式的粮食直接补贴执行成本相对较小,操作十分简便。然而,把计税田亩或计税常产作为粮食直接补贴的依据,粮食直接补贴成了对耕地的补贴,成为一种变相的福利,难以实现对种粮农民的支持,在结构调整中不利于稳定粮源。这种补贴方式补贴数量是以农业税计税面积或计税常产为依据,只与农民计税面积或计税常产挂钩,而不与农民当期的生产类型、要素投入、粮食产量及粮食生产行为相关,农民无论是否积极从事粮食生产都可以拿到应得的补贴额,是一种脱钩的收入支持政策,具有普惠性。

②以农民实际粮食作物播种面积为依据,确定每个农户享受的粮食直接补贴额。具体操作办法:以县(市)为单位,按该县(市)前三至五年国有粮食购销企业以保护价收购的农民余粮的平均数,确定各县(市)享受补贴的商品粮数量;以粮食种植面积为基础,确定每个农户享受补贴的商品粮量,把全县(市)享受补贴的商品粮数量分解到一家一户;每斤商品粮的补贴标准按市场价低于受保护的目标价格的差价核定,全省统一;每个农户得到补贴额为核定的商品粮量乘以补贴标准。粮食种植面积核定的方法有两种,一种是为了减轻核实实际种粮面积的工作量和难度,采取在计税面积基础上,剔除半年内不能恢复粮食生产的经济作物和养殖面积(如桑、茶、果树、鱼塘等)的方法;另一种是为了减少因粮食复种带来的核实面积的工作量和难度,可采取只核查现在实行保护价的粮食品种的种植面积。

按照农民实际粮食作物播种面积进行补贴,使粮食直补数额与粮食作物播种面积挂钩,种多少补多少,属于一种与生产挂钩的补贴方式,能强化农民的种粮意愿,诱发农民增加粮食的种植面积。这种补贴方式在理论上是相对理想的补贴方式,但涉及对农民实际播种面积的测算、核算和登记,操作上难度较大,执行成本较高,同时透明度较差,容易出现虚报情况。

③以农民出售商品粮数量为依据,确定每个农民享受的粮食直接补贴额。具体操作办法:将粮食风险基金总额除以近三年来保护价收购粮食的总量,得出每单位商品粮应补贴数额,再按照各农户本年度出售商品粮总量给予补贴。农民将粮食交给国有粮食部门或经批准入市的民营企业,凭收购凭证和合同订单到乡财政所领取补贴。

按种粮农民向国有粮食购销企业出售粮食数量进行补贴,意味着农户粮食销售价格提高,是一种变相的价格补贴政策,可以很好地调动种粮农户进行粮食生产的积极性,对增加粮食产出和提高农民务农收入都具有一定的积极作用。

粮食直补资金兑付在初期主要采取三种方式:第一种是采取直接发放现金的方式;第二种是采取给种粮农民发信用社等金融机构的储蓄存折或支款凭证的方式;第三种是采取抵扣当年农业税的方式。后期逐步向实行“一卡通”或“一折通”的方式过渡,向农户发放储蓄存折或储蓄卡,形成较为规范的补贴发放渠道。

(2)补贴资金来源及分配。

粮食直接补贴资金来源于以前的粮食风险基金,主要由中央和地方共同承担。粮食风险基金始于1994年,是国家为保护种粮农民、稳定粮食市场、确保国家粮食安全设立的专项调控基金,粮食风险基金按照中央政府和地方政府1∶1.5承担,缺口部分按照1∶1分担。2004年财政部发布的《实行对种粮农民直接补贴 调整粮食风险基金使用范围的实施意见》提出,中央政府从风险基金中安排100亿元用于对种粮农民直接补贴,13个粮食主产省、自治区用于直接补贴的资金,应为本省、自治区粮食风险基金总规模的40%,以后年度逐年增加,经过三年时间,达到现有粮食风险基金规模一半的水平。2005年财政部发布的《关于进一步完善对种粮农民直接补贴政策的意见》提出,坚持粮食直补向产粮大县、产粮大户倾斜,省级政府依据当地粮食生产的实际情况,对种粮农民给予直接补贴。2007年中央一号文件规定各地粮食直接补贴资金要达到当地粮食风险基金规模50%以上的目标。

(3)补贴力度和对象。

2004年,除13个粮食主产省(区)对农民进行粮食直补外,还有16个非主产省也对省内产粮大县的农民实施了粮食直补,全国29个省(市、区)安排直接补贴116亿元,有6亿农民直接得到了补贴的实惠;2005年全国粮食直接补贴资金增加到135亿元,有些地方补贴标准稍微有些提高;2006年全国粮食直接补贴资金达到142亿元,比2005年增加了7亿元,扩大到31个省(市、区),实现水稻、小麦全覆盖;2007年全国粮食直接补贴资金相较于2006年增加了9亿元,增长到151亿元;从2007年开始至2014年全国粮食直接补贴资金保持为151亿元(表2.2)。粮食直接补贴对象是全国种粮农民,补贴向粮食主产区倾斜,只对真正从事粮食生产的农民和耕地进行直接补贴。部分省区执行粮食直接补贴政策时实行普惠制,有少数省市是根据农户种植粮食面积的规模,向种粮大户倾斜。

2)农资综合补贴

(1)补贴方式和资金兑付方式。

2006年《财政部关于对种粮农民柴油、化肥等农业生产资料增支实行综合直补的通知》提出,已实行粮食直接补贴的省份,要充分利用现有直接补贴渠道,原则上以现行直接补贴面积为基础,核定对农户的补贴标准。尚未实行粮食直接补贴的省份,原则上应结合本省实际情况,尽快建立直接补贴制度。其补贴方式跟粮食直接补贴类似,即以计税面积和计税常产为依据,确定每个农民获得的补贴数量;以农户实际粮食种植面积为依据,确定每个农民获得的补贴数量。2009年发布的《关于进一步完善农资综合补贴动态 调整机制的实施意见》指出,应进一步完善补贴方式,有条件的省份应积极探索按实际粮食作物播种面积补贴等方式,使补贴与粮食生产直接挂钩。积极探索支持种粮大户的补贴制度,促进土地适度规模经营。各地区在执行时主要是采用按照实际粮食作物播种面积进行补贴的模式,很多都是按照粮食直补面积进行补贴的。农资综合直接补贴采用的是一次发放、直接补贴粮农的方式进行补贴。对种粮农民兑付农资综合补贴资金,全部实行“一折通”或“一卡通”形式,通过储蓄存折(或卡)将资金一次性发放到种粮农民手中。2008年为降低成本、提高效率、方便农民领取,将农资综合直接补贴资金和对种粮农民补贴资金合并发放,采用“一卡通”或“一折通”的形式,一次性全部直接兑付给农户。

(2)补贴资金来源及分配。

农资综合补贴资金由中央财政预算安排,纳入粮食风险基金,实行专户管理。在资金分配上,2007年财政部发布的《关于做好2007年对种粮农民农资综合直接补贴工作的通知》指出,农资综合补贴资金在坚持向粮食主产区倾斜的同时,进一步向粮食增产快、商品量大、优质稻谷产量多的地区倾斜,继续坚持按因素法测算分配资金,资金分配直接与近三年来各地的平均粮食产量、商品量和优质稻生产等因素挂钩,并适当缩小地区间差距;对现有亩均补贴标准和补贴强度系数过低的地区,在新增资金分配上适当倾斜。2009年财政部发布的《关于进一步完善农资综合补贴动态调整机制的实施意见的通知》也提出相同的资金分配原则。

(3)补贴力度和对象。

农资综合补贴政策从2006年开始执行,当年共安排农资综合直接补贴120亿元;2007年,中央财政对种粮农民的农资综合直接补贴资金规模达到276亿元,比上年增长130%;2008年,农资综合补贴金额为716亿元,是去年的2倍多;2009年和2010年农资综合补贴金额维持为716亿元;2010年以后农资综合补贴力度逐年加强,但2013年后农资补贴资金有略微下降(表2.2)。补贴对象与粮食直接补贴政策对象类似,是惠普制,具有普遍性。

3)良种补贴

(1)补贴方式和资金兑付方式。

根据不同的地区和作物的特点,良种补贴采取现金直接补贴、招标补种等补贴方式,初步形成一套相对规范的资金发放方法。随着时间的推移,良种补贴方式不断完善。2004年发布的《农作物良种推广项目资金管理暂行办法》和《水稻良种推广补贴资金管理暂行办法》分别指出,水稻良种补贴资金实行现金直接补贴方式,按实际种植面积直接发放给种植良种水稻的农民,有市场需求的除水稻以外的粮食种子由省级农业部门和财政部门统一组织公开招标确定供种单位,然后由供种单位按照招标品种和价格,根据实际粮食种植面积向农民提供优良品种,通过供种单位对种植农作物良种的农民进行补贴。2009年财政部发布的《中央财政农作物良种补贴资金管理办法》指出,良种补贴资金采取现金直接补贴或售价折扣补贴方式。水稻、玉米、油菜采用现金直接补贴方式,具体发放形式由各省按照简单、便民的原则自行确定;小麦、大豆、棉花采用现金直接补贴或差价购种补贴方式。采用差价购种补贴的,由省级农业、财政等部门组织良种的统一招标,中标单位实行统一供种,供种单位登记销售清册,购种农民签字确认。根据不同的良种补贴方式,良种补贴资金兑付采用不同的方式。采用现金直接补贴方式进行良种补贴的,由乡镇财政所直接向良种种植农民兑付补贴资金,有条件的地方,可通过“一卡通”“一折通”等形式直接发放给农民;采取售价折扣补贴方式的,由省级财政、农业部门组织招标采购良种,中标单位实行统一供种,良种补贴实行售价折扣,购种农民按折扣价付款,供种单位登记销售折扣清册,购种农民签字确认。

(2)补贴品种和补贴范围。

2002年,国家最先开始选取黑龙江、辽宁、吉林、内蒙古为示范区,对大豆良种进行补贴。2003年,国家继续实施高油大豆良种推广补贴项目,同时开始在河北、河南、江苏、安徽和黑龙江6省实施小麦良种补贴。2004年,国家进一步加大对良种补贴的投入力度,补贴良种作物品种范围扩大到大豆、小麦、玉米和水稻四大粮食作物,涉及28个省份。2005年,国家继续实施良种推广补贴项目,进一步支持粮食主产区农民种植优质专用粮食品种,提高种粮效益。良种推广补贴项目重点安排在13个粮食主产省,兼顾非粮食主产省的粮食主产区域。2006年,补贴力度继续加大,补贴范围也扩大到包括13个粮食主产区在内的全国17个省区。2007年,启动实施了棉花和油菜良种补贴项目。2008年,国务院决定对全国4.4亿亩水稻全部实施补贴,同时提高晚稻补贴标准,按照实际种植面积进行补贴。2009年,水稻、小麦、玉米、棉花在全国实行良种补贴全覆盖,大豆在辽宁、吉林、黑龙江、内蒙古实行良种补贴全覆盖。2010年,加大良种补贴规模,扩大马铃薯补贴范围,启动青稞良种补贴,实施花生良种补贴试点。此后,水稻、小麦、玉米、棉花、大豆、油菜、青稞、花生、马铃薯等农作物良种补贴范围不断扩大。

(3)资金来源和补贴力度。

良种补贴资金主要来源于中央农业财政的专项补贴资金,粮食作物良种补贴资金的使用遵循政策公开、农民受益、合同管理、专款专用的原则。2004年,全国28个省份实施良种补贴,补贴资金达到28.5亿元;2005年,中央进一步加大良种补贴投入力度,拿出补贴资金38.7亿元;2006年,良种补贴范围继续扩大,补贴资金达到41.5亿元;2007年,良种补贴资金规模为66.6亿元,比2006年增加了25.1亿元;2008年,中央财政安排的良种补贴资金达到120.7亿元,约是前一年的1倍;2009年,中央财政进一步加大农作物良种补贴力度,补贴金额达到198.5亿元,比2008年投入的良种补贴资金增长了30%以上;2009—2013年,良种补贴投入力度逐年加大;2014—2015年,良种补贴资金规模有略微下降(表2.2)。

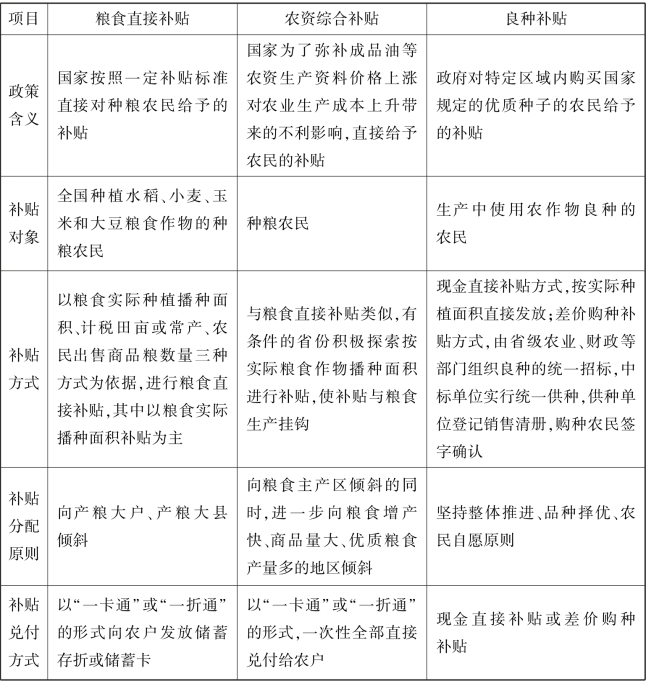
为了更好地认识粮食直接补贴、农资综合补贴、良种补贴政策,现将这三种主要农业补贴政策进行总结、比较。其结果如表2.3所示。

表2.3 三大农业补贴政策的总结与比较