四、相关表格

四、相关表格

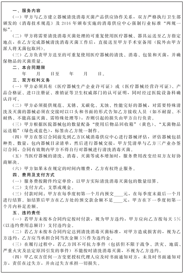
(一)×××县区域消毒供应中心重复使用医疗器械清洗消毒灭菌委托协议

×××县区域消毒供应中心重复使用医疗器械清洗消毒灭菌委托协议具体内容见表5-5。

表5-5 ×××县区域消毒供应中心重复使用医疗器械清洗消毒灭菌委托协议

续表5-5

续表5-5

(二)×××县区域消毒供应中心可重复使用器械委托外消前器械评估表

×××县区域消毒供应中心可重复使用器械委托外消前器械评估表具体内容见表5-6。

表5-6 ×××县区域消毒供应中心可重复使用器械委托外消前器械评估表

(三)×××县区域消毒供应中心使用后物品回收记录表

×××县区域消毒供应中心使用后物品回收记录表的具体内容见表5-7。

表5-7 ×××县区域消毒供应中心使用后物品回收记录表

注:(1)备注栏用于回收时的特殊情况说明,如预处理差、存在差件情况。

(四)×××县区域消毒供应中心无菌物品发放记录表

×××县区域消毒供应中心无菌物品发放记录表的具体内容见表5-8。

表5-8 ×××县区域消毒供应中心无菌物品发放记录表

(五)×××县区域消毒供应中心服务质量反馈记录表

×××县区域消毒供应中心服务质量反馈记录表的具体内容见表5-9。

表5-9 ×××县区域消毒供应中心服务质量反馈记录表

(邓小华、高建寒、李晓凤)