田径课程思政开展的优化与实践路径

三、田径课程思政开展的优化与实践路径

(一)学校党委加强课程思政建设顶层设计

为了更好地推进田径课程思政建设,学校应健全顶层设计与统筹规划,结合田径专业学生身心特点、社会需要以及学校立德树人教育任务来制订田径专修人才培养方案,用以指导教学计划,更新教学大纲,在制度层面保障课程思政建设。同时,应结合田径运动特点,充分挖掘田径运动精神,充实教学大纲的具体内容。

(1)在教学目标中应明确田径立德树人的育人理念,在知识传授中强调价值引领的作用。坚定学生理想信念,以爱党、爱国、爱社会主义、爱人民、爱集体为主线,围绕政治认同、家国情怀、文化素养、宪法法治意识、道德修养等重点优化课程思政内容供给,系统进行中国特色社会主义和中国梦教育、社会主义核心价值观教育、法治教育、劳动教育、心理健康教育、中华优秀传统文化教育。另外,教学目标的设置应强调高标准,要从应用、记忆的低标准认知转化为注重分析、评价与创造的高标准认知。通过参考各体育院校田径教学大纲及课程教学目标,将教学目标设置与毕业考核要求相结合。

(2)教材是教师实践课程思政理念的基础工具,教材能在一定程度上影响教学效果。对于体育院校来说,相同的课程应选用统一的教材,以利于教材的及时更替。同时,应使思政元素贯穿教材的每个章节,以便于教师梳理教学内容,选择恰当渗透点。注重对学生爱国主义和传统文化的教育,培养学生不畏强手、奋勇争先的信念,激发学生提升全民族身体素质的责任感。

(3)打造“金课”。体育院校应结合本校具体实际打造田径特点课、示范课。例如,以“我的奥运”为主题的全网主题活动:北京体育大学开展奥运思政课———弘扬时代女排精神,加快体育强国建设;上海体育学院开展奥运思政课———中国百年奥运奋进之路;等等。各体育院校也可结合本院校田径课程发展需要开展类似的课程思政主题活动,增加田径运动精神传承的多样性。

(二)设置田径课程思政元素融入标准

教学进度是教师每学期进行教学的依据。第一,教学进度是根据教学大纲的规定撰写的,因此学校要不断充实教学大纲的内容,为教学进度的编写提供指导。第二,高校要对田径教学进度的编写提出硬性要求,保证在教学进度中充分融入思政元素。第三,田径教研室定期开展思政理论培训、座谈会,提高教师思政能力。第四,出台相关奖励政策,对田径课程思政实践中表现优异的教师进行表彰。例如,教学内容为学习跨栏跑一般知识、学习摆动腿攻栏技术,课程思政育人目标为传递跨栏背后的精神内涵、体悟我国优秀跨栏跑运动员精神,教学方法为使用讲授法、直观法、讨论法以及多媒体授课,课程思政预期目标为提升对跨栏跑运动的兴趣、展现出敢于拼搏、勇于克服困难的精神品质,通过对本阶段学习后学生态度、身心的变化进行评估,反馈课程思政效果。

通过课程思政元素融入标准的设置,可以确定教学内容与育人目标之间的联系,如本阶段的课程希望给学生带来什么改变。这样既涵盖了学习重点,又突出了思政育人目标。课程思政的常态化还可以使教师形成独特的教学风格,避免教学组织形式的单一化。对每节田径课所达到的目标进行汇总,进行实时效果反馈,对学生心态、身心变化及行为表现可采用学生互评+教师点评的形式进行评估。

(三)促进教学原则与课程思政相辅相成

教学原则是教师进行教学必须遵循的要求和规律。首先,教学原则应具备科学性。以马克思主义为指导,结合田径课程具体实际对学生进行思政教育,挖掘教材的思想性,帮助学生树立科学的“三观”。其次,教学原则应具备启发性。在田径课堂教学中,教师应对运动项目所蕴含的思政资源进行挖掘,激发学生学习主体性,引导学生积极思考与探究项目潜在特点,学会主动分析,树立求真意识和人文情怀。再次,教学原则应具备时代性。与时俱进,开拓创新,不断贴合教育实际与社会需要。最后,教学原则应具备系统性。循序渐进,给学生留有消化吸收知识的空间,并引导学生更深层次地去理解、把握问题的本质,把“健康第一”“终身体育”的体育思想积极地传达给学生,使学生自己担负起传承体育文化的责任。

(四)使教学方法、手段与课程思政同向

教学方法与手段应与时俱进,不断创新。田径课程教学中,可以运用的教学方法较多,主要分为技术教学方法和理论教学方法。技术教学方法主要包括分解求整教学法、假想求真教学法、完整教学法、直观教学法、化难求易教学法、纠正错误教学法等。理论教学方法主要包括语言教学法、反馈教学法等。除此之外,还有很多训练方法,如比赛训练法、间歇训练法、游戏训练法等。以比赛训练法为例,这是通过近似模拟真实比赛场景,按照竞赛规则,以提高训练质量为目的的训练方法。在教学实践中,教师要讲求语言的艺术性,激发学生的比赛热情,制定比赛完成目标。在田径课中用比赛训练法可以教育学生奋勇争先、顽强拼搏、遵守规则、超越自我、积极乐观。

教师在教学中切勿照本宣科、生搬硬套,要重视教学方法的串联,重视价值引领,让学生主动了解理论课或技术课项目背后的应有之义。教学手段应注重激发学生的运动热情和学习的积极性,让学生感受田径的乐趣。教师要努力提高自身上限,提升对育人资源的鉴别能力和敏锐嗅觉。

(五)持续提高教师思政能力,完善讲稿和教案中的思政融入

讲稿和教案都是为教师课堂教学服务的,其中教师思政能力起着至关重要的作用。高校要提升教师思政素养和思政教学能力,多给教师提供“补课”机会;加强教师之间的沟通与交流,鼓励教师向各院校、各专业优秀教师学习,为田径讲稿与教案提供思路;教研室加强对教师讲稿与教案的审核,对讲稿和教案中未融入思政元素的教师进行批评和集中指导;对讲稿和教案融入思政内容做出具体要求,教师可根据自身教学特点弹性变动。

整个教学过程由浅入深,将课程思政贯穿整个田径课程的方方面面。教学中教师要注重发挥主导作用,积极对学生进行引导。以在田径课程挺身式跳远技术中融入课程思政元素的教学为例,通过科学设计教学内容,可以使课程思政理念贯穿课堂教学的始终,使学生了解与传承中华体育精神。具体操作如下:

(1)准备部分,当值体育委员集合整队报告人数,通过轮值制度使学生体悟班干部带头、爱岗敬业、主动奉献精神;通过师生问好、检查着装培养学生尊敬师长、遵守规矩的意识;通过集体热身,保持队形引导学生树立集体主义精神和纪律性。

(2)基本教学部分,教师进行示范讲解,引导学生集中注意力,找出关键点;学生在练习中相互交流、相互协调,增强集体主义意识;通过不断的练习培养学生时空感,教师对学生动作进行评价,对技术掌握较好的学生及时给予表扬,帮助学生树立自信,对违反上课纪律开小差的学生进行批评指正,树立课堂权威与规矩意识。在跨越障碍练习中,培养学生自我挑战、拼搏竞争的精神;在游戏教学中,培养学生遵守规则、团结协作、奋勇争先的精神;在比赛练习中,培养学生树立正确胜负观、不畏强手。

(3)结束部分,对本节课教学内容与教学任务进行回顾与总结,引导学生集中注意力;鼓励动作技术掌握程度高的学生进行示范,教育学生敢于挑战、积极进取;强调放松活动的重要性,帮助学生树立健康第一的理念;教师以身作则回收器材,教育学生维护场地重要性,培养学生无私奉献的精神、服务意识与自觉保护公共财产的精神;让学生谈心得体会既可以回顾学习重点,又可以培养学生独立思考的能力。

(六)促进思政内容融入田径教学内容

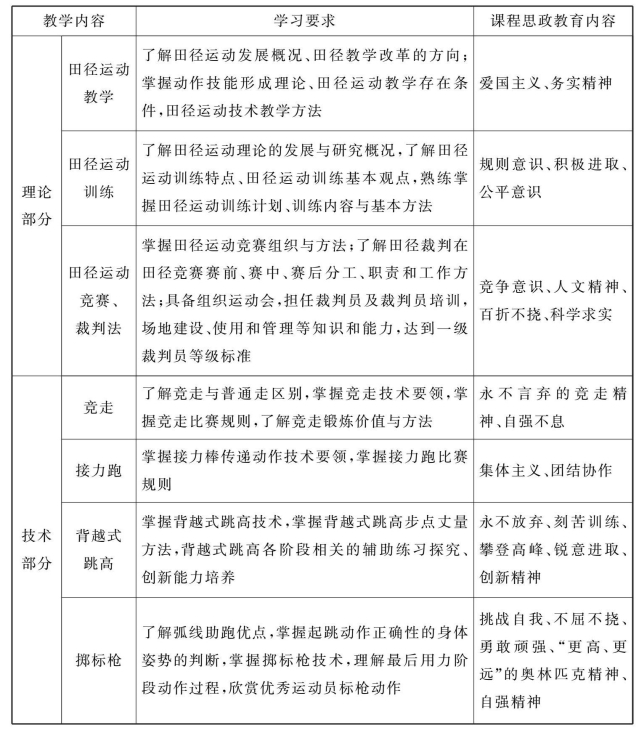
田径教学内容本身就具备政治导向、爱国主义、道德教育等中华体育精神内容。田径教学内容由理论教学、技术教学、技能教学三部分组成,通过将思政理念与教学内容各部分匹配,进行田径教学内容课程思政融入安排(表5-1)。

表5-1 田径教学内容的课程思政融入

(续表)

(七)完善成绩考核和评估体系

完善成绩考核中对思政内容的评分要求,将学生思想品德修养的提高和创新能力的进步纳入考核内容;完善评估主体,让学生互评和学生自评成为评估的重要内容,使评估体系更加全面;完善评估方式,使问卷调查、行为观察和访谈法齐头并进、相辅相成;完善评价内容,在评估目标中积极融入思政元素。

学校应拓展教师了解课程思政的渠道,比如:①跨专业、跨校组建专家教研团,合力探讨通过田径课程开展思政教育、理想信念教育、道德品质教育的优化策略及方案;②定期开展课程思政成果研讨会或思政教育培训,加强教师间思政资源流通与交流;③让学生参与到课程思政建设中来,主动探求、传播课程思政的理念;④分学期对教师课程思政效果进行考核,包含学生评价、教师自评与教师互评,对课程思政成绩突出、效果显著的教师进行表彰等。