社会百态与时局描写

二、社会百态与时局描写

社会写实歌曲多描写时局、景气、描述行业与人际关系等面相,例如:《汝不识我我不识汝》写酒后男性慨叹昔日光景;《算命先生》讽刺迷信及古老算命先生之陋俗对话,强烈表达在新文化运动下庶民新思维;《失业兄弟》呈现放“无薪假”之男叹景气不好;《月给日》为景气不好还是要谈恋爱之男女合唱情歌;《珈啡!珈啡!》对于具少许“情色”意涵之珈啡店情景描述;《夜半的大稻埕》以台北大稻埕为背景叙都市景观;《观月花鼓》描写中秋月圆之热闹情景;《农村曲》描述辛苦农民心声;饮酒歌《无醉不归》以男性开怀畅饮之人际关系诉求。

光复后著名之社会写实歌曲除《望你早归》,尚有《补破网》、《烧肉粽》与《杯底不可饲金鱼》等。《补破网》于228事件来年的1948年,由李临秋与王云峰创作,在本论文第三章第二节中曾述及,此曲之歌词文本隐藏两层意义,一有作词者李临秋自己的爱情故事,二来也以隐喻方式写社会经历动乱后百废待举的心情表露;他用心良苦地借着歌曲,以一张“破网”形容当时台湾各行各业的萧条,正需大家一针一线地补缝。

《杯底不可饲金鱼》亦有异曲同工之妙,1949年随着国民政府迁台,约有五十万户大陆各省军民迁移至宝岛;一时间,于明清时期移民汉人繁衍下来的所谓“台湾人”与“外省人”,加上原居住于高山与丘陵的高山原住民及平埔族,在宝岛上汇聚了不同族群,深感省籍隔阂之痛的吕泉生,以此歌曲文本中之“好汉剖腹来相见”、“朋友弟兄无议论”来和全岛上的朋友互勉:以这样的心胸与情怀来爱美丽的宝岛,台湾的建设才有希望。

《烧肉粽》与《收酒矸》写出国民政府迁台后的社会,失业率偏高,由叫卖肉粽者叹:“对象一天一天贵,家里头嘴一大堆……”以及“为着生活不敢懒,每日出去收酒矸……”写实当时刚面临旧台币肆万元换新台币一元的年代,升斗百姓为生活的怨嗟与愿望,类似的歌曲一路传唱,陪着台湾同胞度过艰辛苦难的岁月。

1950年代以后,由于台湾正处于由农村社会转型至工业社会中,描写各行各业的歌曲逐渐唱开起来,《卖豆乳》、《打拳头卖膏药》、《流浪的拳头师》、《哗玲珑卖什细》、《怀念美丽的故乡》写沿街叫卖走唱讨生活之心声;《胡涂半桶师》、《胡涂裁缝师》、《胡涂总铺师》各描写男性找工作、作裁缝师、职业厨师之难易。尔后,女性开始走出家庭成为职业妇女,《飞快小姐》写“车掌小姐”(客运车服务员),《奖券小姐》、《卖菜姑娘》、《杂货姑娘》等为当年代女性服务社会基层之写照。受到社会变迁影响,男性离乡出外打拼的情形日增,也有勉励男儿志在四方之《一枝草一点露》、《黄昏的海边》、《阮若打开心内的门窗》等。

以传统闽南歌仔改编的《安童歌买菜》写出当年平民生活,《老人茶店》写老人家喝茶情景,《台北小曲》介绍台北生活等。此外,也有愈来愈多的歌曲描写美丽宝岛的景色,如:《宝岛四季谣》、《宝岛曼波》、《淡水暮色》、《蓬莱仙境》等。同时,当年代也不乏十里洋场酒色之作,如:徘徊酒店门口之《酒店门前》、酒场故事之《男性的复仇》与《女性的复仇》……随着歌曲的传唱,不仅唱出升斗百姓心声,其歌词文本亦见证了台湾社会的变迁。

综上回顾台湾闽南语流行歌曲内容及文本,其发靱因着为电影写宣传歌之便,而开启了创作、发行唱片等风潮。这些歌曲的歌词内容主要在叙述电影剧情,自然也频添大陆在1920—1930年代社会关系变化的种种素材。

日据时期的词曲作家根据大陆输台电影写下流行歌,亦围绕在其所阐释之维护传统道德的思想主轴,在社会风气正趋向开放的宝岛来说,这类歌曲亦受到欢迎。歌曲一经传唱,不仅传播了电影所欲表达的理念或流行歌之歌词与旋律,其实也宣扬了欲改变传统封建思潮的观点。其情形在接下来所创作的流行歌词中处处可见,流行歌以男女情爱为主要阐释的主题,尤其在男女公开交往方面,已从传统保守风气进入自由开放的阶段;而女性地位的提高,仍待努力,有关贫女卖身的故事也出现在多首歌曲中。总之,过去不敢公开谈论的男女情感抒发与自由恋爱等观点,不断出现在流行歌里。

由流行歌曲的文本内容相对应当时社会两性关系的改变,确实能感受出台湾人民希望挣脱两性不平等地位之桎梏,并充满着对于争取婚姻自由的期待,同时也呈现出另一方力保维护传统美德的殷求。

词曲作家除擅以情入歌之余,从歌词文本亦能针对当代社会之发展情况窥知一二,从日据时期及光复后至1970年代之闽南语歌曲中,流传唱出当时之心声,亦让后人了解当时的社会曾经历百业萧条、生活不易的窘境,亦发理解随着社会变迁,底层各行业人士为饱三餐而奔波的景象,以及从其中的写景歌曲让宝岛美景再度萦绕于传唱者之脑海中。

自然产生的民歌或经由词曲作家所创作的流行歌,其歌词文本是见证时代与社会发展的产物,不论是因应电影而作以宣扬与引领社会思潮,或者是反映时代走过的足迹,在日据时期及光复后所传唱的闽南语流行歌里得到了印证。

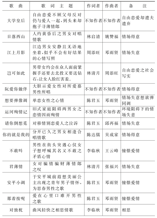
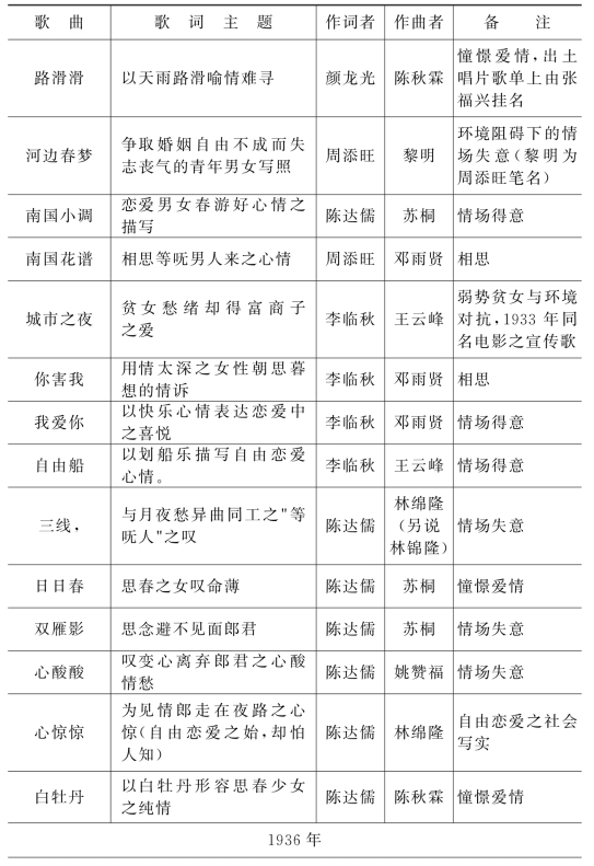
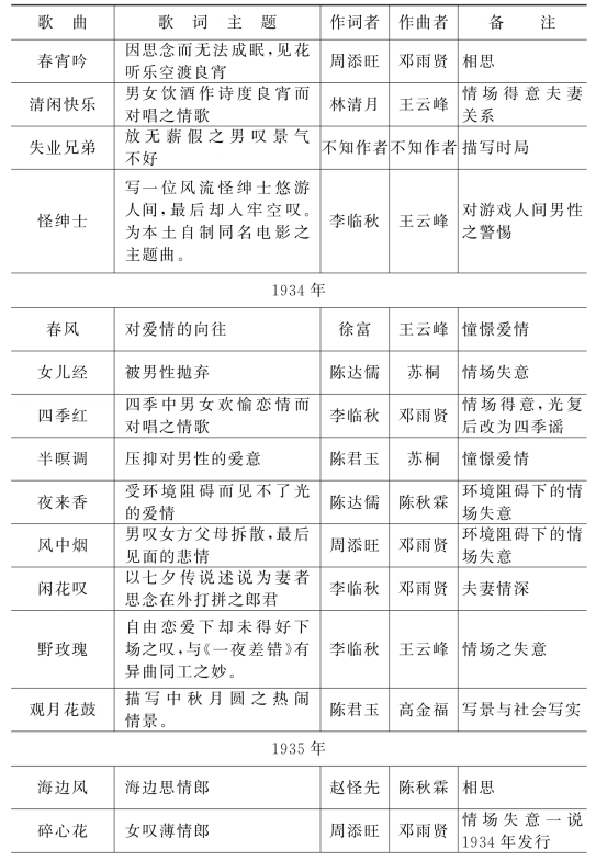
表4-1 日据时期流行歌文本解析表

续表

续表

续表

续表

续表

续表

续表

续表

续表

续表

(本研究整理)

表4-2 光复后流行歌文本解析表(1945—1970)

续表

续表

续表

续表

续表

续表

(本研究整理)

【注释】

[1]周策纵原著,杨默夫编译:《五四运动史》,台北:龙田出版社,1980年,第394页。

[2]程季华主编:《中国电影发展史》,北京:中国电影出版社,1980年,第152页;朱剑、汪朝光编著:《民国影坛》,南京:江苏古籍出版社,1997年,第111页。

[3]朱剑、汪朝光编著:《民国影坛》,南京:江苏古籍出版社,1997年,第149页。

[4]程季华主编:《中国电影发展史》,北京:中国电影出版社,1980年,第178页。

[5]吕今吾:《女子在社会上应处的地位》,《台湾民报》第1卷第8期,1923年10月15日;若霞:《女子在社会上的注意》,《台湾民报》第1卷第8期,1923年10月15日;醒民:《贞操的新观念》,《台湾民报》第2卷第1期,1924年1月1日;评论,《男女平等》、《台湾民报》第2卷第1期,1924年1月1日;评论,《男女社交问题》,《台湾民报》第2卷第1期,1924年1月1日;渭水:《生女为娼妓生男为嫖客》,《台湾民报》第2卷第2期,1924年2月11日;施文杞:《台娘悲史》,《台湾民报》第2卷第2期,1924年2月11日;心珠:《男女为什么不许同座》,《台湾民报》第2卷第6期,1924年4月11日;连光风:《对于婚姻的我见》,《台湾民报》第2卷第9期,1924年6月1日;锡舟:《社会进化和妇人的地位》,《台湾民报》第2卷第10期,1924年2月11日;锡舟:《妇人的自觉》,《台湾民报》第2卷第11期,1924年6月21日;王芳淑:《今后妇人地位的改进》,《台湾民报》第2卷第11期,1924年6月21日;帆足理一郎:《自由恋爱和运命恋爱》,《台湾民报》第2卷第12期,1924年7月1日;文杞:《现代女性观》,《台湾民报》第2卷第19期,1924年10月1日;连温卿:《妇人的地位和社会的关系》,《台湾民报》第67号,1925年8月26日;评论,《对于台北职业妇人的刍议》,《台湾民报》第75号,1925年10月25日;张我军,《至上最高道德——恋爱》,《台湾民报》第75号,1925年10月25日;蔡孝干:《从恋爱到结婚》,《台湾民报》第88号,1926年1月17日起至第94期1-28;评论,《台湾的妇人运动》,《台湾民报》135,1926年12月12日;王鹃:《妇女运动的促进与妇女部的设立》,《台湾民报》138,1927年1月2日;评论,《台湾人的失业问题》,《台湾民报》199,1928年3月11日;蔡敦曜:《台湾的妇女解放问题》,《台湾民报》219,1928年7月29日。

[6]铁嘴仙:《自由恋爱》,《三六九小报》,台北:成文出版复刻版,1930年10月26日第15号;蔡升平,《恋爱从事中的狂程》,《三六九小报》,1930年11月6日第18号起连载;陶醉编:《爱之讲座》,《三六九小报》,1930年11月19日第22号;冷红生辑:《各国接吻小史》,《三六九小报》,1931年2月13日第46号;赘仙:《爱》,《三六九小报》,1931年2月16日第47号;坤五:《现代长篇——大陆英雌》,《三六九小报》,1931年2月19日第48号起连载;倩影:《说情》,《三六九小报》,1931年5月13日第73号;铅泪:《社会悲情——姊》,《三六九小报》,1931年5月16日第74号起连载;绍贤生:《鸳鸯小语》,《三六九小报》,1931年6月9日第81号;西禾:《讽世小说——宛春女士》,《三六九小报》,1931年7月23日第94号起连载;兰谷:《一个年少的寡妇》,《三六九小报》,1931年8月29日第150号起连载;兰谷:《恋爱的背景》,《三六九小报》,1932年9月16日第217号起连载;恤:《悲情短篇——临嫁之夕》,《三六九小报》,1933年2月13日第261号。

[7]片山哲:《1932年妇人运动展望》,《台湾日日新报》,台北:五南书局复刻版,1932年1月7日(昭和7年);生活合理化妇人文化大讲演会活动广告:家庭教育的刷新、生活合理化的母性爱、贤妻良母主义与近代妇女、1932年的妇女运动等演讲主题,《台湾日日新报》1932年1月12日。

[8]朱剑、汪朝光编著:《民国影坛》,南京:江苏古籍出版社,1997年,第61~62页。

[9]永乐座巴里影片公司广告:“新到高级中国影片招租”,上海联华影业公司特作品《恋爱与义务》、《恒娘》、《桃花泣血记》;上海明星影片公司特作品《离婚》,《台湾新民报》1932年1月30日。

[10]程季华主编:《中国电影发展史》,北京:中国电影出版社,1980年。

[11]黑白默片时代,于戏院上映电影之同时,在幕旁叙述剧情之解说员。

[12]庄永明、孙德铭:《台湾歌谣乡土情》,台北:孙德铭(个人),1999年,第138~140页。

[13]庄永明:《台湾歌谣追想曲》,台北:前卫出版社,2006年,第53~55页;郑恒隆、郑丽娟:《台湾歌谣脸谱》,台北:玉山社出版社,2002年,第55页。

[14]黄信彰:《传唱台湾心声——日据时期的台语流行歌》,台北:台北市政府文化局,2009年,第104页。

[15]程季华主编:《中国电影发展史》,北京:中国电影出版社,1980年,第207页。另称《倡门贤母》,见“中国电影网”,http://lib.chinafilm.com/film/2009093/film_09_1099.html。

[16]过去,研究闽南语流行歌的文史专家均以电影宣传歌看待这两首曲子,其歌名分别称《倡门贤母的歌》与《忏悔的歌》;不过,黄信彰先生认为,这是以片中主角和故事为主题“量身订作”的电影主题歌曲,与前述《桃花泣血记》为宣传之歌曲不同。(引自《传艺》双月刊2011年第96期,第97页)不过,就当时默片电影时期,这类歌曲的作用不是游街演奏作为宣传,就是于播映电影时演奏搭配辩士之解说,与现今所认知的所谓“电影原声带”里之电影主题曲不同。

[17]“中国电影网”,http://lib.chinafilm.com/film/2009093/film_09_1099.html。

[18]见《列女传》所述之陶母故事:陶侃,母湛氏。生侃,而陶氏贫贱。湛氏每纺绩资给之,使交结胜己。侃少为寻阳县吏,尝监鱼梁,以一蚶鲊遗母。湛氏封鲊及书,责侃曰:“汝为吏,以官物遗我,非唯不能益吾?”乃以增吾忧矣。鄱阳孝廉范逵,寓宿于侃。时大雪,湛氏乃彻所卧新荐,自剉,给其马。又密截发,卖于邻人,供肴馔。逵闻之曰:“非此母不生此子。”侃竟以功名显。

[19]程季华主编:《中国电影发展史》,第538页。

[20]歌仔册《戒嫖新歌最新倡门贤母三婿祝寿最新忏悔的合歌》之《最新倡门贤母的歌》,“中央研究院歌仔册全文检索系统”与“台湾大学深化台湾研究核心典藏数字化计划”,分见下列网站:http://southernmin.sinica.edu.tw.

[21]程季华主编:《中国电影发展史》,北京:中国电影出版社,1980年,第536页。然有关《忏悔》一片之拍摄年份,据“中国电影网”显示为1900年;见下列网站:http://lib.chinafilm.com/film/2009110/film_11_7076.html.

[22]http://lib.chinafilm.com/film/2009110/film_11_7076.html;http://baike.baidu.com/view/4248.htm.

[23]歌词引自庄永明、孙德铭:《台湾歌谣乡土情》,孙德铭(个人),1999年,第141页。

[24]程季华主编:《中国电影发展史》,北京:中国电影出版社,1980年,第191页。

[25]庄永明、孙德铭:《台湾歌谣乡土情》,台北:孙德铭(个人),1999年,第138~140页。

[26]程季华主编:《中国电影发展史》,北京:中国电影出版社,1980年,第207页。

[27]程季华主编:《中国电影发展史》,北京:中国电影出版社,1980年,第68页。

[28]张炎宪:《台湾文化协会的成立与分裂》,张炎宪、李筱峰、戴宝村编《台湾史论文精选(下)》,台北:玉山社出版社,1996年,第131~159页。

[29]王诗琅:《半世纪来台湾新文学》,《旁观杂志》,1951年;收录于《台湾文学重建的问题》,台北:海峡学术出版社,2003年,第109页。

[30]廖毓文:《台湾文艺协会的回忆》,《台北文物》第3卷第2期,1954年8月,第73~75页。

[31]简上仁:《台湾民谣》,台北:众文出版社,1992年,第95~117页。

[32]施美惠:《台语流行歌源自乡土歌曲》,《联合报》2000年6月26日,第14版。

[33]本研究者于2009年8月25日与陈和平访谈内容。

[34]本研究者于2009年11月9日与曾仲影访谈内容。

[35]本研究者于2009年8月4日与彭一万访谈内容。

[36]本研究者于2009年8月25日与陈和平访谈内容。

[37]李坤城口述、项贻斐整理:《民谣戏曲东瀛风蓬莱仙乐处处闻》,《联合报》2000年10月3日,第29版。

[38]李云腾,《台语创作歌谣集101首》,台北:李云腾(个人),1994年,第9页。

[39]本研究者于2009年8月4日与彭一万访谈内容。

[40]刘国炜:《台湾思想曲》,台北:华风文化出版社,1998年,第15~17页

[41]台湾省文献委员会编:《重修台湾省通志》卷六《文教志·文化事业篇》,南投:台湾省文献会,1995年,第415页。

[42]黄裕元:《战后台语流行歌曲的发展(1945—1971)》,“中央大学”历史研究所硕士学位论文,2000年,第115~116页。

[43]史白灵:《台语歌曲唱片的内幕》,《联合报》1965年8月5日,第5版。

[44]史白灵:《台语歌曲演变的方向》,《联合报》1965年7月26日,第8版。

[45]王诗琅:《半世纪来台湾新文学》,《旁观杂志》,1951年;收录于《台湾文学重建的问题》,台北:海峡学术出版社,2003年,第111页。

[46]陈君玉:《台湾歌谣的展望》,《先发部队——台湾新文学出路的探究》,台北:东方文化书局复刻本,1934年,第11页。

[47]陈和平:《洪一峰四度赴日》,《世界影歌星》,1966年6月20日。

[48]溫世光:《中国广播电视发展史》,台北:三民书局,1983年,第135页。

[49]周添旺:《也谈台湾流行歌的改革》,《联合报》1954年5月19日,第6版。

[50]陈嘉玲、陈倩君:《序论:文化不过平常事》,《情感的实践:香港流行歌词研究》,香港:牛津大学出版社,1997年,第18页。

[51]陈倩君:《情话与大话:解读香港流行情歌文化》,《情感的实践:香港流行歌词研究》,香港:牛津大学出版社,1997年,第33页。

[52]许丙丁:《从台南民间歌谣谈起(一)&(二)》,《台南文化》第2卷第1-2期,1951年;郑恒隆:《台湾民间歌谣》,台北:南海出版社,1989年;简上仁:《台湾民谣》,台北:众文出版社,1992年,第14~15页。

[53]日据时期之歌曲选自以下四本载有歌谱与歌词之书籍:黄国隆、吴艾青:《台湾歌谣101》,台北:天同出版社,1985年;李云腾编著:《最早期(日据时代)台语创作歌谣集101首》,作者自行出版,1994年;庄永明、孙德铭:《台湾歌谣乡土情》,台北:孙德铭(个人),1999年;郑恒隆、郭丽娟:《台湾歌谣脸谱》,台北:玉山社出版社,2002年;黄信彰:《传唱台湾心声:日据时期的台语流行歌》,台北:台北市政府文化局,2009年。本研究者自日据时期之文学性杂志整理出多首流行歌之歌词文本,部分因未见出土唱片或被收纳于上述歌本中,其是否由作曲家搭配曲调传唱,尚待考察,故不列入本章探讨范围。