完善的区域产业规划
2025年09月26日
(五)完善的区域产业规划
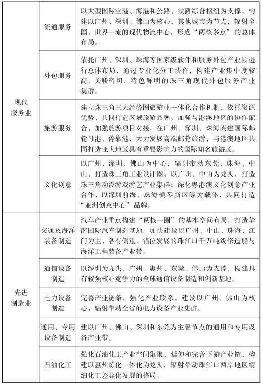
20世纪初,珠三角地区就认识到地区产业协同的重要性,并制定了一系列政策措施推动地区之间进行产业合作,促进区域产业的协同发展。2005年,广东省人民政府发布《珠江三角洲城镇群协调发展规划(2004-2020)》,对珠三角未来的发展目标、发展规模、空间布局、支撑体系、协调规划等方面进行了详细谋划;2008年,国家改革和发展委员会发布《珠江三角洲地区改革发展规划纲要(2008-2020年)》,要求珠三角地区要构建现代产业体系,提高自主创新能力;2010年,广东省人民政府出台《珠江三角洲产业布局一体化规划(2009-2020年)》,提出“要打破区域内的行政体制机制障碍,整合资源、集约发展,构建特色突出、错位发展,分工协作、互补互促,空间集聚、布局优化的产业发展新格局,实现资源要素配置效率最大化,提高珠三角区域整体竞争力”。该规划对珠三角重点产业的空间布局进行了明确划分,具体如表4-2所示。
表4-2 珠三角重点产业空间布局
续表
续表
续表
续表
资料来源:《珠江三角洲产业布局一体化规划(2009-2020年)》。
目前,珠三角产业合作领域包括了交通运输、能源、技术、环境、信息、信用、金融服务、工商管理、涉外业务、城市合作、产业转移等多个领域,通过统筹规划、协调会议、讲座论坛等多种方式进行交流沟通,为区域内部的分工合作进行了许多制度上和实践上的有益探索。初步建成了一个相互开放、平等合作、运行有序的区域合作体系。