5.2.1 基于政府视角的风险因素识别
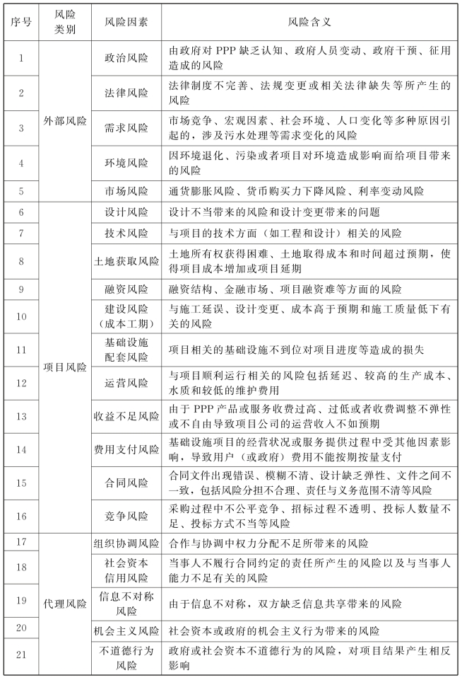
风险管理的第一步是风险识别,包括识别项目中潜在的风险事件和明确风险责任。经过广泛的文献综述和内容分析,本节最初确定了19个PPP项目风险因素,即政治风险、法律风险、需求风险、环境风险、市场风险、设计风险、技术风险、土地获取风险、融资风险、建设风险(成本工期)、基础设施配套风险、运营风险、收益不足风险、费用支付风险、合同风险、竞争风险、组织协调风险、社会资本信用风险、信息不对称风险。
为了从政府的视角识别风险,本书对部分风险因素的内涵进行了重新表述。为了确定所提供的清单是否全面,以便对中国PPP项目的风险回流现象进行分析,笔者开展了一项涉及6名PPP项目咨询顾问的调查,受访者认为所提供的清单包括主要风险,并补充了2个风险——机会主义风险和不道德行为风险。综上列明的21项风险因素及其含义见表5-1。
表5-1 基于政府视角的风险因素识别
