导文网
搜索
首页>
图书频道>
经管>
投资理财
7.7.1 项目概况
2025年09月26日
版权
7.7.1 项目概况
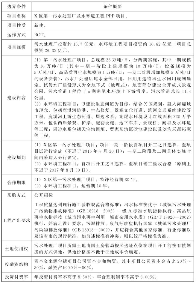
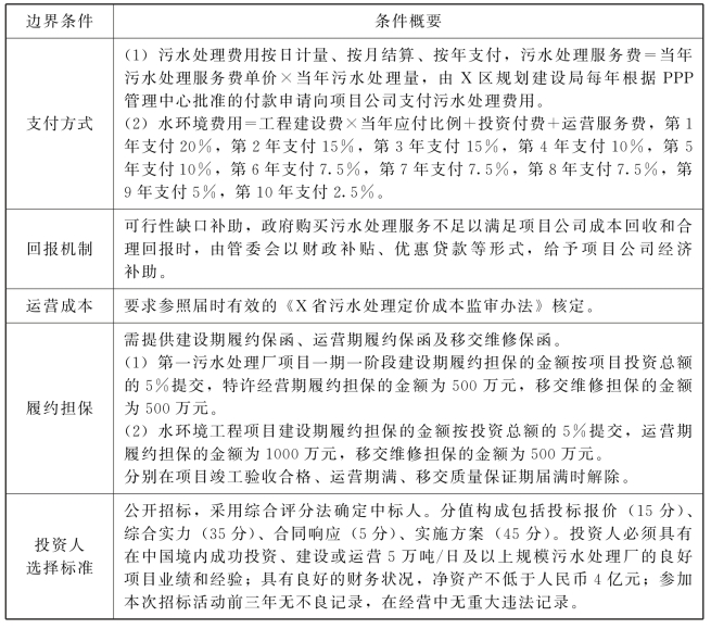
该项目概况见表7-10。
表7-10 X区第一污水处理厂及水环境工程PPP项目边界条件一览表
续表7-10
上一章
下一章
目录