第十章 金融市场

第十章 金融市场

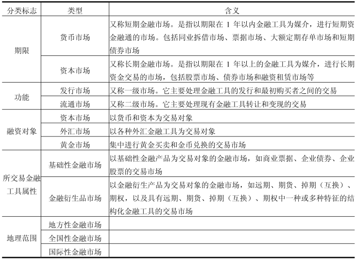
1.金融市场有哪些分类?

2.试比较票据贴现和一般贷款的异同。

票据贴现和发放贷款,都是银行的资产业务,都是为客户融通资金,但二者之间却有许多差别。

(1)资金流动性不同。由于票据的流通性,票据持有者可到银行或贴现公司进行贴现,换得资金。一般来说,贴现银行只有在票据到期时才能向付款人要求付款,但银行如果急需资金,它可以向中央银行再贴现。但贷款是有期限的,在到期前是不能回收的。

(2)利息收取时间不同。贴现业务中利息的取得是在业务发生时即从票据面额中扣除,是预先扣除利息。而贷款是事后收取利息,它可以在期满时连同本金一同收回,或根据合同规定,定期收取利息。

(3)利息率不同。票据贴现的利率要比贷款的利率低,因为持票人贴现票据目的是为了得到现在资金的融通,并非没有这笔资金。如果贴现率太高,则持票人取得融通资金的负担过重,成本过高,贴现业务就不可能发生。

(4)资金使用范围不同。持票人在贴现了票据以后,就完全拥有了资金的使用权,他可以根据自己的需要使用这笔资金,而不会受到贴现银行和公司的任何限制。但借款人在使用贷款时,要受到贷款银行的审查、监督和控制,因为贷款资金的使用情况直接关系到银行能否很好地回收贷款。

(5)债务债权的关系人不同。贴现的债务人不是申请贴现的人而是出票人即付款人,遭到拒付时才能向贴现人或背书人追索票款。而贷款的债务人就是申请贷款的人,银行直接与借款人发生债务关系。有时银行也会要求借款人寻找保证人以保证偿还款项,但与贴现业务的关系人相比还是简单得多。

(6)资金的规模和期限不同。票据贴现的金额一般不太大,每笔贴现业务的资金规模有限,可以允许部分贴现。票据的期限较短,一般为2—4个月。然而贷款的形式多种多样,期限长短不一,规模一般较大,贷款到期的时候,经银行同意,借款人还可继续贷款。

票据贴现可以使一部分闲散资金拥有者互相利用,共获利益。故贴现在货币市场活动中处于中心地位。票据贴现市场与其他市场相比较,有许多特殊的优点。对银行来说,贴现银行可获得如下利益:利息收益较多;资金收回较快;资金收回较安全等。对于贴现企业,通过贴现可取得短期融通资金。

银行在贴现票据时,贴现付款额的计算公式如下:

银行贴现付款额=票据面额×(1−年贴现率×贴现后至到期天数÷365天)文章来源:中顾法律网(免费法律咨询,就上中顾法律网)。3.大额可转让定期存单与银行普通定期存款的区别?

(1)定期存款是记名不可转让的,存单通常是不记名且可以转让的。

(2)定期存款金额不固定,大小不等,可能有零数,存单金额则都是整数,按标准单位发行。

(3)定期存款的利率一般是固定的,到期才能提取本意,存单则有固定利率也有浮动利率,不得提前支取,但可在二级市场上转让。

4.如何理解股票的价值与价格?

股票是虚拟资本的一种形式,它本身没有价值。从本质上讲,股票仅是一个拥有某一种所有权的凭证。股票之所以能够有价,是因为股票的持有人,即股东,不但可以参加股东大会,对股份公司的经营决策施加影响,还享有参与分红与派息的权利,获得相应的经济利益。同理,凭借某一单位数量的股票,其持有人所能获得的经济收益越大,股票的价格相应的也就越高。

5.如何完整理解“外汇”一词的含义?

外汇是以外币表示的用于国际结算的支付凭证。国际货币基金组织对外汇的解释为:外汇是货币行政当局(中央银行、货币机构、外汇平准基金和财政部)以银行存款、财政部库券、长短期政府证券等形式所保有的在国际收支逆差时可以使用的债权。包括:外国货币、外币存款、外币有价证券(政府公债、国库券、公司债券、股票等)、外币支付凭证(票据、银行存款凭证、邮政储蓄凭证等)。