附录 “我国基层医疗机构服务国家健康保障体系建设策略研究”调查方案

附录 “我国基层医疗机构服务国家健康保障体系建设策略研究”调查方案

一、选取县(区)、乡(镇)、村的原则

根据经济发展水平,每个省份选取好、中、差共3个县(区),每个县(区)选取好、中、差共3个乡(镇),每个乡(镇)选取好、中、差共3个行政村,即每个省份选取3个县(区)、9个乡(镇)和27个行政村。

二、调查内容

(一)机构调查

1.县综合医院、县中医医院

每县选择1所西医综合医院和1所县中医医院,了解财政投入、医疗资源配置与服务、人才队伍建设、基础设施建设、信息化服务、医共体建设、对乡镇卫生院、村卫生室的支援等情况(附图1)。

县级医院调查表

(续表)

(续表)

(续表)

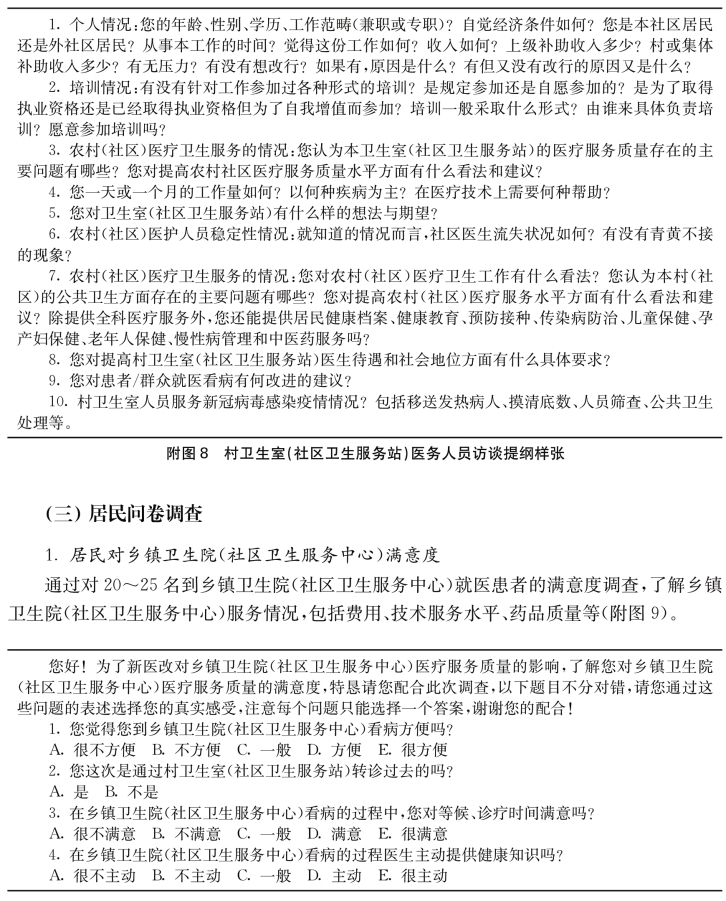
2.乡镇卫生院(社区卫生服务中心)

每个县选择好、中、差3所乡镇卫生院,了解财政投入、医疗资源配置与服务、人才队伍建设、基础设施、信息化、双向转诊、乡村一体化等情况(附图2)。

乡镇卫生院(社区卫生服务中心)调查表

(续表)

(续表)

(续表)

(续表)

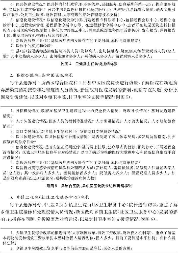
3.村卫生室(社区卫生服务站)

每个乡选择好、中、差3所村卫生室,了解财政投入、医疗资源配置与服务、人才队伍建设、基础设施、信息化、健康服务等情况(附图3)。

村卫生室(社区卫生服务站)调查表

(续表)

(续表)

(二)人员访谈

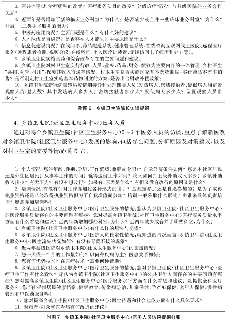
1.卫健委主任

通过对卫健委主任的访谈,了解县(区)基层医疗机构在新冠病毒感染疫情防控中的作用、财政投入、医疗资源配置与服务、人才队伍建设、基础设施建设、信息化服务、医共体建设等情况(附图4)。

(续表)

(续表)

5.村卫生室(社区卫生服务站)医务人员

通过对每个村卫生室(社区卫生服务站)1~2个医务人员的访谈,重点了解村卫生室在疫情中发挥的作用,新医改对村卫生室(社区卫生服务站)发展的影响,包括存在问题、分析原因及对策建议(附图8)。

(续表)

2.居民对村卫生室(社区卫生服务站)满意度

通过对20~25名到村卫生室(社区卫生服务站)就医患者的满意度调查,了解乡镇卫生院村卫生室(社区卫生服务站)服务情况,包括费用、技术服务水平、药品质量等(附图10)。

(续表)