0~6个月婴儿的喂养与发育要点

一、0~6个月婴儿的喂养与发育要点

(一)哺乳期婴儿的发育与营养

哺乳期是指产妇用自己的乳汁喂养婴儿的时期。《中国居民膳食指南(2022)》中推荐的母乳喂养期指出生至满6月龄。由于特殊情况无法或不能完全实施母乳喂养的家庭,应当根据新生儿的身体营养状况合理选择喂养方案。刚出生的新生儿已经会吸母乳,吸母乳的原理主要通过以下三个原始反射完成。

第一个是觅食反射。当婴儿处于饥饿的状态时,会张开嘴巴寻找食物,这时将乳头放在婴儿嘴周围,婴儿就会用嘴来完成吸吮的动作。

第二个是吸吮反射。吸吮反射可以协助婴儿将乳头中的乳汁吸进嘴里。

第三个是吞咽反射。婴儿的口中充满乳汁时会通过吞咽反射将乳汁吞咽到胃肠道内。

在进食能力的准备方面,哺乳期婴儿的身心发育主要有以下特征。

(1)0~1个月婴儿。这个阶段的婴儿处于一生中身体发育最快的阶段,他们已经会用哭泣来表达不快的情绪。新生儿刚出生就有快乐与不快乐的情绪,在饥饿、口渴、燥热等情况下新生儿都会通过哭泣表达需求,此时的哺乳行为会让他们的情绪稳定。

(2)2~3个月婴儿。这个阶段婴儿期处于口欲期,逐渐开始有吸吮手指的行为。也就是用嘴来感知外界,而手是婴儿能控制到的唯一身体部位,因此婴儿喜欢把手甚至是拳头放到嘴里感知手的大小。婴儿情绪变得更加丰富,如:大人哄逗婴儿时,会从微笑逐渐发展到笑出声来,愤怒、悲伤、惧怕等情绪也越来越多样。

(3)4~6个月婴儿。这个阶段婴儿的颈部支撑能力明显变强,看到物体时总想伸手去触摸。感知觉发育迅速,5个月时听觉已基本发育完全。声音如果是从耳朵下方传来的,婴儿会先看向声源的一侧,再看向下方。在味觉方面,婴儿本能地喜欢甜味,讨厌苦味、酸味。

(二)哺乳期平衡膳食的基本要点

依据《中国居民膳食指南(2022)》,对0~6个月婴儿母乳喂养提出以下几个基本要点:①产后尽早开奶;②第一口吃母乳,建议纯母乳喂养;③不需要补钙;④每日补充维生素D 400 IU;⑤回应式喂养;⑥定期测量体重和身长。

出生后6个月以内的婴儿主要通过母乳(或配方奶粉)获取生长发育所需的营养。为保证刚出生的新生儿能顺利实现母乳喂养,要点是确保婴儿在含乳时要将整个乳晕和乳房下的皮下组织都包含在嘴中。因为皮下组织中有敏感的泌乳神经,婴儿舌头周围的气浪压迫乳窦时可促进乳房泌出乳汁,便于婴儿吞咽。

“回应式喂养”是《中国居民膳食指南(2022)》中新添加的内容,也是目前婴幼儿喂养的关键概念。在喂养婴儿时,首先需要及时识别婴儿饥饿及饱腹信号,并尽快做出喂养回应,哭闹是婴儿表达信号的最晚表现。其次要按需喂养,不强求喂养的次数与时间。最后,建议喂养者微笑着回应婴儿的眼神需求,以保证婴儿的安全感。

随着月龄的增长,婴儿的吸乳反射逐渐变弱,开始有意识地控制自己的舌头,成人可在这个阶段给婴儿添加辅食。可从以下四个方面判断婴儿是否可开始进食辅食:①颈部是否能够自主立住;②在成人的协助下是否能坐立起来;③是否对食物表现出兴趣;④把勺子放进口中时,用舌头将勺子推出的吸乳反射是否变少。

(三)平衡膳食安排

对6个月以内的婴儿在喂养时应在环境方面达到以下几点要求:①在安静的环境中喂养;②由于婴儿的体温调节能力尚未发育完全,需及时调节室内的湿度与温度。

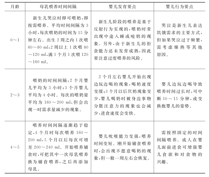
表2-1为0~5个月婴儿在不同阶段的喂养要点。

表2-1 0~5个月婴儿喂养要点