幼儿园课程评价的客体

(四)幼儿园课程评价的客体

幼儿园课程评价的客体即幼儿园课程评价的对象和内容。幼儿园课程评价的内容和范围是比较广泛的,大致可以划分为课程方案评价、课程内容评价、实施过程评价和课程效果评价。

1.课程方案评价

课程方案是用于指导幼儿园课程实施的课程文本,它是幼儿园课程的结构化的书面表达形式。[41]幼儿课程方案不仅应当包括课程的目标、内容、组织形式,还应包括课程基本理念的介绍以及课程评价的方案。幼儿园课程方案是幼儿园课程实施的主要依据,决定着课程实施的具体过程,因此需要在选择采用何种课程时,对备选课程方案的课程理念、课程结构、课程资源等要素的科学性、合理性和可操作性等特点进行分析和判断。因此,课程方案的评价是整个课程系统评价的开端。对课程方案的评价可以从不同的角度进行,既可以从课程的总体要素进行评价(见表2-1),也可以从课程的某一个方面进行评价,如课程的方案理念或课程方案结构(见表 2-2、表2-3)。课程方案评价的目的是帮助大家分析课程的科学性、有效性和操作性,保证为幼儿提供能够促进其发展的理想化的课程体系。

2.课程内容评价

一般而言,课程内容包含各门学科中特定的事实、观点、原理和问题,以及处理它们的方式。课程内容是实现课程目标的重要手段,在选择和组织课程内容时,要考虑课程内容与课程目标之间的相关性,还要考虑课程内容本身的科学性和有效性,以及课程内容对儿童学习发展的意义、与社会实际之间的关系。因此,课程内容评价应围绕三种不同的取向展开:(1)课程内容对幼儿发展的价值;(2)课程内容的实现形式与幼儿发展特点之间的关系;(3)课程内容与幼儿已有经验之间的关系。课程内容的评价有助于教师从课程宏观架构出发,结合幼儿身心发展特点对课程内容的有效性、适宜性进行思考,确保课程符合幼儿发展特点,能够促进幼儿发展。

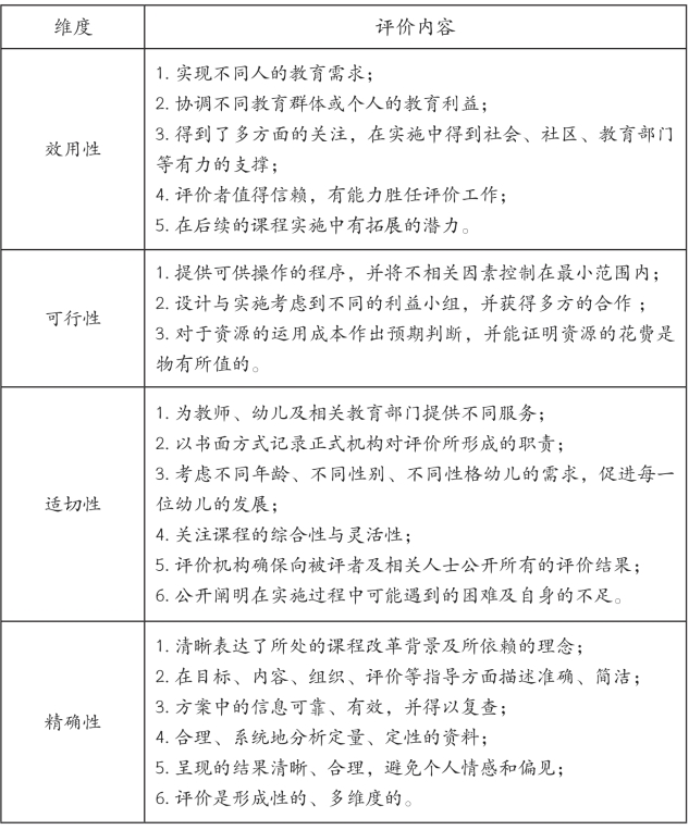
表2-1 课程方案有效性评价指标[42]

注:该课程方案的有效性评价指标不仅适用于方案设计之初的评价,也适用于方案实施过程中及实施之后的效果评价,但不同阶段运用的具体指标有所变化。例如,“实现不同人的教育需求”适用于所有阶段的方案评价。而“得到了多方面的关注,在实施中得到社会、社区、教育部门等有力的支撑”更适 用于实施过程中的方案评价,因此在运用时要注意灵活变更。

表2-2 幼儿园课程方案理念评价表[43]

注:评分得分标准,完全符合要求,3分:比积符合要求,2分,不符合要求1分。

表2-3 幼儿园课程方案结构评价表[44]

3.课程实施评价

课程实施是指把课程计划付诸实践的过程,它是达到预期的课程目标的基本途径。课程设计与课程实施之间是互为依托、互相促进的关系。课程实施的评价主要围绕课程计划的实践、教学(活动)的实施过程以及课程实施的策略与方法等要素展开。对课程实施的评价是对教师实践课程、幼儿参与课程实施并获得发展的过程。

4.课程实施效果评价

课程实施成果评价即对课程实施效果的评价,一方面通过对课程实施效果验证、完善课程目标的准确性与有效性;另一方面对课程计划与教育实践的契合度及对学习者的发展价值进行分析与验证。因此,在课程实施效果评价中,尤其对学前课程实施效果的评价要关注:课程效果对课程目标的达成反应;课程实施过程与教育实际的一致性;课程实施对幼儿发展的作用与价值。

在幼儿园课程评价实践中,对每个课题内容的评价可分为:背景评价(Context evaluation)、输入评价(Input evaluation)、过程评价(Process evaluation)、成果评价(Product evaluation)四个部分(即CIPP评价模式),为课程实施提供完整的决策性评价材料。

(1)背景评价。确定课程计划及实施主体的背景;明确评价对象及其需要;明确满足需要的机会:诊断需要的基本问题;判断目标是否反映了这些需要。

(2)输入评价,主要帮助决策者选择达到目标的最佳手段。这一步骤包括“考虑过哪些计划?为什么选择这个计划而不选择其他计划?这个计划的合理程度如何?”等。

(3)过程评价,主要通过描述实际过程来确定或预测课程计划本身或实施过程中存在的问题,如有关活动是否按预定计划得到实施,是否在用一种有效的方式利用现有的资源等。

(4)成果评价,即测量、解释和评判课程计划的成绩。成果评价要收集与结果有关的各种描述与判断,把它们与目标及背景、输入和过程方面的信息联系起来,并对它们的价值和优点作出解释。