由确定教学目的向设计教学目标转变

二、由确定教学目的向设计教学目标转变

1.教学目的与教学目标的比较

“目的”和“目标”,从词义来看,主要区别在于:“目的”是通过某项活动要取得的长远的预期结果,而“目标”则是通过某项活动要达到的近期结果;“目的”具有根本性、长远性、笼统性,“目标”具有现实性、具体性、操作性。

“教学目的”是传统教学设计中,由教学参考书的编者制定,或者由教师在备课过程中制定的所要完成的教学任务。“教学目标”是根据新课程标准要求,在课堂教学设计中,由授课教师制定的绝大多数学生通过学习能够取得的学习效果。

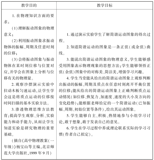
下面以高中物理《简谐运动的图象》一节为例,比较教学目的和教学目标的差异:

2.教学目的与教学目标比较的本质及意义

从教学目的和教学目标的比较可以看出,教学目标的制定受教育思想、教学理念的制约,不同的教学思想和教学理念,对教学目标的要求也不同。表中教学目的属于传统教育思想下的教学要求,依据的是传统的教学大纲;教学目标依据的是新课程理念,体现先进教育思想的物理课程标准。教学目的和教学目标的差异主要表现在:

因此,教学目的与教学目标的不同,其实质就是两种教学观、教学理念的区别,具体表现在:一是课堂教学的主体是谁?二是课堂教学的归属是什么?三是教师的角色如何重新定位?

3.高中物理课堂教学目标的设计基本范式

随着新课程标准的颁布,我们必须按照新课程标准的要求,转变教学观念,改进教学方法。其中首要的一项,就是要学会科学地设计课堂教学目标。那么,如何科学地制订并叙写课堂教学目标?

“要清晰而明确地表述课堂教学目标,在叙写时至少应包括行为和内容两个方面,既要指出使学生养成的那种行为,又要言明这种行为能在其中运用的领域和内容,这样才能明确指出教育的职责是什么。而且,所用的行为动词必须能对所表述的具有不同特征的行为做出区分,必要时要对行为动词进一步下定义;内容方面也同样,最好不要用一些概括化的表述方式,如‘学会解应用题’等来叙写。”

根据马杰和加涅的行为目标理论与技术,结合施良方、崔允漷先生在《教学理论:课堂教学的原理、策略与研究》和徐英俊在《教学设计》等书中所讲,一般认为,一个完整、具体、明确的教学目标应该包括四个要素,即行为主体、行为活动、行为条件和行为标准。

行为主体,即学习者。在教学目标的设计过程中,其行为目标描述的是学生的行为,而不是教师的行为。规范的行为目标开头应是“学生要……”“学生应该……”等。

行为活动,即用行为动词描述学生所形成的可观察、可测量的具体行为。如“写出、列出、认出、记住、辨别、比较、对照、绘制、解决”等。

行为条件,即影响学生产生学习结果的特定的限制或范围。如“根据地图……”“看完全文后……”等。对条件的表述有四种类型:一是允许或不允许使用手册与辅助手段,如“不可以带计算器”;二是提供信息与提示,如“给出一张中国行政地图,能标出……”;三是时间的限制,如“在十分钟内……”;四是完成行为的情景,如“在课堂讨论时,能叙述……要点”。

行为标准,即学生对目标所达到的最低表现水准,用于评测学习表现或学习结果所达到的程度。如“至少写出三个事例”、“百分之九十九的全对”、“完全无误”等。

例如:根据知识分类学习论,“力的图示”是一节以智慧技能为主要目标的课。这里的智慧技能是利用力的三要素(大小、方向、作用点)为给定的受力现象做出图示。因此,本节教学目标可陈述如下:

目标(1):能说出力的三个要素。

目标(2):对提供的实例,能用力的三个要素来分析力的作用效果。

目标(3):对提供的实例,能用力的图示法做出正确的图示。

其中,目标(1)是对力的三要素认识的陈述性阶段;目标(2)是对力的三要素的综合运用;目标(3)是对力的三要素加上图示规则的综合应用。三个目标体现了智慧技能学习的层次性、阶段性,并且有助于指导并检验学习成果。