知识与技能实验教学目标[13]

一、知识与技能实验教学目标 [13]

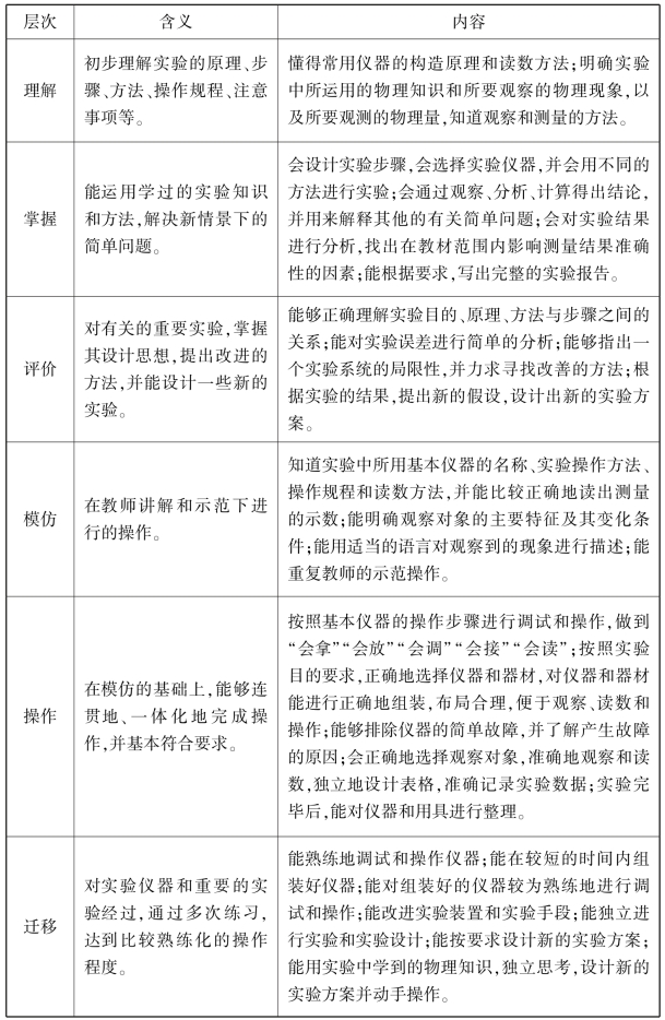
有关实验原理、方法、步骤,实验仪器的工作原理、读数方法、误差分析和实验设计等内容属于知识领域,这一领域的目标又可以分为四个层次:知道、理解、掌握、评价。有关仪器的使用、实验过程中的观察与操作都属于技能领域,这一领域的目标又可以分为三个层次:模仿、操作、迁移。其内容详见表一所示。

表一 知识与技能的实验教学目标