学生发展核心素养和物理学科核心素养

三、学生发展核心素养和物理学科核心素养

(一)我国学生发展核心素养体系[15]

学生发展核心素养,主要指学生应具备的、能够适应终身发展和社会发展需要的正确价值观念、必备品格和关键能力。研究学生发展核心素养是落实立德树人根本任务的一项重要举措,也是适应世界教育改革发展趋势、提升我国教育国际竞争力的迫切需要。

1.总体框架

中国学生发展核心素养,以科学性、时代性和民族性为基本原则,以培养“全面发展的人”为核心,分为文化基础、自主发展、社会参与三个方面。

图2.5

综合表现为人文底蕴、科学精神、学会学习、健康生活、责任担当、实践创新六大素养,具体细化为国家认同等十八个基本要点。根据这一总体框架,可针对学生年龄特点进一步提出各学段学生的具体表现要求。

2.基本内涵

核心素养课题组历时三年集中攻关,并经教育部基础教育课程教材专家工作委员会审议,最终形成研究成果,确立了以下六大学生核心素养。

(1)文化基础

文化是人存在的根和魂。文化基础,重在强调能习得人文、科学等各领域的知识和技能,掌握和运用人类优秀智慧成果,涵养内在精神,追求真善美的统一,发展成为有宽厚文化基础、有更高精神追求的人。

①人文底蕴。主要是学生在学习、理解、运用人文领域知识和技能等方面所形成的基本能力、情感态度和价值取向。具体包括人文积淀、人文情怀和审美情趣等基本要点。

②科学精神。主要是学生在学习、理解、运用科学知识和技能等方面所形成的价值标准、思维方式和行为表现。具体包括理性思维、批判质疑、勇于探究等基本要点。

(2)自主发展

自主性是人作为主体的根本属性。自主发展,重在强调能有效管理自己的学习和生活,认识和发现自我价值,发掘自身潜力,有效应对复杂多变的环境,成就出彩人生,发展成为有明确人生方向、有生活品质的人。

①学会学习。主要是学生在学习意识形成、学习方式方法选择、学习进程评估调控等方面的综合表现。具体包括乐学善学、勤于反思、信息意识等基本要点。

②健康生活。主要是学生在认识自我、发展身心、规划人生等方面的综合表现。具体包括珍爱生命、健全人格、自我管理等基本要点。

(3)社会参与

社会性是人的本质属性。社会参与,重在强调能处理好自我与社会的关系,养成现代公民所必须遵守和履行的道德准则和行为规范,增强社会责任感,提升创新精神和实践能力,促进个人价值实现,推动社会发展进步,发展成为有理想信念、敢于担当的人。

①责任担当。主要是学生在处理与社会、国家、国际等关系方面所形成的情感态度、价值取向和行为方式。具体包括社会责任、国家认同、国际理解等基本要点。

②实践创新。主要是学生在日常活动、问题解决、适应挑战等方面所形成的实践能力、创新意识和行为表现。具体包括劳动意识、问题解决、技术应用等基本要点。

3.主要表现

(1)文化基础——人文底蕴

①人文积淀

重点是:具有古今中外人文领域基本知识和成果的积累;能理解和掌握人文思想中所蕴含的认识方法和实践方法等。

②人文情怀

重点是:具有以人为本的意识,尊重、维护人的尊严和价值;能关切人的生存、发展和幸福等。

③审美情趣

重点是:具有艺术知识、技能与方法的积累;能理解和尊重文化艺术的多样性,具有发现、感知、欣赏、评价美的意识和基本能力;具有健康的审美价值取向;具有艺术表达和创意表现的兴趣和意识,能在生活中拓展和升华美等。

(2)文化基础——科学精神

①理性思维

重点是:崇尚真知,能理解和掌握基本的科学原理和方法;尊重事实和证据,有实证意识和严谨的求知态度;逻辑清晰,能运用科学的思维方式认识事物、解决问题、指导行为等。

②批判质疑

重点是:具有问题意识;能独立思考、独立判断;思维缜密,能多角度、辩证地分析问题,做出选择和决定等。

③勇于探究

重点是:具有好奇心和想象力;能不畏困难,有坚持不懈的探索精神;能大胆尝试,积极寻求有效的问题解决方法等。

(3)自主发展——学会学习

①乐学善学

重点是:能正确认识和理解学习的价值,具有积极的学习态度和浓厚的学习兴趣;能养成良好的学习习惯,掌握适合自身的学习方法;能自主学习,具有终身学习的意识和能力等。

②勤于反思

重点是:具有对自己的学习状态进行审视的意识和习惯,善于总结经验;能够根据不同情境和自身实际,选择或调整学习策略和方法等。

③信息意识

重点是:能自觉、有效地获取、评估、鉴别、使用信息;具有数字化生存能力,主动适应“互联网+”等社会信息化发展趋势;具有网络伦理道德与信息安全意识等。

(4)自主发展——健康生活

①珍爱生命

重点是:理解生命意义和人生价值;具有安全意识与自我保护能力;掌握适合自身的运动方法和技能,养成健康文明的行为习惯和生活方式等。

②健全人格

重点是:具有积极的心理品质,自信自爱,坚韧乐观;有自制力,能调节和管理自己的情绪,具有抗挫折能力等。

③自我管理

重点是:能正确认识与评估自我;依据自身个性和潜质选择适合的发展方向;合理分配和使用时间与精力;具有达成目标的持续行动力等。

(5)社会参与——责任担当

①社会责任

重点是:自尊自律,文明礼貌,诚信友善,宽和待人;孝亲敬长,有感恩之心;热心公益和志愿服务,敬业奉献,具有团队意识和互助精神;能主动作为,履职尽责,对自我和他人负责;能明辨是非,具有规则与法治意识,积极履行公民义务,理性行使公民权利;崇尚自由平等,能维护社会公平正义;热爱并尊重自然,具有绿色生活方式和可持续发展理念及行动等。

②国家认同

重点是:具有国家意识,了解国情历史,认同国民身份,能自觉捍卫国家主权、尊严和利益;具有文化自信,尊重中华民族的优秀文明成果,能传播弘扬中华优秀传统文化和社会主义先进文化;了解中国共产党的历史和光荣传统,具有热爱党、拥护党的意识和行动;理解、接受并自觉践行社会主义核心价值观,具有中国特色社会主义共同理想,有为实现中华民族伟大复兴中国梦而不懈奋斗的信念和行动。

③国际理解

重点是:具有全球意识和开放的心态,了解人类文明进程和世界发展动态;能尊重世界多元文化的多样性和差异性,积极参与跨文化交流;关注人类面临的全球性挑战,理解人类命运共同体的内涵与价值等。

(6)社会参与——实践创新

①劳动意识

重点是:尊重劳动,具有积极的劳动态度和良好的劳动习惯;具有动手操作能力,掌握一定的劳动技能;在主动参加的家务劳动、生产劳动、公益活动和社会实践中,具有改进和创新劳动方式、提高劳动效率的意识;具有通过诚实合法劳动创造成功生活的意识和行动等。

②问题解决

重点是:善于发现和提出问题,有解决问题的兴趣和热情;能依据特定情境和具体条件,选择制订合理的解决方案;具有在复杂环境中行动的能力等。

③技术运用

重点是:理解技术与人类文明的有机联系,具有学习掌握技术的兴趣和意愿;具有工程思维,能将创意和方案转化为有形物品或对已有物品进行改进与优化等。

(二)普通高中物理学科核心素养[16]

物理学科核心素养主要包括“物理观念”“科学思维”“科学探究”“科学态度与责任”四个方面。

1.物理观念

“物理观念”是从物理学视角形成的关于物质、运动与相互作用、能量等的基本认识,是物理概念和规律等在头脑中的提炼与升华,是从物理学视角解释自然现象和解决实际问题的基础。“物理观念”主要包括物质观念、运动与相互作用观念、能量观念等要素。

2.科学思维

“科学思维”是从物理学视角对客观事物的本质属性、内在规律及相互关系的认识方式;是基于经验事实建构理想模型的抽象概括过程;是分析综合、推理论证等方法在科学领域的具体运用;是基于事实证据和科学推理对不同观点和结论提出质疑和批判,进行检验和修正,进而提出创造性见解的能力与品格。“科学思维”主要包括模型建构、科学推理、科学论证、质疑创新等要素。

3.科学探究

“科学探究”是指基于观察和实验提出物理问题、形成猜想和假设、设计实验与制订方案、获取和处理信息、基于证据得出结论并作出解释,以及对科学探究过程和结果进行交流、评估、反思的能力。“科学探究”主要包括问题、证据、解释、交流等要素。

4.科学态度与责任

“科学态度与责任”是指在认识科学本质,认识科学·技术·社会·环境(STSE)关系的基础上,逐渐形成的探索自然的内在动力,严谨认真、实事求是和持之以恒的科学态度,以及遵守道德规范,保护环境并推动可持续发展的责任感。“科学态度与责任”主要包括科学本质、科学态度、社会责任等要素。

(三)物理学科核心素养的内涵与表现形式

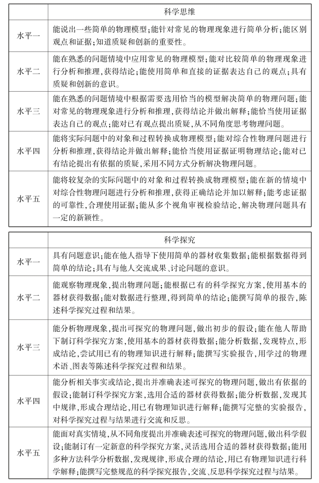
(四)物理学科核心素养的水平划分

【注释】

[1]靳建设.基于新课程观的高中物理课堂教学目标设计新理念[J].中学物理教学参考,2004,3.

[2]靳建设.基于新课程观下的高中物理课堂教学目标设计一体化模型建构研究[J].上海:教育家,2004,10.

[3]李秉德,李定仁.教学论[M].北京:人民教育出版社,1991:51-52.

[4]张华.课程与教学论[M].上海:上海教育出版社,2000:153-180.

[5]靳建设.新课程观下的高中物理教学目标设计原则[J].西安:中学物理教学参考,2004,10.

[6]靳建设.基于新课程观下的高中物理课堂教学目标分类研究[J].物理通报,2004,10.

[7]阎金铎,乔际平.高中物理课堂教学设计[M].上海:上海教育出版社,2000:26.

[8]中华人民共和国教育部.普通高中物理课程标准(实验)[M].北京:人民教育出版社,2000:6.

[9]阎金铎,乔际平.高中物理课堂教学设计[M].上海:上海教育出版社,2000:43,49-50.

[10]中华人民共和国教育部.普通高中物理课程标准(实验)[M].北京:人民教育出版社.2000:6.

[11]张长斌.新课程教学设计概论[M].大连:辽宁师范大学出版社,2002:47.

[12]靳建设.基于新课程观下的高中物理实验教学目标分类研究[J].物理实验,2004,8(8).

[13]司德平,王欣.高中物理学生分组实验操作技能教学目标的分类与界定[J].实验教学与仪器,2001,(4).

[14]余文森.从三维目标走向核心素养[J].华东师范大学学报(教育科学版),2016,34(01):11-13.

[15]核心素养研究课题组.中国学生发展核心素养[J].中国教育学刊,2016(10):1-3.

[16]中华人民共和国教育部.普通高中物理课程标准(2017年版)[M].北京:人民教育出版社,2018.