二、高中物理
课堂教学目标体系
在建构目标体系的基础上,对每一个目标领域的各个层次进行相应的定义,规定相关具体的内容,给出了教师在目标编写中可以直接使用的行为动词,以便于帮助教师理解课程标准精神,掌握教学目标设计原理,切实、科学而合理地确定教学目标,为教学实践服务。
1.知识与技能领域目标分类
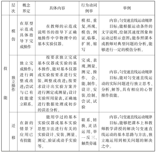
高中物理知识领域的目标可以分为了解、认识、理解、应用四个层次,技能领域的目标可以分为模仿、操作、迁移三个层次。
表一 知识与技能目标的分类[7][8]



2.过程与方法领域目标分类
过程与方法领域的目标可以分为经历、感知、探究三个层次。
表二 过程与方法领域的教学目标分类


3.情感态度与价值观领域目标分类
情感态度与价值观领域的教学目标可以分为体验、反应、领悟三个层次,如表三所示。
表三 情感态度与价值观目标的分类及操作意义[9][10][11]

