导文网
搜索
首页>
图书频道>
教育>
基础教育
过程与方法实验教学目标
2025年10月13日
版权
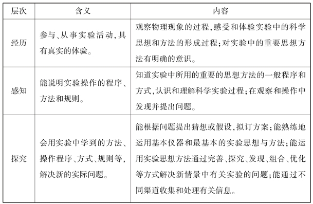
二、过程与方法实验教学目标
学生
的
学习
过程既是一个接受知识的过程,也是一个发现问题、提出问题、分析问题、解决问题的过程。过程与方法实验教学目标可以分为经历、感知、探究三个层次。
表二 过程与方法实验教学目标
上一章
下一章
目录