四、票务自查制度

四、票务自查制度

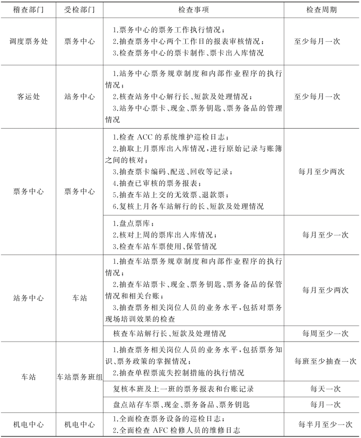
票务相关处室应严格遵守票务规章制度和内部作业程序,形成自查、互查的工作机制,加强票务工作的日常检查,安全监察处定期检查相关记录。

各部门检查制度及检查事项见表9-1。

表9-1 各部门检查制度及检查事项