公立医院医师个人战略属性分析
2025年10月13日
一、公立医院医师个人战略属性分析
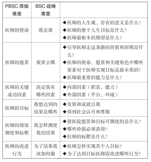
依据BSC 从战略性、全面性、平衡性和发展性的逻辑衡量组织(企业)绩效。针对医师个人,其战略规划实为医师的职业生涯规划,这始于医师的使命、愿景和抱负等战略性属性的分析。按Rampersad-PBSC 逻辑,个人绩效测度维度的确定是战略和愿景的具体化[92,97]。结合公立医院功能与定位,医师的职业和责任要求,依据PBSC 框架中个人的战略属性分析规范,我们将其具体化到公立医院医师绩效这一主题,其战略属性如表3-1 所示。
表3-1 公立医院医师战略属性
可以看出,通过以表3-1 形式概括出公立医院医师的战略属性可谓是对医师的灵魂拷问,身为一名公立医院的医师究竟自己是什么,将要去往何方,以及如何做才能实现自己的理想。可以看出,顺着Rampersad-PBSC 制定公立医院医师绩效,并非简单、日常的像机器运转那样统计和计算运行了多久、完成了多少计件,它是始于医师个人整个职业生涯的发展,进而逐步落实和细化。此外,按此逻辑,我们还可以归纳出公立医院的战略属性(角色),虽然本文仅专门性对公立医院医师的绩效进行探究,并不打算涉及公立医院的绩效的评价,但医师的绩效大体上应与所在医院的绩效相一致。因此我们概括出公立医院医师与其所在医院的相对应的战略角色,见表3-2。
表3-2 公立医院与其医师战略角色及其对应性
续表3-2
根据表3-2 右边列,不难发现,依据现实和作者常年在医疗机构工作的体会,我们已大致对公立医院医师的战略属性所问给出了一定的呼应,这为下面进一步细化公立医院医师的绩效所包含的维度提供了方向性的指引。