“权威—互动”:一个功能性概念

二、“权威—互动”:一个功能性概念

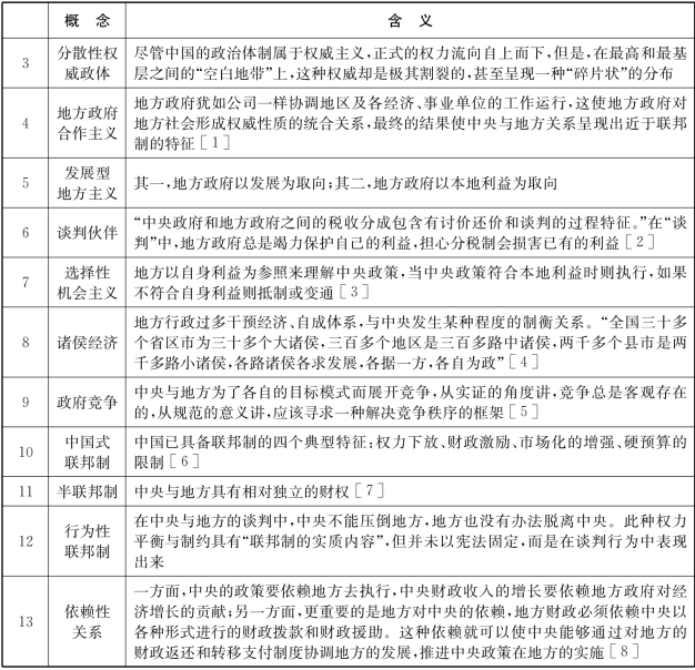
如上文所述,对于改革开放至20世纪90年代这一时期中央与地方关系属性的研究,往往随着学者采用的视角和旨趣的不同而转移。对于中央与地方关系的描述与概括,不免有概念纷出、眼花缭乱之感。现将这些概念罗列,如表2.1所示。

表2.1 分税制改革前后中央与地方关系研究的既有概念及含义

[2]David S.G.Good man.Groups and Politics in the People's Republic of China,Ar-monk,M.E.Sharp,1984.
[3]Andrew Wedeman.Agency and Fiscal Dependencein Central-Provincial Relationsin China.Jour nal of Contemporary China,1999,8(20):103 122.

(续表)

[1]Jean C.Oi.Fiscal Refor m and the Economic Foundations of Local State Corporatism in China.Worl d Politics,Vol 45(1),1992:99126.
[2]Y.C.Jao.Financial Refor m in China,19781989:Retrospect and Reappraisal.Jour nal of Econo mics and International Relations,1990,3(4).
[3]王绍光:《分权的底限》,中国计划出版社,1997年版,第41页。
[4]沈立人,戴园晨:“我国诸侯经济的形成及其弊端和根源”,《经济研究》,1990年第3期,第12—19页。
[5]何梦笔:“政府竞争:大国体制转型理论的分析范式”,天则经济研究所内部讨论文稿,2001年。
[6]钱颖一:“中国特色的维护市场的经济联邦制”,见钱颖一编:《现代经济学与中国经济改革》,中国人民大学出版社,2003年版,第177页。
[7]郑永年:“分权战略与半联邦制的演进”,见吴国光:《国家、市场与社会》,牛津大学出版社,1994年版,第72—81页。
[8]林尚立:《国内政府间关系》,浙江人民出版社,1998年版,第355页。

(续表)

资料来源:作者自行整理。
[1]Linda Chelan Li.Power as Non-Zero-Sum:Central-Provincial Relations over Invest ment I mplementation,Guangdong and Shanghai 19781993.Clarendon Press,1998.

表2.1中所列的概念各有侧重。有的是从中央与地方关系的体制结构来观察,有的则侧重于中央与地方关系的运作过程,而它们对中央与地方关系属性的判断,仍然可以容纳在零和博弈与非零博弈的视角之下。若依照这些概念所采用的视角及强调的内容,可对这些概念作如表2.2所示分类。

表2.2 中央与地方关系属性的概念分类

资料来源:作者自行整理。

同一事物被赋予如此多的命名,足以说明事物本身的复杂性。对于改革后的中央与地方关系,尤其是地方政府的角色特征,学界一直都在进行着“盲人摸象”式的探索。[35]究其原因,除了上述研究对结构和行为不同层面的侧重之外,还在于中央与地方关系在不同地方、不同领域的表现都不尽相同。比如在1981—1994年,上海向中央的的财政上缴占到本地财政收入的60%以上,而同属沿海发达地区的广东省则几乎没有正的财政贡献,那么到底财政体制是集权的还是分权的呢?再比如,学者通常区分中央与地方关系的政治和经济领域,称“政治集权和经济分权”并行,可是,这种将不同领域分开表述的方式合适吗?政治与经济能截然分开吗?这似乎是一个自相矛盾的表述。因而,对于中央与地方关系的属性,要想找到基于理想类型的清晰而确定的概念,既不现实,也不必要。

本书放弃寻求以类型划分为基础的确定性概念,而是寻求一个满足本书研究目的的“功能性概念”,它既符合20世纪80年代至90年代中期这一历史阶段中央与地方关系中的“事实”,又能实现本书的研究目的。具体而言,这一概念应当满足几个条件:①能够同时照顾到中央与地方关系的结构和行为层面;②跳出传统研究的集权—分权二分法,尤其不能把中央与地方关系视为一种此消彼长的零和属性;③将政治集权和经济分权结合起来,并反映两者之间的相互影响;④中央与地方关系不能仅仅局限在政府间关系的维度,还应当考虑到“社会发育”这一重要事实,综合考虑中央政府、地方政府与社会(市场)三者的互动关系。

综合以上因素,本书试提出“权威—互动”或“互动型权威”的概念,用于描述分税制之前中央与地方关系的属性特征。“权威”借鉴了传统权威体制的有关表述,主要强调国家权力及决策结构的集权性质。“权威体制的核心是中央政府对广大国土的管辖权,体现在中央自上而下推行其政策指令意图,在资源和人事安排上统辖各地的权力。”[36]这是强调中央在结构上的有利地位,但与传统的全能主义又有很大不同。在权威政治中,最高权力只在可以预期的范围及限度内展开活动,它适当地容许政治经济结构中的分化与差异,而且国家政权能够超越局部利益从而获得较高的自主性,并致力于推动以经济发展为导向的现代化目标。[37]“互动”则是理性选择制度主义的核心概念,它强调不管是角色的行动策略或者是制度结构的选择,都不是一种单向行为的结果,而是角色间行为互动的结果。[38]将“互动”的概念引入中央与地方关系,含有两个先在的假设:其一,中央与地方都被视为具有理性计算能力的角色;其二,一方的行为方式会影响另一方的计算过程及行动选择。

“权威—互动”型中央与地方关系的含义可从两个方面来说明。一方面,从政治制度的规定性上来说,中央与地方之间是一种政治集权的关系,政治集权的存在使中央与地方关系必定具有很强的权威体制属性。另一方面,由于事实上地方政府已经成为拥有产权的经济主体,因而它与中央不再是纯粹的命令与服从的关系,而是呈现出一种事实上的互动关系。权威—互动并不是政治集权和经济自治的简单相加,政治集权与经济自治之间会相互作用,即政治集权会受到经济自治的影响,因而不再是一种单纯性集权;而地方经济自治由于受到政治集权的结构性限制,也不可能是一种纯粹的经济自治。“权威—互动”正是要描述这种复杂的现象。

“权威”显然强调中央的权力优势,“互动”则主要强调地方同样也具有权力主体的地位。中央的权力优势取决于其所拥有的资源,就宏观的政治经济结构而言,中央牢牢掌握的几项权力资源使其居于主导地位,这就是:①中央任免省区市政府领导的权力。②中央控制的“强力”资源,特别是武装力量。③中央对宣传机器的控制。相对于地方政府,民众更倾向于认同中央政府。④中央对重要经济资源的控制。

但同时,地方的自主性地位也具有充分的合理性:①中国是一个大国,具有广阔的疆域,因而必须赋予地方权力,才能调动广泛的积极性;②伴随市场化改革的分权使地方成为拥有产权的主体;③任何权力要发挥持久的效用,都不能依赖单纯的强力,权力必须具备合法性,才能使基于强力的压制转变为基于同意的服从。

“互动”主要取决于两个方面。首先,分权改革之后中央与地方权力关系已经高度分散化,地方政府已演变为形形色色的权力与利益主体。由于分权改革首先是在政府内部分权,即中央与地方之间在经济上的分权让利,在决策上行政放权,这使得地方政府成为拥有经济产权的实体,它们为了财政上的收益而创办企业,形成了所谓的“富有创业精神的地方政府”。[39]地方政府获得了具有基于产权的自主性,并获得大量的经济决策权。而且,在20世纪80年代的分权改革中,除了财政、经济上的放权,地方在政治、行政、立法等权力领域也有所扩展。在很大程度上,地方政府不仅仅是一个基于地方产权的经济实体,而且还俨然成为国家结构中相对独立的次级权力中心。地方政府这种权力与地位的改变,使它们不可能只是作为中央政府的一个代理机关而存在,而是存在着对中央及对地方的双向责任,因而它们同中央政府之间也不可能再表现为单纯的命令与服从关系,而是以双方互动为主要特征。关于由分权所带来的权力分散化对中央与地方关系的影响,在第三章中将会有详细的论述。其次,任何权力要发挥持久的效用,都不能依赖单纯的强力,权力必须具备合法性,才能使基于强力的压制转变为基于同意的服从。在改革开放之前,中央与地方关系中具有丰富的合法性资源,如共产主义意识形态、领导人的克里斯玛权威等。然而,在20世纪80年代之后,中国政治逐渐朝着世俗化的方向迈进,利益已成为不同权力与权利主体之间关系的决定因素。在这种情况下,权力的合法性主要依靠权力主体之间的互动关系。如80年代初期,中央给特区、企业、地方更多的自主权,以调动它们的积极性从而换得经济效益的提高,而地方则以取得的经济利益要求更多的权力;再如80年代中期,许多地方政府和中央进行谈判,用各种方式巧妙地和中央“讨价还价”,因而那些政治经济资源多的省份容易获得中央政府给予的较大权力,而较大权力又可以转化为更多的市场份额等。这些都说明,中央与地方的互动属性已经内化到中央与地方关系的结构之中。

综上所述,“权威—互动”作为一个便于使用的功能性概念,它主要描述了改革之后中央与地方关系中的以下特征:①在中央与地方的权力结构中,中央占据主导地位;②中央领导层以推进国家的现代化和经济发展为目标,其行为受到这一目标模式的约束;③意识形态和克里斯玛权威逐渐弱化,服从的合法性基础已转向政治集权约束下的互动过程;④中央政府容忍地方政府的利益表达,在制度规则缺失的环境中,谈判、协商是主要的互动机制;⑤地方政府是经济发展的主要推动力量;⑥地方政府拥有地方产权,在地方范围内具有权力的自主性;⑦地方政府作为正式国家权力结构的一部分,嵌入地方社会网络之中,并居主导地位;⑧地方政府具有人格化的“理性人”特征,无论对中央政策选择忠实执行还是变通性抵制,利益得失是关键影响因素。

【注释】

[1]文化的视角强调政治的历史延续性,主要考察文化认同对中央与地方关系的影响,如大一统观念、乡土意识、地方认同及民族感情等对民族整合或国家建设的影响;结构的视角重点考察中央与地方之间博弈或互动的结构性原因,如中央与地方之间的权力分配的变化等;过程的视角则主要考察中央与地方间权力冲突的解决过程与方式,如强制、谈判或讨价还价等。其中,文化、结构的视角是由来已久的分析路径,而过程的视角则是随着研究环境的宽松,资料的获得相对便利之后的新发展。Jae Ho Chung.Studies of Central-Provincial Relations in the People's Republic of China:A Midter m Appraisal,The China Quarterly,1995(142):478 489.

[2]持这一观点的学者主要有王绍光、胡鞍钢、林志敏、郑永年、李侃如、诺顿、戴慕珍等。

[3]持这一类观点的学者主要有黄亚生、黄佩华、徐维恩、倪志伟、洪克金等。

[4]持这类观点的学者主要有董辅礽、林尚立、李芝兰、贾康、阎坤、奥克森伯格、詹姆斯·唐和杨大利等。

[5]中国财政体制中的这种地方分权色彩,是使其体制不同于苏联计划体制的主要表现,也是导致中国的改革与众不同的重要原因。参见钱颖一:“中国的改革为何与众不同”,见钱颖一编:《现代经济学与中国经济改革》,中国人民大学出版社,2003年版,第177页。

[6]James Tong.Fiscal Refor m,Elite Turnover and Central-Provincial Relations in China,The Australian Journal of Chinese Affairs,1989(22):128.

[7]王绍光:《分权的底限》,中国计划出版社,1997年版,第40—41页。

[8]贾浩,林至敏:“改革与国家能力:变化中的中国大陆中央与地方的关系”,《中国社会科学季刊》,1992年第1期,第148—155页。

[9]郑永年甚至进一步指出,中国的地方主义已经发展到地方文化认同的层次,而且有迹象表明地方政府正在对外经济事务中以“准主权者”的形象出现。见郑永年:“论中央—地方关系”,《中国研究》,1994年第6期,第1—125页。

[10]戴慕珍进一步指出,面临着财政压力,地方政府只得发展工业,致力于经济增长,在这一过程中,中国地方的政治结构也出现了新的情况,这就是地方合作主义体系,在这种体系中,地方政府像地方企业那样行动。他们通过挑选经理、控制对产出的分配、提供公共服务项目、决定投资项目等,成为地方企业的实际产权所有者。在地方政府的合作主义体系中,地方政府扮演着企业主、工业再分配主体的角色。戴的理论重点在于地方政府对于社会的优势地位,并没有直接说明地方力量与中央力量的对比,但它为地方获得结构性的自主性提供了充分的证据。见Jean C.Oi.Fiscal Refor mand the Economic Foundations of Local state Corporatis min China.Worl d Politics,1992,45(1):99126.

[11]Steven M.Goldestein.Refor ming Socialist Systems:Some Lessons of the Chinese Experience.Studies in Comparative Communism,1988(2):221 238.

[12]郑在浩强调,之所以中央与地方关系中零和博弈模式影响甚巨,重要的原因就在于财政关系在中央与地方关系研究占了主要的位置。Jae Ho Chung.Studies of Central-Provincial Relations in the People's Republic of China:A Midter m Appraisal.The China Quarterl y,No.142,1995:478489.

[13]Jun Ma.Inter governmental Relations and Economic Management in China.New Yor k:St.Martin's Press,1997:36.

[14]Christine P.W.Wong.Central-Local Relations in an Era of Fiscal Decline:The Paradox of Fiscal Decentralization in China.The China Quarterl y,1991(128):691692.

[15]World Bank.China:Revenue Mobilization and Tax Policy.World Bank,1990:242278;Rampogal Agar wala.China:Refor ming Intergovernmental Fiscal Relations.Discussion Papers#178 of the Depart ment of China and Mongolia,World Bank,1992:1017;Roy Bahl and Christine Wallich.Intergovernmental Fiscal Relations in China.Policy Research Working Paper#863,World Bank,1992:1623.

[16]王绍光,胡鞍钢:《中国国家能力报告》,辽宁人民出版社,1993年版.

[17]这种说法含有一个假定,就是财政提取能力是国家能力最重要的体现,因此中国政府在财政提取项目上的衰弱,将会威胁到整个国家体制。见王绍光:《分权的底限》,中国计划出版社,1997年版,第51—53页。

[18]王绍光:“中国政府汲取能力下降的体制根源”,《战略与管理》,1997年第4期,第1—10页;贾绍华:《中国税收流失问题研究》,中国财政经济出版社,2002年版,第40—59,170—176页;S.Philip Hsu.Deconstructing Decentralization in China:Fiscal Incentive versus Local Autonomy in Policy Implementation.Journal of Contemporar y China,2004,13(40).

[19]张曙光:“国家能力与制度变革和社会转型”,见董辅礽等:《集权与分权:论中央与地方关系的构建》,经济科学出版社,1996年版,第52—71页。

[20]董辅礽等:《集权与分权:论中央与地方关系的构建》,经济科学出版社,1996年版,第52—71页;胡鞍钢:《中国发展前景》,浙江人民出版社,1999年版,第208页。

[21]如在1993年预算外资金的正式定义范围缩减之前,其与体制外资金在1992年相加的总额已经超过预算内收入。如果用此种较完整的财政收入概念为基础,再剔除正式预算内收入统计中国有企业补贴的负值部分,则政府部门财政收入在国内生产总值中所占的比例,在改革开放以来其实远不如王绍光、胡鞍钢报告所描述的那样大幅衰退。Le-Yin Zhang.Chinese Central-provincial Fiscal Relationships,Budgetary Decline and the Impact of the 1994 Fiscal Refor m:An Evaluation.The China Quarterl y,1999(157):123 124.

[22]Dali L.Yang.Refor m and the Restructuring of Central-Local Relations.in David S.G.Good man and Gerald Segal.China Deconstructs:Politics,Trade,and Regionalism.Routledge,1994:6264.

[23]杨培新:“深化改革的中心是什么——兼与胡鞍钢同志商榷”,见董辅礽等:《集权与分权:论中央与地方关系的构建》,经济科学出版社,1996年版,第43页。

[24]通过对中央与地方政府在分税制下各自的支出责任的分析,黄佩华更倾向于认为,地方政府处于不利的地位。她指出,传统财政体制中中央政府负责宏观管理和集中决策,地方政府负责具体的落实,20世纪80年代的财政改革并没有改变这种关系。预算收入减少扩大了地方政府的支出压力,尤其在卫生和教育方面。以这种思路,分权改革为地方带来的变化显然是不利的,或者中央的权力至少没有像上述学者所描述的那样衰弱。

[25]如在谢淑丽看来,由于倡导改革的领导层需要地方的支持,因而中国倾向于地方利益的改革路径是被“绑定的”,然而中国恰恰就是在外界看来中央领导权力最不稳定的时候成功地推行了分税制改革。又比如“中国式联邦”理论也认为,分权所造成的有利于地方政府的权力格局已经内化到中国的市场及政治结构之中,中国的改革不大可能走重新集权的回头路;此外,还有像流行一时的“中国分裂论”等论点也都遭到了质疑。

[26]Huang Yasheng.Central-local Relations in China during the Refor m Era:The Economic and Institutional Di mensions.Worl d Develop ment,1996,24:655672.

[27]黄亚生根据1979年以来中国省级干部的变动情况,得出结论说:“省级人事变动的范围、方式和频率都表明中央政府的强力控制是有效的。”显然,他的结论构成了对类似于“中国分裂论”一类观点的有力反驳,同时对政府间权力能够在1995年以来再度向中央集中发展作出了解释。

[28]Vivienne Shue.Beyond the Budget:Finance Organization and Refor min a Chinese County.Moder n China,1998:147 86.

[29]Jae Ho Chung.Studies of Central-Provincial Relationsin the People's Republic of China:A Midter m Appraisal.The China Quarterl y,1995(142):478 489.

[30]Michel Oksenberg,James Tong.The Evolution of Central-Provincial Fiscal Relations in China,19711984.The China Quarterl y,1991(125):132.

[31]林尚立:《国内政府间关系》,浙江人民出版社,1998年版,第355页。

[32]李芝兰:“超越顺从分析:重新理解中央与省的关系”,《中国评论》,1998年第1期,第157—186页。

[33]David S.G.Good man,Gerald Segal.The Politics of Regionalis m:Economic Develop ment,Conflict and Negotiation.in David S.G.Good man,Gerald Segal.China Deconstr ucts:Politics,Trade,and Regionalism.Routledge,1994:1 16.

[34]钱颖一:“中国特色的维护市场的经济联邦制”,见钱颖一编:《现代经济学与中国经济改革》,中国人民大学出版社,2003年版,第177页。

[35]托尼·赛奇,邵明阳译:“‘盲人摸象’:中国地方政府分析”,《经济社会体制比较》,2006年第4期,第96—104页。

[36]周雪光:“权威体制与有效治理:当代中国国家治理的制度逻辑”,《开放时代》,2001年第10期,第67—85页。

[37]关于权威主义定义的讨论:(1)权威主义与全能或极权主义的不同。“前者(权威主义)的统治缺乏公众的参与和宪法制约,要求人们服从统治者颁布的命令,但它们只在有限的领域内行使自己的权力;而后者(极权主义)则企图控制社会生活的各个方面,并动员全体国民积极地支持其政策。”见戴维·米勒:《布莱克维尔政治学百科全书》,中国政法大学出版社,2002年版,第45页,“权威主义”词条。(2)关于权威主义国家的特征描述。罗荣渠认为权威主义是第三世界国家的独特发展模式“……那些曾经遭受过西方侵略的国家,因面临严峻的外部世界的挑战,在强烈的民族主义意识与时代紧迫感的鼓动下,把现代化作为国家重建(nation-rebuilding)的全民任务,这样,就需要国家利用政治杠杆来改组行政机构,通过权威政治来加速经济增长和推行强烈性的工业化战略。战后现代化第三次浪潮中涌现的一批经济发展卓有成效的集权国家,就属于这种类型。由于执政当局把推行高速增长作为国家发展的首要目标,故而称之为发展型国家(develop mental states,或译为发展取向的国家);在拉丁美洲被称之为官僚权威主义国家(bureaucratic-authoritarian states)”。(3)对权威主义国家类型在政治发展中的定位。在罗荣渠看来,权威主义是传统集权主义向现代民主的一种过渡:“这种东亚式的‘发展型国家’与现代西方国家的放任政策相比,带有较高程度的集权性质,但不同于传统的旧式的中央集权国家,应该看作是从传统集权国家向现代民主国家转变的一种过渡形式。”见罗荣渠:《现代化新论(增订版)》,商务印书馆,2004年版,第201页,第471页。

[38]Peter A.Hall and Rosemary C.R.Taylor.Political Science and Three New Institutionalism,Political Studies,1996,44(2):945.

[39]伯德,埃贝尔,沃里克:“财政分权:从命令经济到市场经济”,见伯德,埃贝尔,沃利克:《社会主义国家的分权化:转轨经济的政府间财政转移支付》,中央编译出版社,2004年版,第13页。