阿米巴经营的作用

七、阿米巴经营的作用

阿米巴经营,能促使员工从“被动执行”转变成“主动创造”的经营者,释放员工潜能。稻盛和夫说,我们“不能只雇佣员工一双手,应该雇佣整个人;人人都想让生命出彩,人人都想创造价值;人人本自具足,人人具有整体观,人人富有创造性。”

为何取名“阿米巴经营模式”而不叫“阿米巴管理模式”这也有深刻内涵。管理是员工“被动执行”的思想,经营是全员“主动思考、主动创造”的思想。管理面对的是资源,结果是效率提升;经营面对的是人,结果是人们获得更高满意、组织盈利。实现“老板的企业”向“企业的老板”转变,让员工成为企业的主人。

1.阿米巴的“人性本善”

阿米巴经营的伟大之处就在于它彻底颠覆了西方管理理论体系从“人性本恶”的原点出发所建立的经营管理系统,它从“人性本善”出发,从东方企业的经营实践出发,将每一位员工变成具有“老板思维”和有行动力的经营者,构建释放每一位员工智慧、潜力的经营管理体系。所以,阿米巴经营是一套科学的、高效的、复制老板的模式,能在企业内部形成无数个“内部企业家型”的人才培养系统。

2.阿米巴经营的出发点

是一种从人心出发,追求经营艺术与经营科学的高度融合的现代经营模式。

首先,从人心、人性出发,这点在阿米巴经营里面的体现就是做任何决策都是以“作为人,何谓正确?”为原点,在这个基础之上来思考对方的需求和如何让工作更有利他性。这种“利他”不是去考虑一个人善、恶两方面的需求,而是去考虑一个人“作为人,何谓正确?”的善的需求,即我为你做什么才正确?

其次,艺术和科学的高度融合,艺术是非逻辑的,而科学是逻辑的。阿米巴经营的背后也同样遵循感性和理性相结合的基本经营哲学原理。阿米巴经营一方面重视会计报表中的具体数据,从科学的角度来经营企业;另一方面从感性的一面来思索“作为人,何谓正确?”,展开“以心为本”的经营。

稻盛和夫认为,“判断是否合理,经营科学固然重要,但不能只看理论上有无矛盾,还要思考人如何才是正确的,人心的问题才是企业经营最根本的问题。”

最后,这里所说的阿米巴经营是一种现代经营模式。所谓“现代经营”,有一个前提条件,要求经营者和股东立场分离。这一点在企业推行阿米巴经营时尤其要注意。在中国,目前大部分企业的最高决策者都具有股东和职业经理人的双重身份,在做经营决策的时候往往容易患上“神经分裂症”,角色定位不清。

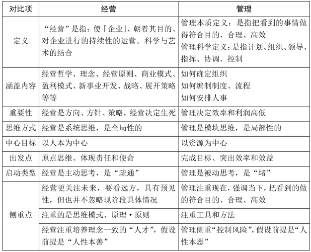
如何做到现代经营呢?假如企业没有聘请职业经理人,那么解决办法就是,老板在上班的时候是经营者,站在职业经理人的角度思考问题;下班的时候我们是股东,站在股东的立场来看待企业的所有问题。只要企业最高决策者能够站在客观、公正的立场上来处理经营的问题,阿米巴经营在我们企业的实践是完全可以实现的。我国企业经常把经营和管理混为一谈。而事实上,经营和管理虽然有着紧密联系,但也存在着本质的区别。参见表1-4。

表1-4 经营和管理的区别

仔细研究经营与管理的不同,将为企业经营管理带来很多启发,从上述对比可以一目了然地看出,经营注重的是思维模式、原理、原则,侧重于理念和策略方面,强调主动思考和系统思维。而管理则侧重于工具和方法,更多的属于制度范畴。

制度、工具离不开理念、经营原则的指导,理念、策略又必须遵循经营的原理展开,依托制度、工具为载体,才能得到有效贯彻。二者不可分割,更不能混淆,这就是经营和管理的联系与区别,它们之间不能相互代替,是事物的阴阳两面。