阿米巴经营是利润思维导向

八、阿米巴经营是利润思维导向

阿米巴经营是基于精细核算、全成本管理的利润导向思维模式。

1.精细核算

精细核算是阿米巴经营会计的重要思想之一,精细核算不是将传统会计科目进行细分,而是依据经营的原则,对巴体有影响、且巴体可以进行控制、管理的所有科目都要进行统计、分析、控制。按照模拟市场构建的内部交易原则进行核算。该共享利益的项目,需要进行利润分成,应该赔偿的照价赔偿;巴组织请相关人员协作处理工作时,要进行相应的费用支付。

总之,核算的目的是为了更好的控制成本,是为了更加准确地发现缺陷和问题点,利于持续改进和循环改善。精准改善的目的就是要更加有效的消除浪费、降低成本。

有时候的改进,可能会造成成本转嫁。我这里什么都好了,但人家那里却出现等待、不良增加等现象,这在传统管理中,很难确定原因。但通过阿米巴精细核算的方法,就能发现是由于我的成本控制或改进、控制浪费,造成了下道工序的成本增加、浪费严重。阿米巴报表可以清楚展示出这一结果。因为,上级巴组织的利润是下级巴组织的合并,我改善了,增加了利润,上级巴组织的合并报表没有增加利润,说明我的改善成果被别人吃掉了,有成本转移、或转嫁的可能。

这种现象在传统的考核模式中,屡见不鲜。人们常常利用这种方法来钻考核的空子。阿米巴的精细核算结果,引导组织多开展有效的改善,这才是企业追求的目标。

2.全面成本管理

全面成本管理(Total Cost Management TCM)是运用成本管理的基本原理与方法体系,依据现代企业成本运动规律,以优化成本投入、改善成本结构、规避成本风险为主要目的,对企业经营管理活动实行全过程、广义性、动态性、多维性成本控制的基本理论、思想体系、管理制度、机制和行为方式。所谓“全面”包括三个方面,即全员、全面、全过程,亦称为全面成本管理的“三全性”。其基本思想来源于全面质量管理。

产品在生产过程中,组织流程的每一个环节、每一个工艺、每一个部门、甚至生产现场每一个工位操作工,都能参与到成本管理中;同时,强调成本管理的科学性与发挥全员参与改善的主动性相结合,通过成本管理的科学性与全员参与改善的主动性,达到经营层的要求同基层部门的追求的一致性。

推行全面成本管理体系(TCM)不但要体现“三全”(全员、全面、全过程),而且要将“科学性、主动性、一致性”等“三性”融入其中。因此,全面成本管理体系就是:以成本管理的科学性为依据,建立由全员参与、包含企业管理全过程的、全面的成本管理体系,并汇集全员智慧,发挥全员主动性,让各部门全体员工自主改善不断降低成本,使经营层与各部门员工具有降低成本的一致性,谋求在最低成本状态下,进行生产管理与组织运作。

面对复杂多变的经济环境,传统成本管理方法已力不从心,缺陷日益明显。

(1)传统成本管理观念落后,缺乏战略眼光。

在传统成本管理中,成本管理的目的被归结为降低成本,节约成为降低成本的基本手段。但是,成本降低是有条件和限度的,在某些情况下控制成本费用,可能会导致产品质量和企业效益的下降,参见案例12-1。因而,传统的成本管理是一种消极的管理。随着市场经济的发展,企业不能再将成本管理简单地等同于降低成本,而应是资源配置的优化和资本产出的高效管理。传统成本管理观念过于狭隘。同时如何适应瞬息万变的外部市场经济环境,以获得持续性的竞争优势,是现代企业必须考虑的首要问题。因此,企业必须把重点放在制定竞争战略上,而传统成本管理把眼光局限在单纯降低成本方面,缺乏战略眼光。

(2)传统成本管理的对象主要是企业内部的生产过程,注重生产过程成本控制和事后成本核算。

在现代企业中,产品研发和销售在作业链两端变得越来越重要,费用也日益上升;中间端的生产环节相对弱化。只重视生产过程的成本核算而轻视研发和销售环节的成本核算是不适宜的。

(3)传统成本管理体系难以满足多目标要求。

成本管理为财务管理服务,传统成本管理视追求利润最大化为己任。以利润最大化为目标,能够促使企业讲求核算、加强管理,但利润最大化不仅未考虑企业的远景规划,而且忽略了市场经济条件下最重要的一个关注点——风险。其结果是增大了企业的财务风险,削弱企业长远发展能力。当今股东财富最大化已成为企业财务管理的追逐目标,传统成本管理的短期效益性暴露无疑。另外,传统成本计算基础是以币值不变为假定,以历史成本和权责发生制为原则。这套成本管理体制符合财务报告准则要求,但不能很好满足企业内部成本的过程控制和决策支持要求。

(4)全面成本管理立足于长远的战略目标,致力于培植企业核心竞争力。

为了达到这一目的,就需要了解并运用价值链这一有效的战略性分析工具。价值链是一系列由各种纽带连接起来的相互依存的价值活动的集合。在这里,价值是指买方愿意为企业提供给他们的产品所支付的价值,价值活动是企业所从事的物资上的和技术上的界线分的各项活动。波特教授将其划分为基本活动和辅助活动两大类:前者如内部后勤、生产作业等,后者如采购、人力资源管理等,二者皆可进一步划分为若干显著不同的具体活动。

可见,价值链并不是独立活动的汇集,而是相互依存的活动构成的一个系统。在这一系统内各项活动之间相互联系,即某项活动进行的方式影响其他活动的成本与效率。联系的普遍存在意味着仅仅考察一项活动本身并不能全面理解这项活动的成本性态,同时为降低相互联系的活动的总成本创造了机会,企业可以通过协调或优化这些联系来创建其整体成本优势。(如表4-1)

案例4-1:南钢集团全面成本管理改进案例分享之一

表4-1 南钢集团某炼钢中巴炼钢小巴成果展示表

3.阿米巴经营报表

阿米巴报表是对巴组织的全部经营要素,基于精细核算的原则和思想,构建的经营日、月报表。阿米巴经营要求报表日报表(参见表4-2),这样能及时对每天的工作进行评价和改善。阿米巴组织的经营报表是用来分析的,体现的是全成本的透明经营,所有巴组织成员都清楚组织的经营结果。该报表提示,质量损失连续4个月超出计划控制目标,需要重点改进。

从这个意义上说,精益生产是以消除浪费为核心,是理念和方法。而阿米巴经营是精益生产完整意义的体现,它不仅仅说明了你重视、开展了改善,而且能精确地对改善进行效果评价,以组织的盈利能力是否改善为准,将改善落地到实处。

再看一些阿米巴组织进行全成本管理,开展精益改进的案例。

表4-2 南钢集团某加热炉微巴2018年阿米巴经营月报表

案例4-2:全面成本管理改进案例分享之二(如表4-3)

表4-3 南钢集团某高炉值班室微巴成果展示表

全面成本管理起源于全面质量管理,是“全员、全过程、全企业”开展成本管理的思想。这里把全面成本管理落地到微巴或者班组后的具体形式,简称为全成本管理,指的是基层微巴对内部的所有成本构成进行管理。

全面成本管理的思想很容易建立,要实现全面成本管理,首先要清晰掌握微巴或班组等基层组织的全成本构成,然后再分析哪些可以控制,哪些可以影响,哪些只能接受。最后运用轻重缓急的方法,确定重点改进方向、制定改进措施、实施全员改进。

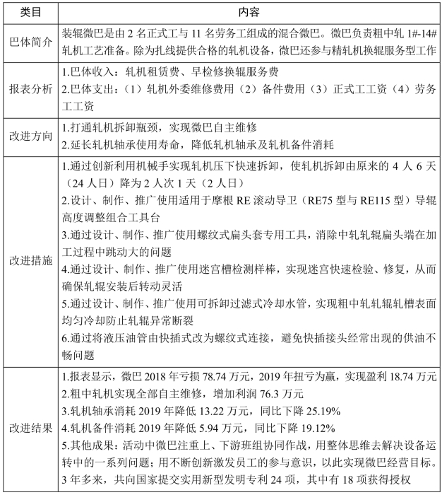
案例4-3:全成本管理改进案例分享之三(如表4-4)

表4-4 南钢集团某装辊微巴成果展示表