多重障碍儿童

十一、多重障碍儿童

(一)评估流程

1.转介

家长教师转介儿童到医院门诊。根据教师、家长或其他有关人员的观察结果,将怀疑有问题的儿童送往专门的诊断机构(通常是专科医院门诊),请求进一步的筛查、鉴定和诊断。

2.筛选

由专科医师或专门的诊断人员进行。在筛选阶段只能确认该儿童是否是多重障碍,不能正式确认是何种因素导致的多重障碍,在正式判断前还需做进一步的检查。

筛选工作有三个方面:

(1)检查被转介儿童的出生史、成长发育史、病史、各科成绩和有关文字记录。

(2)和有关教师、家长、保姆等进行谈话,了解儿童各方面的实际表现。

(3)有目的、有计划地观察儿童的日常行为表现,察看他的适应性行为水平。

3.临床诊断

专科医师将疑似儿童进一步转介到联合门诊,由专业人员对儿童进行诊断性测验。这种评估应包括神经检查、言语与语言评估、听力检查、视力检查、智力测验、知觉动作评估、社会适应能力评估等。通过综合评定,确定该儿童是否属于多重障碍,若是,则进一步分析确认多重障碍的类别和程度如何,形成诊断性结论。

4.专业团队评估

从这个环节开始,被转介、筛选并确诊为多重障碍的儿童开始进入正式的教育干预评估流程。专业团队由心理学专家、语言治疗师、社工、职能治疗师、物理治疗师等人员组成。该团队要进一步使用一些儿童身心发展量表以及观察、访谈等方法来评估该儿童身心各方面发展的实际状况,以便提供一个合适而有效的个别化教学方案。

5.决策

由教师、学校领导、家长、心理工作者、社会工作者和其他有关人员参加决策会议,确认评估的准确性、公正性,解释和分析评估的结果,评估儿童的特殊需要,做出教育安置决定,并制订出具体的教育和训练方案。

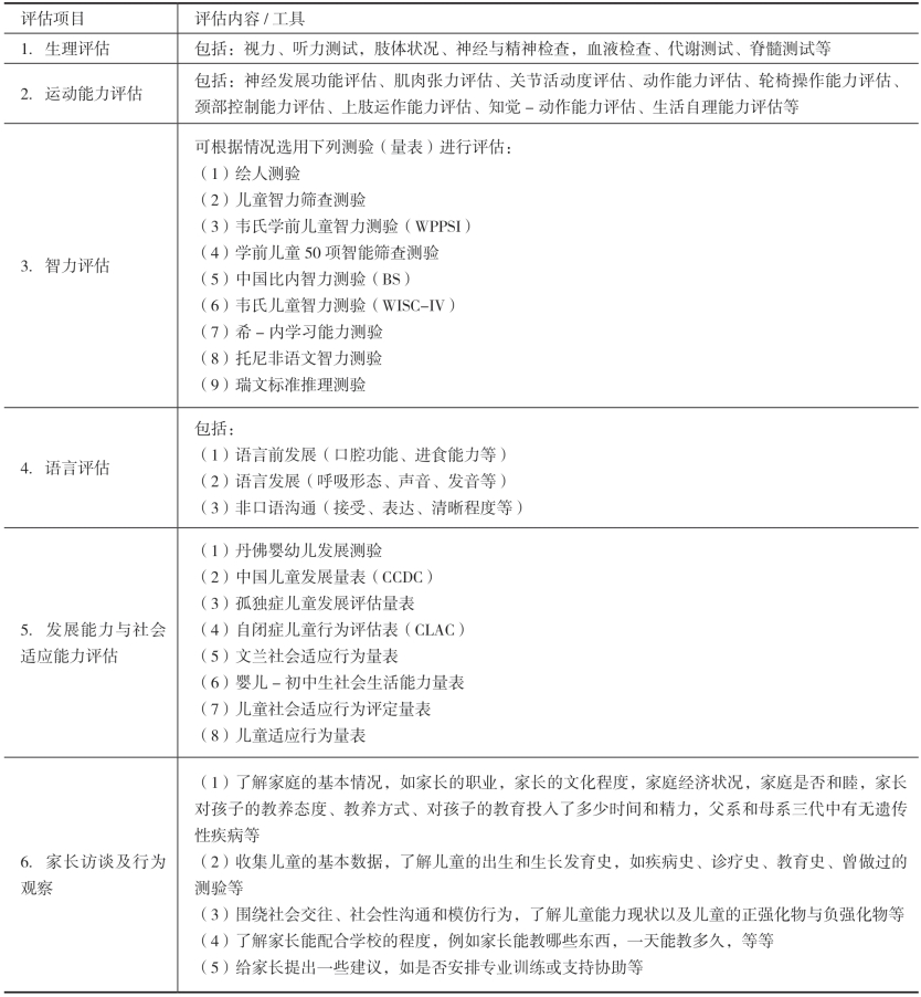
(二)评估项目

多重障碍儿童教育评估的范围广,适用的工具较多,评估的主要项目概括为下述六大领域,见表8-12。除了这六大领域之外,还有课程本位评估、家庭评估、环境(生态)评估以及营养评估等也可以列入考虑范围。需要注意的是,下列评估内容并非每一位多重障碍儿童都要进行,而是视需要而定,选择进行。

表8-12 多重障碍儿童评估项目与内容