学习活动设计

(三)学习活动设计

课时安排:9课时。

【任务一:漫步青春走廊,感悟青春之美】

第一课时——读懂革命青年的青春理想

以毛泽东的《沁园春·长沙》为学习内容,主要学习诗词意象的营造和炼字造句的艺术手法。同时延伸阅读老一辈无产阶级革命家的诗词,感受他们对国家前途命运的忧虑和以天下为己任的豪情壮志,培养学生的爱国情怀,激发学生的爱国热情。

1.整体诵读,感知全词

在诵读的过程中要读准字音、读懂词义、读出节奏和读出情感。(此部分听音频诵读或老师配乐朗诵示范。)将词分为上、下阕进行解读,学生尝试着用自己的语言概括全词所描绘的几幅画面。

上阕:独立寒秋图 湘江秋景图下阕:峥嵘岁月图 中流击水图

(根据学生的回答,将其板书在黑板上)

2.品味意象,感受意境

反复诵读这首词,品味这首词中描写的具体意象,抓住词句中一些富有表现力的词语,感受词作的意境之美。

明确:(1)关于“意象”的基本内涵:“所写之‘景’、所咏之‘物’,即为客观之‘象’;借景所抒之‘象’,咏物所言之‘志’,即为主观之‘意’。‘象’与‘意’的完美结合,就是‘意象’”。

(2)找出这首词中的意象:江、山、林、舸、鹰、鱼,然后分析其特点。

(3)找出富有表现力的词语,并进行简要分析。

绘制表1并完成:

表1 品鉴形象

3.合作探究,积极讨论

问:“青年毛泽东给你留下了怎样的印象?”学生可以结合诗词内容进行说明,也可以结合所学的诗词来探讨。诵读全词,尝试着背诵全词。

例如:“独立寒秋,湘江北去,橘子洲头。”在一个深秋的季节,一位雄姿英发的年轻革命家在橘子洲头伫立着,他深情地注视着眼前滚滚北去的湘江水,凝重的目光折射出无限的遐思。这句话写出青年毛泽东的从容与镇定。

4.拓展延伸,阅读思考

许多老一辈无产阶级革命家如周恩来、朱德、董必武、刘少奇、叶剑英、陈毅等都擅长诗词创作,他们的作品也展现出革命者昂扬的斗志和奋发向上的精神风貌。学生通过学校图书馆和网络搜集整理他们的作品,在众多的作品中选择自己最喜欢的一篇并写出推荐的理由。(要求每位学生必须自觉完成)

例如:周恩来的《赤光的宣言》。

推荐理由:文章描述了当时中国所处的状态——半殖民地半封建社会,广大劳动人民正遭受着帝国主义、封建主义和官僚主义的剥削与压榨。为了帮助人民群众推倒面前的这三座大山,革命青年周恩来树立“为中华民族之崛起而读书”的理想,希望通过自己的努力解救人民于水深火热之中,在最好的青春绽放自己的光芒。

第二、三课时——聆听有志青年的青春呐喊

学习中外四首现代诗歌。明确“诗言志”,对此将采用“知人论世,以意逆志”的方法来解读诗歌。首先通过朗读,疏通诗歌的字词,厘清诗歌的抒情脉络;其次解读文本,着重分析诗歌中描绘的意象,领会诗歌中包含的意蕴;最后明确鉴赏诗歌的目的,即培养学生的审美鉴赏能力与文学创作能力。

1.知识回顾

结合在初中阶段所学的历史知识回顾在20世纪初中国发生的两件大事——“新文化运动”和“五四运动”,着重指出“五四”爱国运动对青年学生所产生的重大影响。

明确:1919年“五四运动”给中国社会带来了崭新的气象。旧道德、旧专制与一切封建思想都受到猛烈地抨击与批判;取而代之的是新事物、新思想、新文化与一切进步思想,得到广泛地推崇与赞扬。倡导民主与科学、独立与自由、爱国与自救的精神成为时代的最强音。

2.诵读诗歌

结合“五四运动”对青年郭沫若的思想影响,有感情地诵读《立在地球边上放号》这首诗歌,理解诗歌的内容,领悟诗歌的情感。

明确:诗人站在地球边上全方位俯瞰地球,放声呼唤,吹响时代号角,传递出狂飙突进的时代精神——毁坏旧世界、创造新世界的决心与愿望。

3.反复诵读诗歌《红烛》

梳理诗歌的结构,感知诗歌的内容。理解诗中运用比喻、拟人、象征手法的具体寓意,欣赏在诗歌的意象中所创造的艺术效果。

明确:诗人以“红烛”自喻,他想要凭借那微弱的光与热来照亮险恶、黑暗的前途,烧破世人沉迷的美梦,捣毁世人灵魂的枷锁,为人间培育出能让人感到慰藉的花和能使人获得快乐的果。

4.学习昌耀的《峨日朵雪峰之侧》

首先,有感情地诵读诗歌,掌握诗人塑造的众多审美意象,感知它们共同营造出的凝重壮美的艺术氛围;其次,在反复诵读中理解诗歌的意蕴和主题。

明确:

(1)具体意象:太阳、滑坡、石砾、雄鹰、雪豹、蜘蛛。

(2)诗歌主题:这首诗是诗人的自我写照——不畏艰险,勇于攀登;也是诗人的精神自救。

5.学习雪莱的《致云雀》

(1)诵读感知。让学生通过诵读用自己的话概括诗歌的主要内容。

(2)合作探究。分组讨论,完成两个任务:一是“云雀”的形象特征及其象征意义;二是表现“云雀”形象所采用的写作手法。

(3)比较阅读。将雪莱的《致云雀》同华兹华斯的《致云雀》进行比较阅读。(供部分学生选做)

明确:“云雀”形象是诗人理想化的自我形象,诗人和云雀有许多方面是相似的——追求光明,藐视地面,向往理想的世界。

第四课时——比较鉴赏,归纳整合

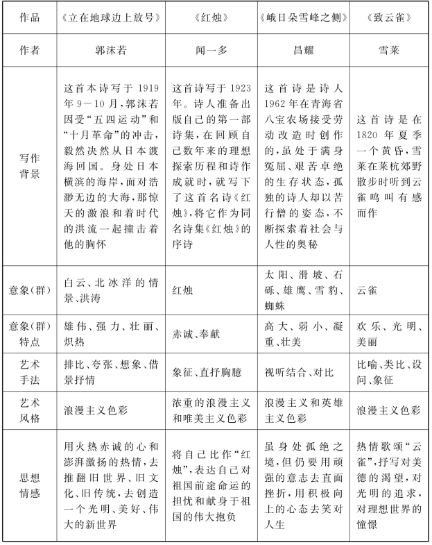
认真诵读四首诗歌,比较鉴赏四首诗歌艺术风格的异同;分析不同时期不同地域的人对“青春的吟唱”,感悟他们的青春抒怀。

1.比较鉴赏

这四首诗都集中表现了有志青年对青春的呐喊、对人生理想的追求、对光明自由的向往、对美好未来的憧憬。明确诗歌的写作背景,分析诗歌所采用的意象及其特点,探讨诗歌艺术手法、风格特征以及表达的情感。

四首诗歌的比较鉴赏整合见表2。

表2 比较鉴赏

2.整理中国新诗的发展脉络

中国新诗是在“五四运动”中形成的,以白话文为基础,结合外来的诗体模式并对旧体诗有所吸收的一种新型的诗歌形式。学生通过查阅相关的资料,同学之间进行交流与分享,老师加以补充完善,从而厘清中国新诗发展的基本概况,见表3。

表3 中国新诗发展的基本概况

第五、六课时——重温淳朴青年的青春岁月

学习两篇现代小说《百合花》和《哦,香雪》。联系时代背景来理解作品的特定内涵,将两篇小说进行对比阅读,理解不同时代年轻人的青春岁月和青春理想。按照小说的三要素对小说进行解读,培养学生的审美鉴赏能力,提升学生的文学审美趣味。

1.研读文本

学生认真阅读小说《百合花》和《哦,香雪》,用简单的语言谈谈自己对两篇小说内容的理解,说说不同时代的年轻人的青春各有怎样的特点,看看自己能从他们身上受到怎样的启发?用简单的话语跟同学、老师分享。

明确:两篇小说的不同之处。用表格的形式展现出来,见表4。

表4 两篇小说的不同

2.分析人物形象

阅读小说《百合花》和《哦,香雪》,分析小说中主要人物的性格特征,并结合文中的语句进行简要分析,完成表5。

表5 分析人物形象

3.鉴赏小说的描写艺术

结合文学家们对这两篇小说不同的评价,精读课文,品味这两篇小说的艺术特色,在掌握作品总体风格的基础上,从人物心理描写、环境描写、细节描写等角度对小说的精彩之处进行点评,200字左右。

4.观赏同名电影,完成相关任务

《百合花》和《哦,香雪》两篇小说都被改编成了电影。人们为电影《百合花》配了一首插曲,但《哦,香雪》里面没有,请学生模仿《百合花》插曲的歌词,为《哦,香雪》编一段歌词。(供部分学生选做)

《百合花》的歌词:

啊—啊—啊—/百合花百合花/绿丛中洁白无瑕/静静山谷里/深深把根扎

啊—啊—啊—/百合花百合花/盛开在原野山崖/默默迎曙光/甘把幽香洒

啊—啊—啊—/默默迎曙光/甘把幽香洒

啊—啊—啊—/默默迎曙光/甘把幽香洒/啊—啊—啊——

【任务二:撰写青春宣言,抒发青春情怀】

第七、八课时——书写最美的青春宣言

王蒙先生说:“青春给了文学热力、活力还有奋斗的内驱力;文学给了青春提高、美化和兴味。”(央视《一堂好课》2019年第5期)处于青春期的各位同学,应当用文字来书写青春,记录青春。

1.明确诗歌写作要领

根据统编教材第30页所提供的内容,学生归纳诗歌写作的基本要点,老师进行适当补充说明,从而确定诗歌写作的要点。制作相关样表如表6。

表6 诗歌写作的要点说明

2.撰写最美青春宣言

学生学习诗歌,鉴赏诗歌,更应进行诗歌创作。学生根据诗歌写作的基本要求,结合自己积累的知识、前人的经验、自身的所思所感撰写自己的青春宣言。

3.编辑青春赞歌诗册

学生撰写的青春宣言是学生青春时代最美的记忆,更是学生智慧的结晶。首先将学生创作的作品进行品读鉴赏,指出作品中的优秀之处,也指出作品还需修改完善的地方,使其更加完美。此部分应以学生为主体,老师加以指导,由师生共同参与完成。

第九课时——唱响心中的青春赞歌

为了让同学们感受到青春的火热与美丽,激发他们热爱青春、热爱生活的情感,以班级或年级为单位,举办以“从文学走来·悟青春之美”为主题的实践活动,抒发青春情怀。

1.唱青春之歌

开展“青春礼赞——以诗歌的名义”诗歌朗诵会。以“青春”为主题,进行诗朗诵。诗朗诵的作品可以有学生在第一课时所推荐的“革命青春之歌”、从中外作品中搜集到的有关青春的诗歌以及学生自己创作的诗歌等。

2.悟青春之美

以班级为单位举办“文学中的青春”读书会,以小组为单位进行发言,交流分享自己的读书心得。

3.绘青春蓝图

举办“我的青春,我做主”为主题的黑板报。学生纷纷施展自己的才华,或画或写,绘制五彩缤纷的青春蓝图。