一、碳排放权交易

一、碳排放权交易

(一)交易产品

碳排放权交易主体为重点排放单位及符合交易规则规定的机构和个人。交易产品初期为碳排放配额和国家核证自愿减排量,适时增加其他交易产品。

1.碳排放配额

碳排放配额,指重点排放单位产生的温室气体排放限额,是政府分配的碳排放权凭证和载体,是参与碳排放权交易的单位和个人依法所得,可用于交易和控排企业温室气体排放量抵扣的指标。1个单位配额代表持有的控排企业被允许向大气中排放1t二氧化碳当量的温室气体的权利,是碳交易的主要标的物。

2.国家核证自愿减排量(CCER)

CCER主要涉及风电、光伏、生物质等可再生能源企业(水电、核电企业不参与),所涉企业可能并未纳入碳排放权交易市场。但是通过开展减排项目,并经国家主管部门审批,可再生能源企业可以依靠项目取得一定的CCER并在碳排放权交易市场上交易。

为鼓励各行业企业积极减排,CCER抵消排放的使用比例存在上限规定,根据《碳排放权交易管理办法(试行)》(生态环境部令第19号),用于抵消的CCER不得超过应清缴碳排放配额的5%。

3.其他交易产品

其他交易产品主要为碳金融产品。碳金融产品是指建立在碳排放权交易的基础上,服务于减少温室气体排放或者增加碳汇能力的商业活动,以碳配额和碳信用等碳排放权益为媒介或标的的资金融通活动载体。根据证监会发布的《碳金融产品》(JR/T 0244-2022),碳金融产品分为三类:一是碳市场融资工具,碳市场融资工具是指以碳资产为标的进行各类资金融通的碳金融产品,包括但不限于碳债券、碳资产抵质押融资、碳资产回购、碳资产托管等;二是碳市场交易工具,即碳金融衍生品,是指在碳排放权交易基础上,以碳配额和碳信用为标的的金融合约,包括但不限于碳远期、碳期货、碳期权、碳掉期、碳借贷等;三是碳市场支持工具,是指为碳资产的开发管理和市场交易等活动提供量化服务、风险管理及产品开发的金融产品,包括但不限于碳指数、碳保险、碳基金等。

(二)交易方式

全国碳排放权交易应当通过全国碳排放权交易系统进行,可采取协议转让、单向竞价或者其他符合规定的方式,如表2-17所示。

表2-17 交易方式

在交易过程中存在如下限制条件,如表2-18所示。

表2-18 交易限制条件

(三)交易生效

1.系统接受买卖申报后即生效

碳排放配额买卖的申报被交易系统接受后即刻生效,并在当日交易时间内有效,交易主体交易账户内相应的资金和交易产品即被锁定。未成交的买卖申报可以撤销。

已买入的交易产品当日内不得再次卖出。卖出交易产品的资金可以用于该交易日内的交易。

2.买卖申报在交易系统成交后,交易即告成立

符合规则达成的交易于成立时即生效,买卖双方应当承认交易结果,履行清算交收义务。碳排放配额的清算交收业务,由注册登记机构根据交易机构提供的成交结果按规定办理。

交易机构应建立在每个交易日发布碳排放配额交易行情等公开信息,定期编制并发布反映市场成交情况的各类报表。

交易主体可以通过交易机构获取交易凭证及其他相关记录。

(四)风险管理

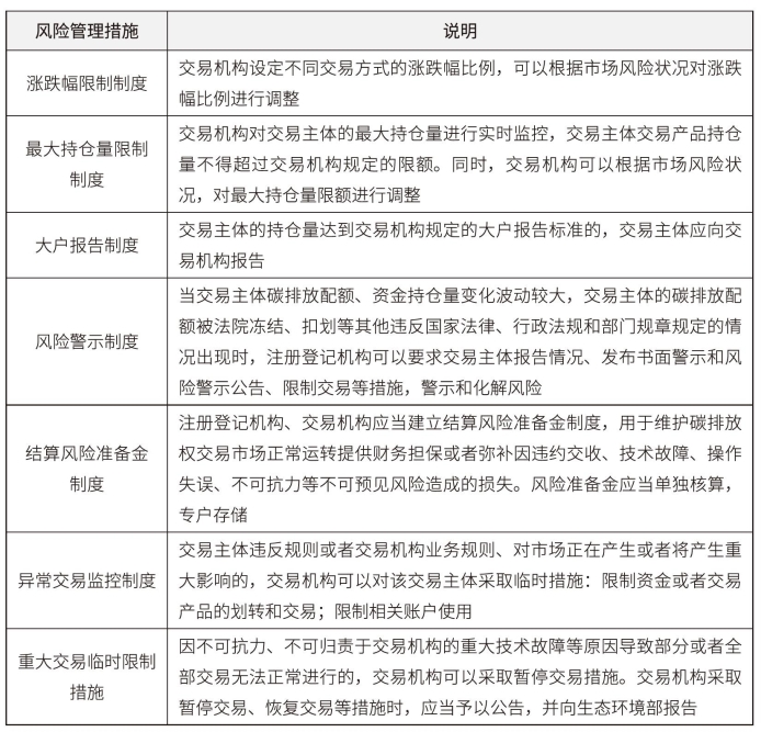
生态环境部作为全国碳排放权交易市场的监管部门,可以根据维护全国碳排放权交易市场健康发展的需要建立市场调节保护机制。当交易价格出现异常波动触发调节保护机制时,生态环境部可以采取公开市场操作、调节国家核证自愿减排量使用方式等措施,进行必要的市场调节。交易机构应建立风险管理制度,并报生态环境部备案。

风险管理措施包括涨跌幅限制制度、最大持仓量限制制度、大户报告制度、风险警示制度、结算风险准备金制度、异常交易监控制度、重大交易临时限制措施,如表2-19所示。

表2-19 风险管理措施

(五)争议处理

交易主体之间发生有关全国碳排放权交易的纠纷,可以自行协商解决,也可以向交易机构提出调解申请,还可以依法向仲裁机构申请仲裁或者向人民法院提起诉讼。申请交易机构调解的当事人,应当提出书面调解申请。交易机构的调解意见,经当事人确认并在调解意见书上签章后生效。

交易机构与交易主体之间发生有关全国碳排放权交易的纠纷,可以自行协商解决,也可以依法向仲裁机构申请仲裁或者向人民法院提起诉讼。

交易机构和交易主体,或者交易主体间发生交易纠纷的,当事人均应当记录有关情况,以备查阅。交易纠纷影响正常交易的,交易机构应当及时采取止损措施。

(六)信息管理

交易机构应建立信息披露与管理制度,并报生态环境部备案。交易机构应当在每个交易日发布碳排放配额交易行情等公开信息,定期编制并发布反映市场成交情况的各类报表。交易机构应当妥善保存交易相关的原始凭证及有关文件和资料,保存期限不得少于20年。