四、风险识别
(一)环境风险源识别
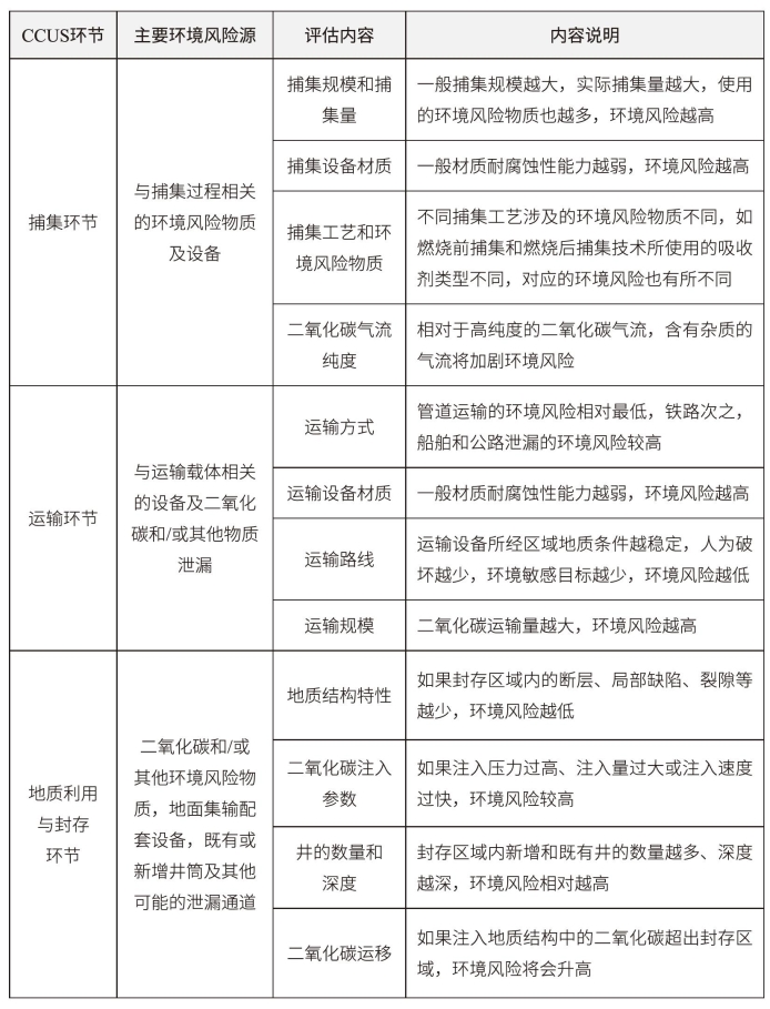
风险识别涵盖了CCUS所有的技术环节。其中,捕集环节的环境风险源指与捕集过程相关的环境风险物质及设备;运输环节环境风险源指与运输载体相关的设备及二氧化碳和/或其他物质泄漏;地质利用与封存环节的环境风险源包括二氧化碳和/或其他环境风险物质,地面集输配套设备,既有或新增井筒及其他可能的泄漏通道。环境风险源主要评估内容如表6-6所示。
表6—6 环境风险源评估内容一览表

续表

(二)环境风险受体识别
环境风险受体主要包括土壤、地表水、地下水、环境空气等环境介质及涉及的人群、动植物和微生物,具体评估内容如表6-7所示。
表6-7 环境风险受体主要评估内容一览表
