三、各方职责
2025年10月13日
三、各方职责
围绕重点要素和关键环节,全国碳排放权交易监管职责以国家和省(市、区)为重点,以设区的市级行政区为辅。
(1)生态环境部等部委。生态环境部负责制定全国碳排放权交易及相关活动的技术规范,加强对地方碳排放配额分配、温室气体排放报告与核查的监督管理,并会同国务院其他有关部门对全国碳排放权交易及相关活动进行监督管理和指导。比如,组织建立全国碳排放权注册登记机构和全国碳排放权交易机构,组织建设全国碳排放权注册登记系统和全国碳排放权交易系统。制定碳排放配额总量确定与分配方案。加强对注册登记机构和注册登记活动的监督管理。加强对交易机构和交易活动的监督管理,建立市场调节保护机制。公开重点排放单位年度碳排放配额清缴情况等信息。
(2)省级生态环境主管部门。负责组织开展碳排放配额分配和清缴、温室气体排放报告的核查等相关活动,并进行监督管理。具体事项还包括,按照确定的本行政区域重点排放单位名录,向生态环境部报告,将核查结果告知重点排放单位,并向社会公开重点排放单位年度碳排放配额清缴情况等信息。
(3)设区的市级生态环境主管部门。负责配合省级生态环境主管部门落实相关具体工作,并根据有关规定实施监督管理。比如,梳理本行政区域重点排放单位。协助组织开展对重点排放单位温室气体排放报告的核查。采取“双随机、一公开”的方式,监督检查重点排放单位温室气体排放和碳排放配额清缴情况。
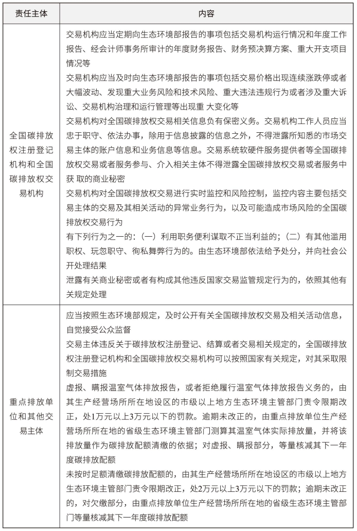
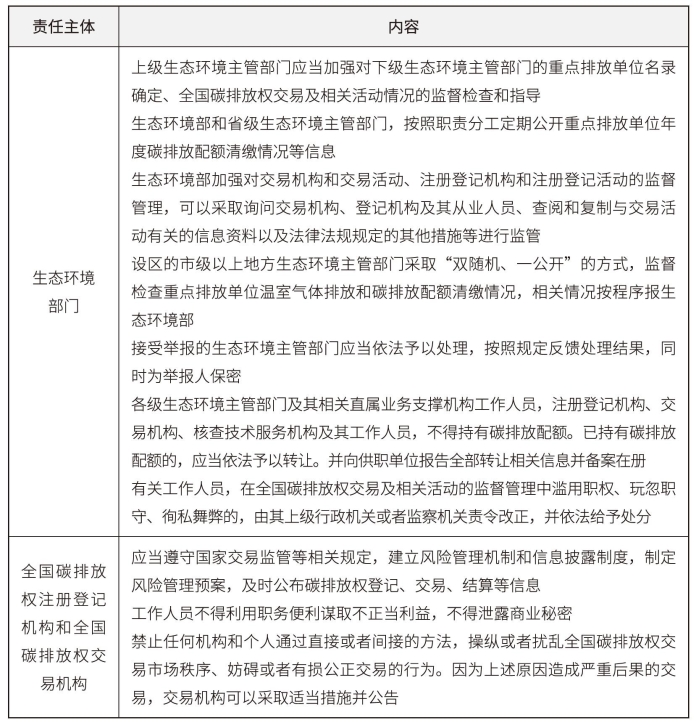
表2-22详细列出了碳排放权交易活动中各责任主体,包括生态环境部门、全国碳排放权注册登记机构和全国碳排放权交易机构、重点排放单位和其他交易主体、公众、新闻媒体等,以及各责任主体履责的内容。
表2-22 碳排放权交易活动中各责任主体及其履责内容
续表
续表