七、环境风险管理

七、环境风险管理

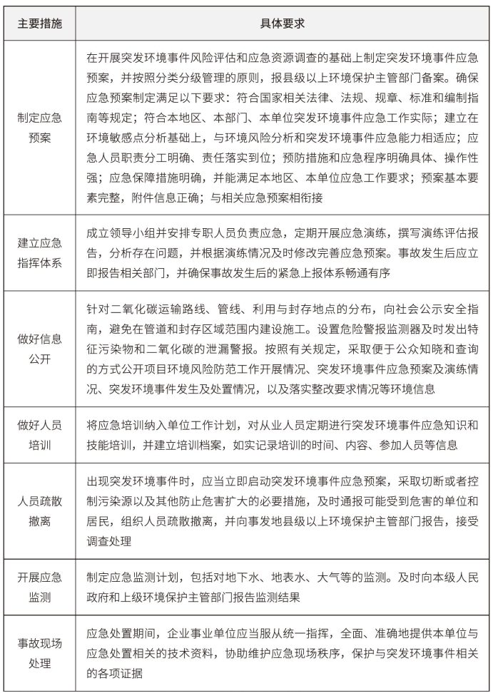
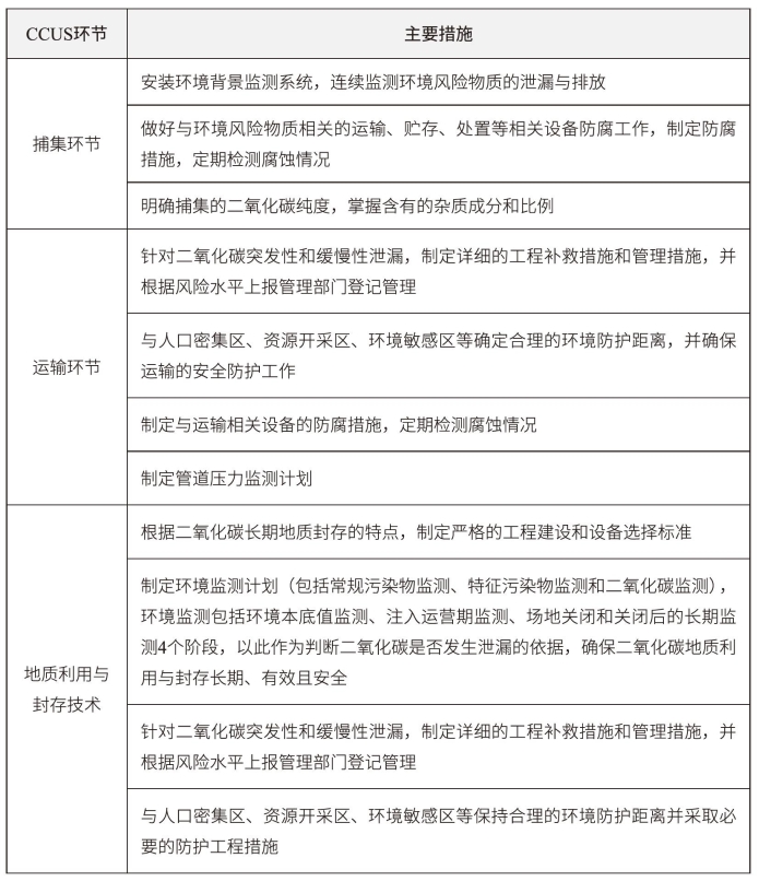
对于环境风险水平评估为低风险的项目,其环境风险水平为可接受,应进一步采取环境风险管理措施。环境风险管理措施包括环境风险防范措施和环境风险事件的应急措施。具体环境风险防范措施见表6-11,环境风险事件的应急措施见表6-12。

表6-11 环境风险防范措施一览表

表6-12 环境风险事件应急措施一览表