分级诊疗制度的内涵分析

一、分级诊疗制度的内涵分析

目前国家给出的政策定义只是分级诊疗最后的目标,而其内涵并没有一个统一的界定,同时,根据上文对分级诊疗制度演进过程的分析我们可以发现,在不同的时代背景下,国家对分级诊疗有着不同的定位,在不同时期国家战略背景下分级诊疗的定义内涵富含时代特色。因此,对当前分级诊疗制度内涵和特征的精准定义是科学研究分级诊疗制度的必要前提。

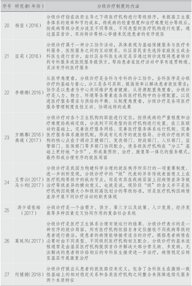
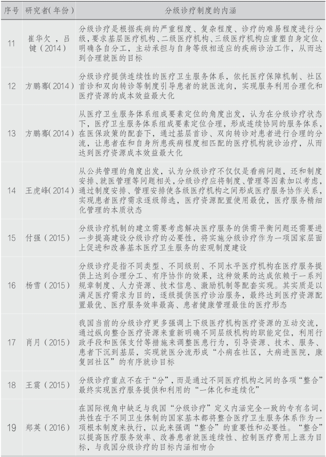
国内外学者对分级诊疗的研究历经了一个发展过程。分级诊疗制度的萌芽起始于20世纪初,美国水利电力部门建立第一个健康维护组织,引入了“守门人”的概念,但这一理念并未成为主流。到20世纪20年代,俄国经历革命战争,为解决战争后导致的饥荒和数百万人死于斑疹伤寒的疫病危机,苏联建立高度中央计划,行政管制的分级诊疗制度,对患者就医行为进行严格管理,配合计划经济时期的完全预算制管制型社会体系,强调政府责任,注重社会性疾病的预防,不仅有利于方便患者就近就医,也有利于国家更好地把控医疗资源的分配。而后随着二战的到来及结束,苏联领土扩张的地区以及被苏联解放的地区,和涌入共产主义思想的亚洲、非洲和拉丁美洲等地,都学习借鉴了苏联经验,分级诊疗制度设计也被沿袭下来。随着苏联的做法获得优良绩效,1948年英国建立国家卫生服务制度,被认为是在市场经济体制中嵌入了一个相对计划的医疗服务市场,门诊服务是一个自由执业者为主的市场,医院服务则与苏联的做法相似。由于该制度更加公平,被英联邦国家或受英国影响较多的国家学习模仿。1957年WHO将医疗服务分为初级保健、二级保健和三级保健,要求根据患者病情需要提供不同级别的医疗服务。1983年WHO基于三级医疗卫生服务概念的基础上强调以社区和家庭为依托的基本医疗卫生服务,整合医疗资源,防止因小病大治造成资源浪费。WHO于2015年提出依托基层建立整合型健康服务体系的全新全球卫生战略框架。因此,国外学者多使用如下这些相近的概念代表分级诊疗:三级卫生医疗服务(tiered healthcare delivery system)、守门人制度(gatekeeper systems)、转诊(referral system)或第一线照护(firstcontact,first point of services)、一体化诊疗服务或整合服务(integrated service/care delivery system,integrated care/service)、协作医疗服务(coordinated care)和有组织的医疗服务(organized delivery system,managed care)。目前我国在国家政策层面仅明确了分级诊疗的政策框架和建设内涵,在学术层面,国内外学者根据自身的研究对分级诊疗内涵的论述不尽一致,现将典型论述归纳如表2-1所示。

表2-1 对分级诊疗内涵的典型论述情况

续表

续表

续表

续表

从词频来看,出现最多的词按排序从高到低分别是:连续性(11次)、基层首诊(9次)、双向转诊(9次)、整合(6次)、急慢分治(6次)、控制成本(5次)、上下联动(4次)、分工合作(4次)、效率(4次)、协同性(4次)、一体化(3次)、可及性(3次)、医疗资源配置最优(3次)、服务质量(2次)、公平(2次)、可负担性(2次)、卫生资源有效利用(2次)、激励(2次)、效益(1次)、均等化(1次)。其中,“医疗资源配置最优”“卫生资源有效利用”这两个名词常用于从政府视角等宏观层面来说明分级诊疗的内涵,本研究的立足点是提供医疗服务的医疗卫生机构,因此,这两个名词暂不纳入其中。从学者对分级诊疗内涵研究的演变可知:分级诊疗的内涵不断丰富,从协作服务逐渐走向整合服务的理念。国家战略从最早的以保护工业劳动力为主,到改革开放时期的以疾病治疗为中心,缓解“看病难”和“看病贵”问题,到现在国家提出的健康中国战略,分级诊疗的内涵将定位于国民健康,原先的以疾病治疗为中心的内涵已不利于全民健康覆盖和健康中国战略目标的实现,因此,必须将分级诊制度建设与健康理念深度融合,通过整合各层次的医疗卫生资源构建一体化健康服务,实现全民健康。因此,分级诊疗的内涵可以概括为:通过医疗卫生服务整合过程,使卫生资源得到有效利用和最优配置,从而达到提升医疗服务质量、效率和效益,控制医疗成本,减轻患者医疗负担的目的,实现基层首诊、双向转诊、急慢分治、上下联动,为患者提供连续的、可及的、围绕全生命周期的一体化服务,进一步提升国民健康水平。