一、开放译码
2025年10月13日
一、开放译码
开放译码是扎根理论的第一级译码。在这一级译码中,所有原始资料均被拆散,并进行开放性记录,而后通过语句表达形成初始概念。根据“概念与范畴”对分级诊疗运行机制发展过程进行归纳总结,使用数据译码和归类表格等方式对资料进行总结,形成对上文关于分级诊疗运行机制的准确描述。译码过程由3位译码员共同完成,在正式译码工作开始之前,从所有资料中随机抽取20份作为前测样本,由3位译码员按照译码说明依次进行译码,将前测译码结果依据Holsti的内容分析法相互同意度及信度公式进行计算。
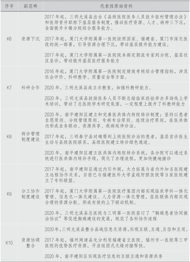
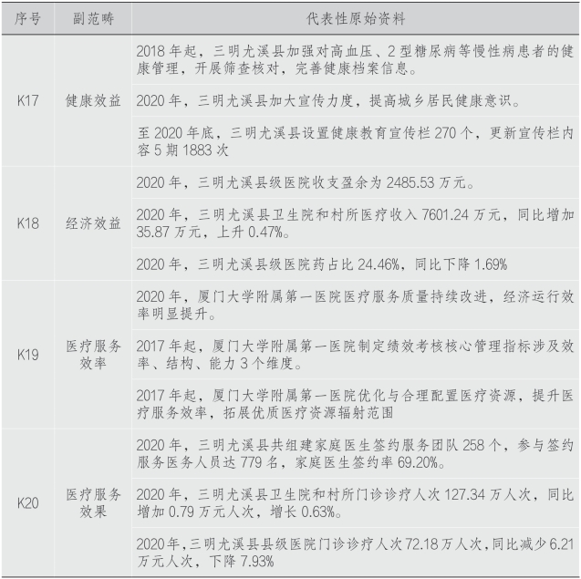
式中,R为信度,K为平均相互同意度,M为两者都完全同意的栏目,N1为第一评判员分析栏目数,N2为第二评判员分析栏目数。经统计得出R值为0.93,高于0.8,显示3位译码员归类的一致性较高,可正式进行译码工作。对5个案例数据资料进行归类整理,如表7-1所示。参照王建明等(2011)的研究,对192条原始资料,按照1/3的比例标准,随机抽取128条进行初始编码,另外64条用于饱和度检验。将128条原始资料进行范畴化整合,将意思相近或相同的初始概念归并到相应的范畴中,最终归入了20个副范畴,如表7-2所示。
表7-1 5个案例概况介绍
表7-2…开放译码结果
续表
续表
续表